
“萬般皆下品,唯有AI高” 示意圖
GB200 簡介
GB200為輝達新一代架構Blackwell打造的超級晶片,採用台積電N4P的4奈米製程。GB200內含一顆Grace系列CPU和兩顆B200的GPU。B200 GPU 使用台積電先進封裝技術,將兩個B100封裝在同一個晶片中; B200內含2080億個電晶體,根據輝達公布的數據其效能為上一代H100 (Hopper 架構) 的2.5倍。

圖片來源:美股放大鏡/輝達
GB200 強在哪?
高效能運算:GB200 的推論速度比上一代H100 GPU快30倍,能源使用效率提升 25 倍,運行兆級參數規模的大型語言模型,大幅提升 AI 模型訓練和推論性能。
圖片來源:輝達官網

圖片來源:工商時報
“Blackwell平台之所以備受市場期待,主要是有別於HGX或MGX單台AI伺服器,改推整櫃式型態,整合自家CPU、GPU、NVLink及InfiniBand等高速網通技術。其中,GB200又分為NVL36及NVL72,每櫃分別搭載達36及72顆GPU,而NVL72將為NVIDIA主推組態,但因其設計較為複雜,估計2024年底將以NVL36先導入前期試煉,以求快速進入市場(Time to Market)。” (節錄自 TrendForce)
(備註:NVL 72為NVIDIA完整產品,NVL 36架構使客戶保有部分客製化空間)

輝達AI晶片 B系列與H系列比較表 (圖表來源:TrendForce)
成長展望
根據 TrendForce 統計,2023 年全球 AI 伺服器出貨量將接近 120 萬台,預估 2022 年至 2026 年全球 AI 伺服器複合成長率(CAGR)將高達 22%; AI 伺服器占整體伺服器出貨量的比重預估在 2026 年將從2023年的9%提升至 15%。(工商時報)
另外,依據 DIGITIMES 分析師黃耀漢,生成式AI市場目前尚處初期,未來全球市場規模將由AI 硬體設備佔據,2024年預估佔比高達95%。該分析師預估,2030年生成式AI市場規模將達到1.5兆美元,2024~2030年的年複合成長率(CAGR)達83%
GB200預估最快4Q24出貨,2025年才見明顯放量 (宏遠證券) 。預計2025年地表最強晶片GB200機架出貨量將達4萬台,客戶以美系4大CSP為主,其中NVL72為1萬台,NVL36則為3萬台。(工商時報)
如果喜歡這篇文章,請給多多按個愛心喔!♡♡♡感謝您♡♡♡
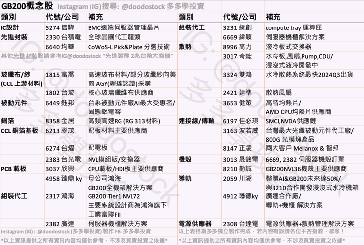
GB200 概念股 (點擊圖片顯示清晰圖表)

























