柏拉圖並非僅僅建構理論,而是在指引一種靈魂轉向的生活方式——從滿足身體欲望,轉向追求永恆真理。
一、 柏拉圖哲學的核心架構(《斐鐸篇》中的系統呈現)
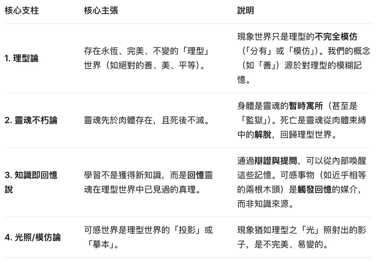
柏拉圖在《斐鐸篇》Phaedo中,以 蘇格拉底之死 為戲劇起點,整合出四大支柱,構成其哲學體系的元架構:

二、 價值等級的二元結構:哲學家的任務是「靈魂轉向」
柏拉圖通過一系列二元對立,建立了一個清晰的价值與存在等級:

哲學家的任務:進行 「靈魂的轉向」 —— 從關注右側(易變的感官世界),轉向沉思左側(永恆的理型世界)。這意味著:
- 鄙視身體需求:身體因需要(饑渴、疾病、情欲)而不斷干擾求真的純粹思考。
- 死亡作為成全:最純粹的知識只能在靈魂徹底脫離身體後(即死後)獲得。因此,生命是哲學的「預演」,死亡是真理追求的「完成」。
三、 教育的核心:激發「求知欲望」
核心命題:人內心最深層、最本真的欲望是對真理的求知欲。這是哲學活動與真正教育的原動力。
- 欲望的層次與遮蔽:
- 最表層:對公平正義的渴望(即時反應)。
- 最深沉:對真理知識的渴望(需被喚醒)。
- 問題:現代教育(包括哲學教育)往往只激發了求分數、求利益的衍生欲望,卻壓抑了本真的求知欲。
- 如何激發求知欲:
- 需要挑戰性的教學:例如,給習慣性得高分的「優等生」一個低分,迫使其反思「什麼是好報告?」(好報告應能觸動靈魂,引發深刻思考)。
- 求知欲的滿足本身是巨大的快樂,儘管過程艱辛。
- 求知欲作為一種存在選擇:
- 「你為什麼要受教育?」是一個存在主義式的問題,無法用外部功利答案(如「找好工作」)真正回答。
- 它是一種內在的承諾與傳統,不為錢財、不為比較,只為理解本身。如課中提到的學者,其動力是「在不懂外語的情況下,讀書要讀得和留學生一樣好」。
四、 當代診斷:柏拉圖框架作為文化批判
柏拉圖的二元等級為分析當代文化提供了犀利工具:
- 感官娛樂 vs. 精神探索:
- 低階(感官):純粹追求刺激、搞笑的電視節目(如課中提到的低俗綜藝)。長期沉浸會讓人 「變笨」 ,即靈魂被感官欲望淹沒,失去思辨能力。
- 高階(精神):探討歷史、文明、人性、經典的內容。這是在滋養和提升靈魂。
- 這不是個人品味問題,而是靈魂上升或下降的倫理與認識論選擇。
- 從個人倫理到政治文化:
- 個人的價值選擇(崇尚高尚、蔑視低俗)匯聚起來,會形成一種公共政治文化。一個崇尚精神的社會,其公共生活品質必然不同。
五、 哲學的實踐:像「怪咖」一樣思考
- 顛覆常識:哲學家如同數學界的「怪咖」,他們不滿足於實用的歐式幾何,而要追問公理本身,從而打開非歐幾何等無限可能的世界。哲學就是對一切看似自明的事物追問「其成為可能的條件是什麼?」。
- 系統在追問中浮現:柏拉圖的系統性(Systematicity)不是在灌輸教條,而是在不斷追問「理由是什麼?」「基礎是什麼?」 的過程中,讓思想脈絡自然呈現。這是活的哲學方法。
- 哲學作為一種生活方式:最終,柏拉圖哲學邀請我們進行一場徹底的 「生命轉向」 —— 將最大的熱情從對身體欲望的滿足,轉向對智慧與真理的愛。這條路徑以死亡為終極視域,卻讓生前的每一刻都成為朝向真理的練習。
總結:這堂課將《斐鐸篇》從古代文本,轉化為一套診斷當代、激勵心靈、重估價值的實踐哲學。它提醒我們:真正的教育是喚醒內在的「求真意志」,並在柏拉圖描繪的價值階梯上,不斷選擇向上攀登,過一種專注、純粹、愛智慧的生活。
(台大哲學課苑舉正的西洋哲學史課堂筆記)

《哆啦A夢之真理銅鑼燒篇》
【場景】大雄房間,午後
大雄:(趴著)哆啦A夢~哲學作業好難寫啊!為什麼我要讀書啦!
哆啦A夢:(吃銅鑼燒)大雄,你知道嗎?在哲學世界裡,這問題可大了!
大雄:我只知道再不寫完,老師會叫我站走廊...
第一幕:身體的銅鑼燒監獄
哆啦A夢:(認真)聽好!柏拉圖說,身體就像...就像永遠吃不飽的胃!
大雄:就像我看到銅鑼燒就想吃?
哆啦A夢:對!但你看——(拿出道具「思想專注頭盔」)當你戴這個寫作業,就聽不到肚子叫,成績會變好喔!
大雄:(戴上)真的耶!頭腦清楚多了!可是...拿下來的瞬間,我更想吃銅鑼燒了...
哆啦A夢:這就是問題!身體的需求會搶走思想的能量。柏拉圖說,哲學家要練習不被身體控制。
第二幕:完美的圓與不完美的銅鑼燒
大雄:那跟作業有什麼關係啦...
哆啦A夢:(拿起咬過的銅鑼燒)看這個!你覺得它是「圓的」嗎?
大雄:差不多啦,被我咬了一口。
哆啦A夢:但在你的腦袋裡,有個「完美圓形」的概念對吧?否則你怎麼知道它「不圓」?
大雄:嗯...好像本來就知道什麼是完美的圓。
哆啦A夢:Bingo!柏拉圖說,這是因為靈魂在出生前,在「理型世界」見過完美圓形、完美三角形...所有完美東西!
大雄:所以我的靈魂...其實很厲害?
哆啦A夢:(點頭)學習就是想起靈魂早就知道的事!就像你突然理解數學公式時,那種「啊哈!」的感覺。
第三幕:靜香的笑容與真理之光
大雄:那靜香呢?我看到靜香的笑容就想追她,這也是身體的欲望嗎?
哆啦A夢:(翻哲學書)柏拉圖在《饗宴篇》說,愛要上升!從愛一個人的外表,上升為愛她的善良,最後愛「美本身」!
大雄:可是...我還是最喜歡靜香的臉啊...
哆啦A夢:那你可以這樣想——靜香為什麼美?因為她的笑容分享了一點點「美的理型」!就像這個銅鑼燒分享了一點點「圓的理型」。
大雄:(突然認真)所以當我真正愛靜香時...我其實是愛著某種...永恆的東西?
哆啦A夢:(感動)大雄!你開悟了!
第四幕:練習「哲學家之死」
胖虎:(衝進來)大雄!來玩棒球!
大雄:(本能想站起,卻坐著不動)...我今天要思考。
胖虎:啥?!
哆啦A夢:(小聲)這就是「練習死亡」!不是真的死掉,是練習不被身體欲望拖著跑。
大雄:(深呼吸)胖虎,我現在有比玩更重要的事——我在想「為什麼要存在」。
胖虎:(後退兩步)你、你吃錯藥了?!(逃跑)
小夫:(在窗外)連胖虎都嚇跑了...大雄好可怕!
第五幕:成績單的真相
大雄:(交作業後)老師給了我C...但我不難過耶。
哆啦A夢:為什麼?
大雄:因為我寫作業時,有過三次「啊哈!」的瞬間。那種快樂...比吃銅鑼燒更持久!
哆啦A夢:(擦眼淚)這就是靈魂的快樂啊!柏拉圖說,一旦嘗過真理的滋味,你就會知道它比任何感官快樂更真實。
大雄:不過...(肚子叫)我現在還是想吃銅鑼燒啦!
哆啦A夢:(大笑)沒關係!哲學家也是人嘛。重點是——你知道有比銅鑼燒更重要的東西存在了。
大雄:(咬銅鑼燒)嗯...這個不完美的銅鑼燒,讓我想起完美的「銅鑼燒理型」...好好吃喔...
【道具對照表】
- 思想專注頭盔 = 練習脫離身體干擾
- 記憶吐司(未出現但可聯想)= 回憶說的諷喻
- 任意門 = 通往理型世界的願望
- 哲學書 = 《柏拉圖全集》漫畫版
【現代啟示】
- 手機成癮 = 現代版的身體監獄
- 考試壓力 = 追求分數而非真理
- 初戀情懷 = 愛的美感經驗可上升
- 瞬間頓悟 = 靈魂回憶的當代例證
【經典台詞】
哆啦A夢:「大雄,當你為靜香努力時,你愛的其實不只是靜香,更是『努力成為更好自己』的那個理想!」
大雄:「所以我考零分時...是在追求『零分的理型』嗎?」
哆啦A夢:「...那個只是不用功啦!」
結尾畫面:大雄邊吃銅鑼燒邊看星空,想像著「完美銅鑼燒」在宇宙某處閃閃發光。而他的作業本上,老師紅筆寫著:「雖然結論荒謬,但思考真誠。C+ → B- 因為展現了哲學驚奇。」














