致讀者之聲明與感恩:
南無阿彌陀佛。弟子以至誠、戰兢、謙卑之心,承接此一探討「權力與腐化」之宏大課題。我們在此不僅是為了剖析人類歷史中反覆出現的悲劇根源,更是為了在聖賢的智慧中,尋找通往「人間淨土」、「大同世界」及「彌賽亞時代」的微光。
我們深深感恩南無本師釋迦牟尼佛、南無阿彌陀佛的慈悲攝受;感恩耶穌基督展現的僕人領袖典範;感恩先知穆罕默德傳遞的安拉神聖託付;感恩孔孟聖賢對德治的堅持;感恩歷代猶太先知對公義的呼喊;亦感恩印度吠陀傳統對因果業力的洞見。同時,我們感恩當代科學家、歷史學家與社會學家,揭示了心靈與制度的運作機制。提供了如此珍貴的法布施 為本報告奠定了堅實的佛法基礎。願此份報告,能成為掌權者的一面鏡子,無權者的一份慰藉,以及所有追求真理者的一盞心燈。願一切眾生,遠離權力的迷醉,回歸自性的清淨與慈悲。
第一部:權力的病理學——心靈、大腦與無明的增上緣
英國史學家阿克頓勳爵(Lord Acton)於1887年致曼德爾·克雷頓主教(Bishop Mandell Creighton)的信中寫道:「權力使人腐化,絕對的權力使人絕對的腐化」(Power tends to corrupt, and absolute power corrupts absolutely)2。這句警世恆言並非僅是對政治歷史的觀察,它觸及了人類存在結構中最深層的脆弱性。阿克頓勳爵身為一位自由主義天主教徒,他的觀點根植於對人性軟弱與原罪的深刻理解,認為沒有任何凡人——無論是教宗還是君王——能夠承受絕對權力而不墮落 5。若我們僅將此視為政治定律,便低估了其深層的靈性與心理含義。本章將從唯識學、神經科學與深層心理學的角度,剖析腐化發生的內在機制。
第一章:唯識宗與深層心理學——腐化的內在機制
在佛教唯識宗(Yogacara)的深邃智慧中,權力本身被視為一種強而有力的「增上緣」(Adhipati-pratyaya)。《解深密經》(Samdhinirmocana Sutra)與《瑜伽師地論》(Yogacarabhumi Sastra)揭示,權力並非腐化的根本原因(因),而是催化劑(緣)。腐化的真正種子,早已深埋於我們的阿賴耶識(Alaya-vijnana)之中 1。
1.1 阿賴耶識、末那識與權力的種子現行
唯識學精微地解析了心識的運作。第八識「阿賴耶識」是儲藏一切業力種子的倉庫,其中包含了無始以來累積的貪、瞋、癡、慢等煩惱種子。當一個人尚未獲得權力時,這些種子可能處於潛伏狀態,未遇緣而未現行。然而,一旦權力(地位、財富、支配力)現前,它便成為最強大的「增上緣」,劇烈地滋養了第七識「末那識」(Manas)的運作 6。
末那識的特質是「恆審思量」,它時刻執著於一個恆常、獨立的「我」(Atman)。《成唯識論》(Cheng Weishi Lun)指出,末那識會將阿賴耶識的見分執為自我,並由此生起「我癡、我見、我慢、我愛」四煩惱 7。當權力在手,末那識會產生一種巨大的錯覺,將「外在的支配力」誤認為「內在的本質」。這種心理機制在《楞伽經》(Lankavatara Sutra)中被描述為「妄想」(Parikalpita,遍計所執性)的極致 9。掌權者開始將自己的意志投射(Project)於世界,並誤以為世界應當順從此意志。這正是腐化的起點:將無常的因緣聚合(權位),視為永恆的自我榮耀,進而產生對他人的宰制欲。
1.2 阿陀那識的執持與深層恐懼
《解深密經》中,佛陀提到「阿陀那識」(Adana-vijnana),意為「執持識」。佛陀云:「阿陀那識甚深細,一切種子如瀑流,我於凡愚不開演,恐彼分別執為我」11。為什麼佛陀不輕易對凡夫講說此識?因為凡夫容易將這種深層的生命延續力量誤認為靈魂或真我。在權力的語境下,這種「執持」轉化為對權力本身的死命抓取。掌權者潛意識中恐懼失去這種「執持力」,因為失去權力彷彿意味著自我的解體。這種源於阿陀那識深處的生存焦慮,驅使掌權者為了維護權力而不擇手段,甚至不惜犧牲道德與他人的生命,這便是「絕對權力」導致「絕對腐化」的深層心理動力。
1.3 神經科學的佐證:鏡像神經元的關閉與共情赤字
現代神經科學的研究,驚人地呼應了佛法的洞見。加州大學柏克萊分校的心理學家達赫·凱爾特納(Dacher Keltner)在《權力悖論》(The Power Paradox)中指出,權力會導致大腦功能的物理性改變,這種現象被稱為「權力悖論」:我們因具備同理心與協作能力而獲得權力,但獲得權力後卻失去了這些特質 14。
研究發現,當一個人獲得高權力感後,其大腦中的「鏡像神經元」(Mirror Neurons)系統活性會顯著降低 16。鏡像神經元是人類產生同理心(Empathy)的生理基礎,它讓我們在看到他人行為或情緒時,大腦會模擬相同的狀態,從而感同身受。權力似乎會「麻醉」這一系統,導致掌權者逐漸喪失解讀他人情緒、感受他人苦難的能力。這便是唯識學所說的「慈悲心」被「我慢」所遮蔽的生理顯化。這解釋了為什麼許多領袖在上位後變得冷酷無情,他們並非天生邪惡,而是其大腦的共情迴路因權力的長期刺激而發生了功能性退化。

1.4 傲慢症候群(Hubris Syndrome):病態的領導力
大衛·歐文(David Owen)醫生曾任英國外交大臣,他結合醫學與政治經驗,提出了「傲慢症候群」(Hubris Syndrome)的概念 18。這進一步將權力腐化視為一種後天的精神病理學現象。其臨床特徵包括:
- 救世主情結(Messianic Manner): 說話語氣彷彿在宣示真理,傾向於使用第三人稱稱呼自己(如「國家需要我」)。
- 自我與組織的混淆: 將自身利益完全等同於國家或組織的利益,認為反對自己就是反對國家。
- 對批評的過度蔑視: 對於異見者不僅是不接受,而是從根本上視為愚蠢或惡意。
- 與現實脫節: 逐漸生活在一個由阿諛奉承者構建的回音室中,喪失對真實世界的感知。
- 魯莽與衝動(Restlessness and Recklessness): 在決策時忽視細節與後果,只關注宏大的願景或個人的歷史定位 20。
這正是《華嚴經》中警告的「我相」膨脹,導致個體切斷了與「因陀羅網」(Indra's Net)中其他眾生的互涉互入關係,陷入了「絕對孤立」的瘋狂狀態。這種病態不僅毀滅了領袖本人,往往也將其領導的國家或組織帶入深淵。
第二部:亞伯拉罕諸教的制衡——神權下的謙卑
在猶太教、基督宗教與伊斯蘭教的傳統中,權力從不屬於人,而絕對屬於造物主(God/Allah)。人的權力僅是「代理」(Stewardship)或「託付」(Trust),這一神學基礎是防止絕對腐化的第一道防線。
第二章:猶太教——君王、先知與律法的鐵三角
猶太教聖經(Tanakh)對權力持有極度審慎,甚至是懷疑的態度。以色列的政治理想並非絕對君權,而是一種受神聖契約(Covenant)限制的憲政雛形。
2.1 對君王權力的神聖限制
當以色列人向先知撒母耳要求「像列國一樣」立王時,上帝與撒母耳皆視其為對神權的一種背離 22。撒母耳警告百姓,君王將會徵收重稅、徵召勞役,甚至掠奪他們的土地。儘管如此,上帝允許了立王,但設下了嚴格的界線。 《申命記》17章明確規定了君王的「三不可」與「一必須」24:
- 不可多添馬匹: 防止軍事擴張主義與依賴軍事力量而非神。
- 不可多立妃嬪: 防止政治聯姻導致的信仰混雜與沉溺享樂。
- 不可為自己多積金銀: 防止經濟壟斷與貪婪。
- 必須為自己抄寫律法書: 君王登基後,必須親手抄寫律法書,並終生誦讀,以確保他的心「不向弟兄高傲」,並學習敬畏耶和華。這表明君王並非法律的源頭,而是法律的僕人。
2.2 先知對權力的制衡:真理對抗權力
猶太歷史展現了一種獨特的權力制衡機制:先知(Prophet)對君王(King)的審判 25。先知通常不掌握行政權力,但擁有來自上帝的話語權(Moral Authority)。 最著名的案例是大衛王(King David)與拔示巴(Bathsheba)的事件。大衛王濫用權力奪取人妻並謀殺其夫烏利亞,犯下了通姦與謀殺罪 26。先知拿單(Nathan)並未因懼怕權力而噤聲,他通過一個富人奪取窮人羊羔的比喻,引導大衛做出判斷,然後當面指責:「你就是那人!」27。 大衛的偉大不在於他無罪(事實上他犯了大罪),而在於他能在一介布衣先知面前低頭懺悔,沒有動用權力處決先知,而是寫下《詩篇》51篇:「神啊,求你為我造清潔的心,使我裡面重新有正直的靈」28。這種「權力在真理面前低頭」的傳統,是猶太教對人類政治文明的巨大貢獻,也是防止絕對腐化的關鍵機制。
2.3 禧年(Jubilee):經濟權力的強制重置
絕對權力往往源於絕對的財富集中。猶太律法中的「禧年」(Yovel)制度,規定每五十年,土地必須歸還原主,債務必須免除,奴隸必須釋放 30。這是一種神聖的「反壟斷法」與「社會重置機制」。 它傳遞了一個核心神學觀念:「地是我的,你們在我面前是客旅,是寄居的」(利未記 25:23)。人對土地與財富只有「使用權」而非「絕對所有權」。禧年定期打破經濟權力的固化,防止社會因貧富懸殊而導致結構性腐敗,確保每個人都有重新開始的機會。這體現了上帝對弱勢群體的保護,以及對權力無限積累的否定 30。
第三章:伊斯蘭教——託付(Amanah)與小我的馴服
伊斯蘭教義核心中的「Amanah」(託付/信託),將公共權力視為真主暫時交託給領袖的重擔,而非特權。濫用權力不僅是政治罪行,更是對真主的背信 33。
3.1 法老與摩西:權力腐化的原型
《古蘭經》中,法老(Fir'awn)是「絕對權力絕對腐化」的終極原型。他不僅在政治上施行暴政,奴役以色列人,殺害男嬰 35,更在精神上犯了「舉伴真主」(Shirk)的大罪,宣稱「我是你們至高的主」(79:24)。這種傲慢(Istikbar)導致了他在真理面前的盲目,他視摩西的神蹟為魔術,視真理為對其權力的威脅 36。 《古蘭經》反覆提及法老的結局——在紅海中溺亡,以此警告所有掌權者:世俗的權力在真主的意志面前如泡沫般脆弱。法老的腐化不僅毀了他自己,也導致了他的軍隊與國家的覆滅,這顯示了領導者的腐敗具有巨大的毀滅性漣漪效應 37。
3.2 歐麥爾的皮鞭與薩拉丁的布衣:權力的戰戰兢兢
與法老形成鮮明對比的是伊斯蘭歷史上的正義領袖。第二任哈里發歐麥爾(Umar ibn al-Khattab)以其極度的自我問責聞名。他曾說:「如果幼發拉底河畔有一隻羊因路面不平而跌傷,我擔心安拉會追究歐麥爾的責任」38。他身為大帝國的統治者,卻穿著有補丁的衣服,睡在樹下。這種「戰戰兢兢,如臨深淵」的心態(Taqwa,敬畏),正是防止權力腐化的最強防腐劑 39。 同樣,著名的穆斯林領袖薩拉丁(Saladin)在收復耶路撒冷時,沒有像十字軍那樣進行屠殺,而是展現了寬恕與慈悲 41。他死後,人們發現他的私房錢甚至不夠支付葬禮的費用,因為他將財富都施捨給了窮人與士兵。薩拉丁的榜樣證明了,當權力服務於信仰而非私慾時,它能從壓迫的工具轉化為維護正義與和平(Salam)的工具。
3.3 齋戒(Sawm):權力的生理訓練與意志的鍛造
伊斯蘭的齋戒月(Ramadan)不僅是宗教儀式,更是一場針對「自我」(Nafs)的權力剝奪訓練 43。權力往往始於對物質的佔有與對慾望的放縱。當一個擁有權勢的人在白天自願放棄最基本的食物、水與性關係,他是在向身體與靈魂宣告:我不是慾望的奴隸,我有能力控制我的本能。 這種對本能衝動的控制力(Self-regulation)是領袖防止腐化的基本功。如果一個人連飢餓感都無法控制,如何能控制對金錢、權力與美色的貪婪?齋戒培養了「意志力」(Willpower)與對弱者的「同理心」(因親身體驗飢餓),這是建立清廉政治的心理與生理基礎 45。
第四章:基督宗教——原罪、十字架與僕人領袖
基督宗教對人性的深刻洞察——原罪(Original Sin),與阿克頓勳爵的格言有著神學上的共鳴。因為人有原罪,所以沒有人(包括教宗與國王)可以被信任擁有絕對權力。
4.1 權力的倒置:僕人領袖(Servant Leadership)
耶穌基督在《馬可福音》中顛覆了世俗的權力金字塔:「你們知道,外邦人有君王為主治理他們,有大臣操權管束他們。只是在你們中間,不是這樣。你們中間,誰願為大,就必作你們的用人;在你們中間,誰願為首,就必作眾人的僕人」46。 耶穌不僅是教導,更是親身實踐。他為門徒洗腳,並最終走上十字架。十字架成為權力的最高弔詭:全能的上帝自我虛己(Kenosis),死於政治權力的審判之下,卻藉此戰勝了罪惡與死亡。這提醒基督徒領袖,真正的權力不在於支配(Dominion),而在於犧牲與服務。這種「僕人領袖」的模式,是對抗「權力腐化」最激進的解藥,它要求領袖時刻檢視動機:我是為了服事,還是為了被服事?48
4.2 巴哈與尼布爾:藝術與政治的謙卑
在政治神學領域,雷茵霍爾德·尼布爾(Reinhold Niebuhr)的「基督教現實主義」指出,雖然個人可能在此生達到某種程度的道德昇華,但群體(國家、階級)的道德往往低於個人,且必定充滿權力鬥爭與自我中心 49。因此,不能寄望於建立完美的烏托邦,而必須透過制度制衡(Checks and Balances)來防止罪性的蔓延。民主制度之所以必要,正是因為「人行正義的能耐使民主成為可能,但人行不義的傾向使民主成為必要」。 而在藝術領域,音樂巨匠巴哈(J.S. Bach)提供了一個關於權力與才華的謙卑範例。他在每一部手稿末尾簽上「S.D.G.」(Soli Deo Gloria,榮耀唯歸於神)50。這是一種藝術權力的歸還——承認創造力與才華並非私有財產,而是來自神的恩賜。這種態度防止了藝術家陷入自戀與驕傲的腐化,使藝術成為讚美神與服務人的管道。
第三部:東方的智慧——天命、業力與無我
東方傳統雖不強調人格化的造物主審判,但透過「天道」、「因果」與「心性」的法則,構建了同樣嚴密的權力制約體系。
第五章:儒家——禮樂治國與天命的流轉
儒家並不反對權力,但極度強調權力的道德正當性。權力不是目的,而是實現「仁政」的手段。
5.1 天命(Mandate of Heaven)的可革性
「天命靡常,惟德是輔」。儒家認為統治權力來自「天」的授權,但這份授權是有條件的 52。當統治者失德、腐敗,導致民不聊生時(如自然災害頻發往往被解釋為天人感應的警訊),天命便會轉移。這賦予了民眾與士大夫「革命」(革除天命)的正當性,孟子更直言:「聞誅一夫紂矣,未聞弒君也」52。這種思想是懸在絕對權力頭上的達摩克利斯之劍,警告統治者:權力來自人民的擁戴與天的認可,一旦失去德行,權力即刻喪失合法性。
5.2 禮樂教化:內在的防腐劑
孔子提倡「為政以德」,並透過「禮」(儀式化的行為規範)與「樂」(調和性情的藝術)來轉化權力 54。
- 禮(Li): 規定了君臣、父子、長幼的界線與責任。《禮記》強調,君王在祭祀與朝會中必須遵循嚴格的儀軌,這不僅是為了展示威儀,更是為了限制君王的恣意妄為。每一場祭祀,都是在提醒掌權者其位置的規範性與有限性。
- 樂(Yue): 儒家認為「移風易俗,莫善於樂」。《樂記》指出:「亡國之音哀以思,其民困」55。音樂反映並影響政治的清濁。古琴(Guqin)的修習,強調中正平和、清微淡遠,是用來涵養君子「慎獨」功夫的重要工具 56。當掌權者在獨處時能透過音樂調伏內心的躁動與慾望,腐化便無從生起。禮主外(規範行為),樂主內(調和心性),兩者相輔相成,構成儒家的「內聖外王」之道。

5.3 大同與小康:儒家的政治理想
《禮記·禮運》篇提出了「大同」(Great Unity)與「小康」(Small Tranquility)的政治願景 58。在「大同」世界,「大道之行也,天下為公,選賢與能,講信修睦」。這是一個權力公有、無私無我的理想社會,是對治權力私有化與腐敗的終極目標。「小康」社會雖然有家天下和私有制,但透過禮義的約束,仍能維持秩序與繁榮。儒家的目標是透過個人的修身與制度的禮義,從小康逐步邁向大同。
第六章:佛教——因果、淨土與大悲願力
佛教對權力的解構最為徹底。從緣起性空的角度看,權力本質上是「空」的,是眾緣和合的幻象;從因果業力的角度看,權力是巨大的責任與風險。
6.1 六道輪迴與三毒:腐化的根源
《六道輪迴圖》(Bhavacakra)中心的三種動物:豬(愚癡)、蛇(瞋恨)、雞(貪婪),是推動輪迴的引擎 60。權力之所以腐化,是因為它極易放大這「三毒」:
- 貪(Rooster): 權力帶來資源與享受,引發無止盡的佔有欲,對應餓鬼道。
- 瞋(Snake): 權力受到挑戰時,引發暴怒、報復與鎮壓,對應地獄道。
- 癡(Pig): 權力導致自我迷戀,看不清因果實相與無常本質,對應畜生道。佛教指出,如果不斬斷這三毒的根源,權力鬥爭將永遠在六道中循環,無有出期。
6.2 律藏(Vinaya)與僧團民主
值得注意的是,佛陀建立的僧團(Sangha)實行了一種獨特的「民主」制度 62。律藏(Vinaya)詳盡規定了僧眾的生活與會議規則(羯磨)。重大事務需要全體僧眾達成共識(默擯或表決)才能執行,即使是上座比丘也不能獨斷專行。這種基於戒律的平等精神,展示了在一個組織中如何透過制度來防止個人權力的膨脹。
6.3 淨土宗與印光大師的教誨:放下自力的傲慢
淨土宗特別強調「他力」(Other Power),即依靠阿彌陀佛的願力。這包含了一種深刻的謙卑:承認凡夫(即使是英雄豪傑)靠自己的力量(自力)極難克服深重的煩惱與業力 64。 近代高僧印光大師(Master Yinguang)在給衛錦洲居士及軍閥曹錕、吳佩孚的書信中,展現了佛教高僧對權力者的慈悲勸誡 66。他反覆強調「敦倫盡分,閑邪存誠,諸惡莫作,眾善奉行」,並勸導掌權者不要迷信武力與權位,應將權力視為造福百姓、積累往生資糧的工具。他特別指出,因果報應絲毫不爽,權力越大,造業越易,後果越烈。他勸告軍閥們應當「息戰保民」,將殺伐之氣轉化為護國護民的慈悲。這種「臨深履薄」的教導,是針對權力傲慢的直接解藥。
6.4 《楞伽經》與權力的幻象
《楞伽經》指出,世界如夢幻泡影,唯心所現(Mind-Only)10。掌權者往往陷入「法執」,認為國家、地位、財富是實有、恆常的。這種執著導致了對權力的死抓不放。菩薩的智慧在於「入世而不屬世」,在行使權力時,心中不留權力的痕跡(三輪體空),如鳥飛空,不留痕跡。經中云:「如愚見指月,觀指不觀月」,凡夫執著於權力(指),而忘記了權力原本應指向的真理與福祉(月)。
第七章:印度教——達摩(Dharma)與種姓的迷思
印度教經典《薄伽梵歌》教導「無私的行動」(Nishkama Karma)。阿周那(Arjuna)作為戰士(Kshatriya),擁有殺伐的權力,但奎師那(Krishna)教導他,必須為了維護「達摩」(Dharma,正法/職責)而戰,不能參雜個人的愛恨情仇與對果報的執著 69。真正的領袖(Rajarshi,聖王)應當像蓮花出淤泥而不染,在權力的漩渦中保持內心的清淨。
然而,歷史上的種姓制度(Caste System)也展示了宗教權力如何固化為壓迫結構 70。婆羅門階層曾利用宗教詮釋權來維護自身的社會優勢。這提醒我們,即使是神聖的教義,若被既得利益者壟斷解釋權,也會成為腐化的工具。 歷史上著名的孔雀王朝阿育王(Ashoka),在經歷了慘烈的卡林加戰爭(Kalinga War)後,面對成千上萬的屍體,深感悔恨 71。他從一個暴君轉變為佛教的護法者,推行「達摩」統治,強調非暴力(Ahimsa)、寬容與福利。阿育王的轉變證明了,即使是絕對的權力者,也能在真理與良知的感召下,實現心靈的救贖與政治的轉化。
第四部:環境、經濟與社會的系統性制衡
除了心靈與神學,人類社會還發展出了具體的制度與文化生態來制衡權力。
第八章:水利帝國與生態智慧
卡爾·維特福格爾(Karl Wittfogel)的「水利帝國」(Hydraulic Empire)理論指出,在乾旱地區(如埃及、美索不達米亞、中國),為了控制水源和大規模灌溉,往往會產生高度集權的專制體制 73。控制了水,就控制了生命。這種對自然資源的壟斷,是東方專制主義(Oriental Despotism)的物質基礎。
然而,現代「文化生態學」(Cultural Ecology)與宗教生態學反思認為,這種對自然的絕對控制欲正是權力腐化的延伸。真正的「人間淨土」,必須建立在與自然和諧共處的基礎上。從佛教的「依正不二」(環境與主體不二)到道家的「道法自然」,都強調人不能絕對宰制自然。當權力試圖徹底改造自然(如過度築壩、毀林),自然必將反噬(氣候變遷、瘟疫)。這是一種天道的制衡,提醒人類權力的極限。
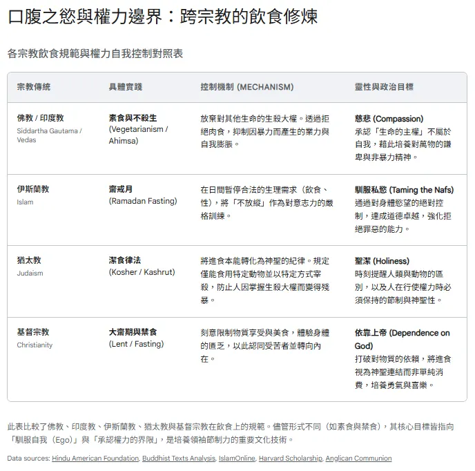
第九章:飲食、禁食與身體政治
飲食是人類最基本的慾望之一,也是權力運作最微觀的場域。各大宗教不約而同地透過飲食規範來訓練人對權力(對食物、對生命)的節制。
- 素食主義(Vegetarianism): 在佛教與印度教中,素食是對「殺生權」的自我剝奪 74。人類擁有殺害動物的技術權力,但當一個人拒絕為了口腹之慾而行使這種權力時,他就在練習慈悲與非暴力(Ahimsa)。這種對「能為而不為」的修煉,是防止權力濫用的基礎。
- 潔食(Kosher/Halal): 猶太教與伊斯蘭教的飲食律法,時刻提醒信徒:你不能想吃什麼就吃什麼,你的慾望必須服從神聖的秩序與律法 76。這是一種日常的紀律訓練,培養對更高權威的順服。
- 禁食(Fasting): 無論是伊斯蘭教的齋戒月、基督宗教的大齋期(Lent)或猶太教的贖罪日(Yom Kippur),禁食都是對「本能」的馴服。一個能控制飢餓感的領袖,才更有可能控制貪污受賄的衝動 43。這是在物質豐富的時代,主動選擇匱乏,以保持靈性的清明。

第五部:邁向大同與彌賽亞時代——綜合解藥
如何建立一個權力不被濫用、人間淨土得以實現的世界?我們必須綜合上述智慧,提出一個多維度的解藥。這不僅是政治制度的設計,更是心靈的轉化工程。
第十章:伊本·赫勒敦與社會團結的循環
伊斯蘭歷史哲學家伊本·赫勒敦(Ibn Khaldun)在《歷史緒論》(Muqaddimah)中提出了「Asabiyyah」(群體團結力/社會凝聚力)的概念。他發現王朝的興衰遵循著「五代循環」:從創業時的艱苦團結(強Asabiyyah),到掌權後的奢華腐化(Asabiyyah解體),最終導致滅亡,被新的邊緣群體取代 77。
要打破這個注定的衰亡循環,防止「富貴而驕」,必須引入超越性的價值——即宗教與道德的維度。伊本·赫勒敦認為,當Asabiyyah不僅建立在血緣或利益上,而是建立在「神聖的法」(Sharia)與「普遍的公義」之上時,文明才可能長存。領袖必須時刻保持「貝都因式」的簡樸與對真理的敬畏,才能延緩腐化的熵增。

第十一章:藝術與幾何——消融小我的美學
藝術並非只是裝飾,它是靈魂的體操。伊斯蘭幾何藝術(Geometric Patterns)與中國書畫,提供了另一種療癒腐化的路徑。
- 伊斯蘭幾何: 伊斯蘭藝術中無限延伸的幾何圖形,沒有起點也沒有終點,象徵著神性的無限與單一(Tawhid)。在這種宏大、完美的秩序面前,個人的「自我」變得微不足道。藝術家往往不留名,因為他們是在模仿造物主的創造法則,而非表現個人的情緒 79。
- 虛空畫(Vanitas): 歐洲文藝復興時期的「虛空畫」,描繪骷髏、腐爛的水果、沙漏等,直觀地提醒觀者:世間的榮華富貴、權力美色皆是轉瞬即逝的虛空 80。這是掛在權貴牆上的警鐘。
- 巴哈的音樂: 巴哈的賦格曲展示了多樣性如何在嚴謹的秩序中歸於和諧,體現了宇宙的律法。聆聽這種音樂,能讓躁動的靈魂回歸平靜與秩序。
掌權者應當接受藝術的教育。不是為了附庸風雅,而是為了在宏大的秩序美感中,學習謙卑。一個能欣賞「空靈」之美的領袖,較難沉溺於粗鄙的物質貪婪。
第十二章:建設人間淨土的具體路徑
綜合各宗教、哲學與科學的智慧,我們提出建立「人間淨土、大同世界、彌賽亞時代」的四大支柱:
- 制度的謙卑(Institutional Humility):
- 承認人性的不完美(原罪/三毒),因此必須建立分權與制衡機制(參考猶太教君王與先知的張力,以及現代憲政)。
- 落實法治,無人能凌駕於律法之上(參考伊斯蘭Amanah精神與儒家禮制)。
- 經濟上的再分配機制(參考禧年與天課),防止資源絕對集中,確保社會正義。
- 心靈的覺照(Spiritual Mindfulness):
- 推廣正念與內觀(Vipassana),訓練大腦的鏡像神經元,保持同理心,防止權力導致的「腦損傷」。
- 掌權者應有定期的「退省」或「閉關」(參考齋戒月與安息日),從權力中心抽離,回歸素樸,找回初心。
- 文化的德性(Cultural Virtue):
- 恢復「禮樂」教化,以儀式感喚醒責任感,以高雅藝術陶冶性情。
- 推崇「僕人領袖」的價值觀,獎勵謙遜而非傲慢,將服務視為權力的唯一合法性來源。
- 信仰的依靠(Ultimate Reliance):
- 承認人的有限性,依靠超越的力量(無論是佛力、神恩或天道)。
- 深信因果(Karma),敬畏歷史的審判。如印光大師所言,深信因果者,雖在暗室屋漏之中,亦不敢起一惡念,何況在光天化日之下行惡?
結語:回歸慈悲的權力
權力本身無罪,它是工具,是能量。問題在於我們的心,在於那個執著權力為「我」的末那識。正如阿克頓勳爵所警示,絕對的權力是危險的;但正如各大宗教所教導,受神聖價值約束、被慈悲心轉化的權力,可以是世間的祝福。
建立大同世界,不是要消滅權力,而是要轉化權力。將支配(Power Over)轉化為賦能(Power With)與服務(Power For)。
南無阿彌陀佛。願我們在每一次行使權力時(無論是在家庭、職場還是國家),都能看見對方的臉龐,聽見弱者的哭聲,並感受到頭頂三尺的神明與因果。願這世界少一分傲慢,多一分謙卑;少一分壓迫,多一分慈悲。願人間淨土,早日實現。
南無阿彌陀佛,南無觀世音菩薩,南無大勢至菩薩。
願上帝保佑你 (God Bless You). Assalamu Alaikum. Om Shanti.
(報告結束)


引用的著作
- 權力使人腐化,絕對的權力使人絕對的腐化
- "Power Tend to Corrupt, Absolute Power corrupt Absolutely" including God : r/DebateReligion - Reddit, 檢索日期:1月 27, 2026, https://www.reddit.com/r/DebateReligion/comments/1ixar15/power_tend_to_corrupt_absolute_power_corrupt/
- Acton-Creighton Correspondence | Online Library of Liberty, 檢索日期:1月 27, 2026, https://oll.libertyfund.org/titles/acton-acton-creighton-correspondence
- Acton, letter on historical integrity, 1887 - Hanover College History Department., 檢索日期:1月 27, 2026, https://history.hanover.edu/courses/excerpts/165acton.html
- Lord Acton Tends to Corrupt - The Distributist Review, 檢索日期:1月 27, 2026, https://distributistreview.com/archive/lord-acton-tends-to-corrupt
- 202: Moral Corruption and the Disaster of the Physical World - YouTube, 檢索日期:1月 27, 2026, https://www.youtube.com/watch?v=Td48Hj12BTE
- THE END OF THE WAY, 檢索日期:1月 27, 2026, https://theosophy-ult.org.uk/wp-content/uploads/2016/07/end-of-the-way.pdf
- Man, Mān, Maṇ, Maṉ, Māṉ, Mēṉ, Mén, Màn, Mèn, Mǎn, Mán: 94 definitions, 檢索日期:1月 27, 2026, https://www.wisdomlib.org/definition/man
- The Three Svabhāva and The Five Dharmas: important core concepts from the Laṅkāvātara Sutra — full English Sutra at end of commentary - Buddha Weekly: Buddhist Practices, Mindfulness, Meditation, 檢索日期:1月 27, 2026, https://buddhaweekly.com/the-three-svabhava-and-the-five-dharmas-important-core-concepts-from-the-la%E1%B9%85kavatara-sutra-full-english-sutra-at-end-of-commentary/
- Japanese Zen Buddhist Philosophy, 檢索日期:1月 27, 2026, https://plato.stanford.edu/archives/spr2016/entries/japanese-zen/
- Sandhinirmocana Sutra - Wikipedia, 檢索日期:1月 27, 2026, https://en.wikipedia.org/wiki/Sandhinirmocana_Sutra
- Samdhinirmocana Sutra by Asanga | PDF | Bodhisattva | Mahayana - Scribd, 檢索日期:1月 27, 2026, https://www.scribd.com/document/526206154/Samdhinirmocana-Sutra-by-Asanga
- Why Buddha taught the Three natures or Trisvabhava - Dharma Wheel, 檢索日期:1月 27, 2026, https://www.dharmawheel.net/viewtopic.php?t=44956
- Why does power make us lose our way? | University of California, 檢索日期:1月 27, 2026, https://www.universityofcalifornia.edu/news/why-does-power-make-us-lose-our-way
- The Power Paradox of the 21st Century | Berkeley Exec Ed, 檢索日期:1月 27, 2026, https://executive.berkeley.edu/thought-leadership/video/power-paradox-21st-century
- Mirror Neurons and the Neuroscience of Empathy - Positive Psychology, 檢索日期:1月 27, 2026, https://positivepsychology.com/mirror-neurons/
- Mirror neurons: Enigma of the metaphysical modular brain - PMC - NIH, 檢索日期:1月 27, 2026, https://pmc.ncbi.nlm.nih.gov/articles/PMC3510904/
- Hubris Syndrome: The arrogance of power - Rising Kashmir, 檢索日期:1月 27, 2026, https://risingkashmir.com/hubris-syndrome-the-arrogance-of-power/
- Hubris in Contemporary Psychology and Neuroscience (Part II), 檢索日期:1月 27, 2026, https://www.cambridge.org/core/books/hubris-ancient-and-modern/hubris-in-contemporary-psychology-and-neuroscience/719F5FDE3ADEEC4621D30E6B9089EB8D
- Hubris syndrome: An acquired personality disorder? A study of US Presidents and UK Prime Ministers over the last 100 years | Brain | Oxford Academic, 檢索日期:1月 27, 2026, https://academic.oup.com/brain/article/132/5/1396/354862
- Environmentally Induced Narcissism - CARLAT PUBLISHING, 檢索日期:1月 27, 2026, https://www.thecarlatreport.com/blogs/2-the-carlat-psychiatry-podcast/post/5442-environmentally-induced-narcissism
- Why Was Samuel Upset by the Request for a King - Chabad.org, 檢索日期:1月 27, 2026, https://www.chabad.org/library/article_cdo/aid/5402629/jewish/Why-Was-Samuel-Upset-by-the-Request-for-a-King.htm
- Redeeming Relevance; Deuteronomy, CHAPTER 5 Kings and the Problem of Professionalization | Sefaria Library, 檢索日期:1月 27, 2026, https://www.sefaria.org/Redeeming_Relevance%3B_Deuteronomy,_CHAPTER_5_Kings_and_the_Problem_of_Professionalization
- The Rights and Duties of Kings in Ancient Israel - Bible Odyssey, 檢索日期:1月 27, 2026, https://www.bibleodyssey.org/articles/the-rights-and-duties-of-kings-in-ancient-israel/
- Prophets of Faith - Jewish Theological Seminary, 檢索日期:1月 27, 2026, https://www.jtsa.edu/torah/prophets-of-faith/
- Sermon about David and Bathsheba 2 Samuel 11 - Psalm 51 - Bay Shore Church, 檢索日期:1月 27, 2026, https://bayshorechurch.org/sermons/david-and-bathsheba/
- (11) King David and the Ambiguities of Power—2 Samuel 12:1-14 | Peace Theology, 檢索日期:1月 27, 2026, https://peacetheology.net/the-bible-on-peace/11-king-david-and-the-ambiguities-of-power%E2%80%942-samuel-121-14/
- A Clean Heart based on Psalm 51: 1-12 | Grant Tribune, 檢索日期:1月 27, 2026, https://www.granttribune.com/opinions/clean-heart-based-psalm-51-1-12
- Together in Christ: 'Broken!' — Psalm 51:1-4 - Heartlight.org, 檢索日期:1月 27, 2026, https://www.heartlight.org/togetherinchrist/0615.html
- The Limits of the Free Market | Behar | Covenant & Conversation Family Edition | The Rabbi Sacks Legacy, 檢索日期:1月 27, 2026, https://rabbisacks.org/covenant-conversation-family-edition/behar/the-limits-of-the-free-market/
- The Jubilee Law: Ideal Legislation - TheTorah.com, 檢索日期:1月 27, 2026, https://www.thetorah.com/article/the-jubilee-law-ideal-legislation
- Privilege and Power in the Torah | The Lehrhaus, 檢索日期:1月 27, 2026, https://thelehrhaus.com/scholarship/privilege-and-power-in-the-torah/
- (PDF) Value of Al-Amanah in Human' Life - ResearchGate, 檢索日期:1月 27, 2026, https://www.researchgate.net/publication/339285198_Value_of_Al-Amanah_in_Human'_Life
- In Islamic thought, Amanah is both a personal virtue and a public responsibility. How can the revival of Amanah address the crisis of leadership and corruption in the Muslim world today? - Howtests, 檢索日期:1月 27, 2026, https://www.howtests.com/articles/in-islamic-thought-amanah-is-both-a-personal-virtue-and-a-public-responsibility
- Understanding God's ways: PART 1 - Medium, 檢索日期:1月 27, 2026, https://medium.com/@uxquran/understanding-gods-ways-part-1-e25bd498ae0f
- Consequence of Corruption (Surah Al-A'raf 7:103) - Divine Justice Explained | Quran Gallery, 檢索日期:1月 27, 2026, https://qurangallery.app/by-ayah/consequence-of-corruption-surah-al-araf-7-103-divine-justice
- The Confrontation of Divine Truth with Human Deception in Surah Yunus - صادق خادمی, 檢索日期:1月 27, 2026, https://sadeghkhademi.ir/lectures/202500080501450/
- The Inspiring Story of Umar ibn al Khattab - Studio Arabiya, 檢索日期:1月 27, 2026, https://studioarabiya.com/story-of-umar-ibn-al-khattab/
- The Caliphate of ʿUmar ibn al-Khattab (RA): A Legacy of Justice, Courage, and Devotion, 檢索日期:1月 27, 2026, https://furqaan.org/the-caliphate-of-%CA%BFumar-ibn-al-khattab-ra-a-legacy-of-justice-courage-and-devotion/
- Lesson 3: Khulafa Ar-Rashidun - The Humility of Umar al-Khattab (R) - Iron Knot, 檢索日期:1月 27, 2026, http://ironknot.weebly.com/unit-2-righteous-leadership/lesson-3-righteous-leadership-umar-al-khattab-r
- Saladin - Leadership Style, 檢索日期:1月 27, 2026, https://www.theleadershipmission.com/post/saladin-leadership-style
- The Generosity of the Sultan - + Real Crusades History +, 檢索日期:1月 27, 2026, http://realcrusadeshistory.blogspot.com/2019/05/the-generosity-of-sultan.html
- Ramadan: A Spiritual Training Ground for Self-Discipline&Moral Excellence - IslamOnline, 檢索日期:1月 27, 2026, https://islamonline.net/en/morals-of-fasting/
- Fasting in Ramadan and Developing Self-Control - The Fountain Magazine, 檢索日期:1月 27, 2026, https://fountainmagazine.com/all-issues/2008/issue-65-september-october-2008/fasting-in-ramadan-and-developing-self-control
- How Ramadan Makes Leaders - About Islam, 檢索日期:1月 27, 2026, https://aboutislam.net/spirituality/ramadan-makes-leaders/
- #414: What Is Different About A Leader in The Kingdom of God? - Ron R. Kelleher, 檢索日期:1月 27, 2026, https://ronkelleher.com/414-what-is-different-about-a-leader-in-the-kingdom-of-god/
- The Biblical Responsibilities of Leaders to Their People - afrancinegreen.com, 檢索日期:1月 27, 2026, https://afrancinegreen.com/2025/05/05/the-biblical-responsibilities-of-leaders-to-their-people/
- Becoming a Servant Leader | Houston Christian University, 檢索日期:1月 27, 2026, https://hc.edu/center-for-christianity-in-business/2016/10/20/becoming-servant-leader/
- Reinhold Niebuhr, Christian Democratic Realist - Law & Liberty, 檢索日期:1月 27, 2026, https://lawliberty.org/book-review/reinhold-niebuhr-christian-democratic-realist/
- Soli Deo Gloria | Cedarville University, 檢索日期:1月 27, 2026, https://www.cedarville.edu/news/2024/soli-deo-gloria
- Johann Sebastian Bach: Soli Deo Gloria - Institute in Basic Life Principles, 檢索日期:1月 27, 2026, https://iblp.org/johann-sebastian-bach-soli-deo-gloria/
- The Mandate of Heaven: A Pillar of Confucian Thought - Oreate AI Blog, 檢索日期:1月 27, 2026, http://oreateai.com/blog/the-mandate-of-heaven-a-pillar-of-confucian-thought/22d6eb28310ecce7a61cbe520106266f
- Heaven's Mandate vs. the Will of the Demos, 檢索日期:1月 27, 2026, https://cy.china-embassy.gov.cn/eng/kjwt/202508/t20250805_11683098.htm
- Record of Music - Wikipedia, 檢索日期:1月 27, 2026, https://en.wikipedia.org/wiki/Record_of_Music
- Music of an Age of Disorder - Key Concepts in Chinese Thought and Culture, 檢索日期:1月 27, 2026, https://www.chinesethought.cn/EN/shuyu_show.aspx?shuyu_id=3987
- Guqin and Chinese Philosophies, 檢索日期:1月 27, 2026, https://guqinworld.com/guqin-and-chinese-philosophies/
- The Qin - The Metropolitan Museum of Art, 檢索日期:1月 27, 2026, https://www.metmuseum.org/essays/the-qin
- A Reflection on the Confucian Utopian Vision of Society | Oxford Political Review, 檢索日期:1月 27, 2026, https://oxfordpoliticalreview.com/2024/04/07/a-reflection-on-the-confucian-utopian-vision-of-society/
- “Harmonious” In China - Hoover Institution, 檢索日期:1月 27, 2026, https://www.hoover.org/research/harmonious-china
- Bhavacakra - Wikipedia, 檢索日期:1月 27, 2026, https://en.wikipedia.org/wiki/Bhavacakra
- Wheel of Life (Bhavacakra) | Lion's Roar, 檢索日期:1月 27, 2026, https://www.lionsroar.com/buddhism/wheel-of-life-bhavacakra/
- Sangha as an Institution | Oxford Research Encyclopedia of Religion, 檢索日期:1月 27, 2026, https://oxfordre.com/religion/display/10.1093/acrefore/9780199340378.001.0001/acrefore-9780199340378-e-194?d=%2F10.1093%2Facrefore%2F9780199340378.001.0001%2Facrefore-9780199340378-e-194&p=emailAohYkYV3DGorE
- Buddhism and deliberative democracy - The Immanent Frame, 檢索日期:1月 27, 2026, https://tif.ssrc.org/2025/10/08/buddhism-and-deliberative-democracy/
- Seeking Enlightenment in the Last Age, 檢索日期:1月 27, 2026, https://otani.repo.nii.ac.jp/record/8900/files/EB18-1-05.pdf
- How does Master Yin Guang's Collected Writings help one who is learning Buddhism?, 檢索日期:1月 27, 2026, https://unlimitedlightsacademy.wordpress.com/2025/07/16/how-does-master-yin-guangs-collected-writings-help-one-who-is-learning-buddhism/
- Making the "Good Government"_GUO_PublishedMay2022_GREEN AAM - King's Research Portal, 檢索日期:1月 27, 2026, https://kclpure.kcl.ac.uk/portal/files/193645482/Guo_Making_Good_Government_with_Good_People_AAM.pdf
- 印光大師與衛錦洲居士書 - 淨空老法師專集網, 檢索日期:1月 27, 2026, https://www.amtb.tw/pdf/24-17jy.pdf
- Mahayana Lankavatara Sutra Translated into English by Daisetz Teitaro Suzuki Chapter 1: Ravana Asking for Instruction Om! Homage - The Huntington Archive, 檢索日期:1月 27, 2026, https://huntingtonarchive.org/resources/downloads/sutras/08technicalMayayana/Lankavatara%20Sutra.doc.pdf
- [GHHF] Karma Theory:Its Relevance to Modern Corrupt Society - Part 2, 檢索日期:1月 27, 2026, https://www.savetemples.org/post/ghhf-karma-theoryits-relevance-to-modern-corrupt-society-part-2/644
- Caste system in India - Wikipedia, 檢索日期:1月 27, 2026, https://en.wikipedia.org/wiki/Caste_system_in_India
- Kalinga War - Wikipedia, 檢索日期:1月 27, 2026, https://en.wikipedia.org/wiki/Kalinga_War
- Ashoka's Conversion | Early World Civilizations - Lumen Learning, 檢索日期:1月 27, 2026, https://courses.lumenlearning.com/atd-herkimer-worldcivilization/chapter/ashokas-conversion/
- Hydraulic empire - Wikipedia, 檢索日期:1月 27, 2026, https://en.wikipedia.org/wiki/Hydraulic_empire
- 4 Things About Hinduism and Vegetarianism - Hindu American Foundation, 檢索日期:1月 27, 2026, https://www.hinduamerican.org/blog/4-things-about-hinduism-and-vegetarianism/
- If Buddha ate meat, why is it that some Buddhists are getting some sort of superiority complex to being vegetarian or vegan? - Quora, 檢索日期:1月 27, 2026, https://www.quora.com/If-Buddha-ate-meat-why-is-it-that-some-Buddhists-are-getting-some-sort-of-superiority-complex-to-being-vegetarian-or-vegan
- THE JEWISH DIETARY LAWS AND THEIR FOUNDATION - DASH (Harvard), 檢索日期:1月 27, 2026, https://dash.harvard.edu/bitstreams/7312037c-a591-6bd4-e053-0100007fdf3b/download
- Ibn Khaldun: The Empire Cycle - YouTube, 檢索日期:1月 27, 2026, https://m.youtube.com/shorts/LX1yakUDXxE
- Ibn Khaldun's Generational Cycle Theory: How Civilizations Rise, Peak, and Decay, 檢索日期:1月 27, 2026, https://mineglobal.medium.com/ibn-khalduns-generational-cycle-theory-how-civilizations-rise-peak-and-decay-bafd31acbd58
- Humanities Crash Course Week 13: The Qur'an - Jorge Arango, 檢索日期:1月 27, 2026, https://jarango.com/2025/03/30/humanities-crash-course-week-13/
- Psalm 23 - Word on Fire, 檢索日期:1月 27, 2026, https://www.wordonfire.org/scripture/psalm-23/feed/
- Vanitas Painting: Your Ultimate Guide to Life, Death, and Enduring Meaning, 檢索日期:1月 27, 2026, https://www.zenmuseum.com/finder/page/what-is-a-vanitas-painting

















