- 背景&動機
118電機學士畢業,全職準備一個月 。
本身喜歡裝配、修繕, 這類能接觸到實體工具的工作,
所以出社會後陸續從事過消防設備、電控、水電這幾個工作類型。
對自己真正想從事一輩子的工作終於有了既定的輪廓:
下班看得到太陽、重視工安、有一套完整的訓練機制、薪資穩定成長。

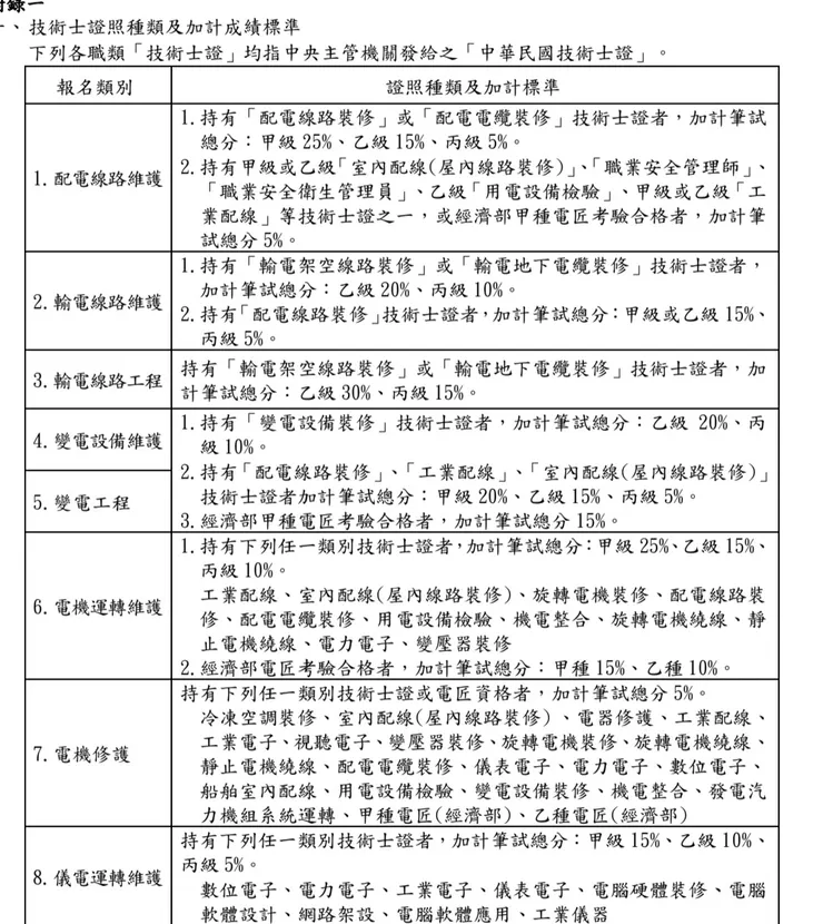
在評估考科內容、錄取人數、所擁有的證照(乙級室內配線), 決定報考配電線路維護。
筆試成績
先上一下自己的筆試成績:

科目 (原始/比例)
國文(10%) :38.8(3.88)
英文(10%) :71.66(7.16)
物理(30%) :38(11.4)
基本電學(50%):69.5(34.75)
證照加分:筆試成績5%
筆試總成績: 60.06 分
中區配電複試標準:37.82分
中區配電缺額:38名
複試人數:61名

本類別分區一般名額錄取標準:
甄試總成績達47.24分以上。
甄試總成績:60.71分
甄試結果: 正取。
備取人員總計:8名。
前言-報考區別

報名時所選的區別(北,中,南,東)即是未來分發的單位區選擇,
所以一開始在選擇區別時就要想清楚。
註: 可選擇鄰近考場應試。

越少人報考的考區相對來講錄取率就較高,
越多人報考的考區,相對來講就越競爭。
(註:台電只會公佈各類別報考人數)
結訓後分發單位五年內不得轉調分區,
所以在報名的當下真的要仔細想清楚。
基本電學配分比例
基本電學近年的配分比例已調整為: 填充40分/計算:60分,
計算題的配分占得很重。
近兩年來題目的數字也設計得非常噁心,
讓你手算的當下會算到懷疑人生。
建議要從計算題開始寫回來。
重要提醒
- 不管是填充題還是計算題,
這兩者的答案都要寫在答案卷上(很重要),
因為考完試後題本是不收回的!!! - 所有的考科均不得使用計算機。
- 考試時手機不能攜帶在身上,
考場人員會在考試期間拿金屬探測器感應每位考生。 - 身份證明文件上的照片不要和目前的照片差太多。
像我一開始是擺健保卡(上面的大頭貼是國小時的照片),
核對身份時試務人員說照片差太多, 趕緊翻皮夾還好還有翻到駕照。 - 每節考試都要再三核對答案卷的號碼是不是自己的,
以及座位坐得是否正確。
我就有遇到考生位子坐錯的, 題本都發下來了,
等到試務人員核對身份時考生才恍然大悟。
準備過程及考試用書推薦
其實我覺得出社會後, 要再重拾課本真的是非常地困難。
所以在下定決心之後, 首先就是先一步一步找回從前學生時代讀書的那個感覺。
考前的兩個月(那時候還在職), 利用上班前的1.5個小時念基本電學。
基電算是老本行, 但是因為有很常一段時間沒碰,
所以還是要翻一下找回一些記憶。
高職時本身是控制科,
那時候基本電學的用書是旗立出版社出版, 個人覺得寫得很棒。
(另外還有出版兩本基本電學攻略, 滿滿的題目讓你練習。)
書到用時方恨少, 這時候真的很後悔把高職的書籍給賣掉。


然後在書局找了好久, 總算找到旗立出版社的用書。
我個人非常推薦這兩本, 內容不空洞,
有詳盡的解說, 重點是不會讓你念得煩。

物理的部分是考前一個月才開始念,
起初也沒有特別買物理用書, 但做了考古題後發現大概只會解裡頭電學的部分。 所以就挑了這一本來補一些觀念。
歷屆試題做一做,
會發現物理這科的考題趨向不外乎: 電學、力學、運動學、熱量、面鏡成像。 然後因為物理的考題題數是50題,
所以每一題平均思考計算的時間真的是錙銖必較。
註:
台電僱員招考考試規定不得使用計算機,
所以平時練習時要習慣用手計算, 訓練自己計算的速度。
由於大學時念的是原文書, 所以英文單字詞彙量其實還算蠻豐富的。
英文部分我很有自信, 雖然配分比例只有10趴, 但我覺得可以拿的就要多拿。 國文跟英文沒有特別準備, 因為這兩個科目在高職時還算是我的強項哈哈哈。 大概就是練練考古題。
曾聽說一個好的打者是餵球餵出來的。
一個金榜題名的考生我想也是, 勤做考古題。

集結4個考科, 4個願望,一次滿足。
我記得考前考古題大概都寫10遍以上, 目的不外乎讓自己在考場看到考題時, 能夠下意識地見招拆招。

考前一個月, 當全職考生。
由於在家裡念書誘惑很多, 床啦、電視啦、電腦啦balabala。
我覺得念書的環境很重要, 所以挑了興賢書院的自修室。
一方面也是因為自修室裡頭也有其他考生,
環境驅使的情況下逼得自己不得不認真準備。
每天開始念書前也會去文昌帝君前拜拜祈求金榜題名。
另外考前兩個禮拜, 還特地買了個碼錶紀錄自己的解題速度。
考前的這個月除了準備筆試之外,
也同時著手準備複試自己比較沒有把握的兩個項目-引體向上、握力測試。
雖然單槓只要拉三下, 但對於一下都拉不上去的我來說,
即早做準備多少還是好的。
畢竟拉單槓不是再短期內就訓練得起來的。
策略就是早上念書, 下午跑健身房重訓。
握力測試是左、右手需要各別握30KG以上,
所以也特別買一個握力器回來練習。

握力好不好, 也會影響到拉單槓, 所以練握力的同時也是在替拉單槓打基礎。 關於拉單槓, 可以上fitness版搜尋:“單槓三下”一文。
註: 單槓後來從反手一下都上不去, 在兩個月內訓練到能直上直下7下:D
總結
- 筆試的部分可以參考歷屆學長姐們的心得文, 不管是準備方式還是書單部分。 書單的部分我個人會建議自己去書局翻翻實體書, 感覺會最準。 重點是挑選的書籍自己能翻得下去。
- 複試準備:
- 單槓一定要即早做準備。
尤其是如果原本連一下都拉不上去的話, 更是要提早備戰。
我原本也是連一下都上不去, 原本想看YT自己練。 但是後來覺得進步幅度緩慢, 就去報名健身課程請教練幫我規劃訓練方式。 報名前我也曾詢問教練: 「是否這10堂課上完,單槓就有辦法在2個月內拉到3下?」 教練跟我說, 這點他無法保證, 畢竟10堂課只有10個小時, 會教我要領,但是自己私底下的練習也是很重要的。
從0到1這個階段是最難的, 但只要有心一定能克服。 (我後來上到第5堂課時就能拉3下了) 誰也沒料到後來疫情爆發, 健身房停業、學校也不開放校外人士入園, 頓時之間還找不到可以拉單槓的場地。
好在鄰居提供的自建車棚架讓我充單單槓使用, 在複試前我總計拉了900多下。 建議單槓訓練能至少練到拉6下的標準, 這樣去考複試時一定遊刃有餘。 (我後來直接以受訓時的單槓滿分標準在訓練) - 握力測試
一定要買握力器回來練!!!
初期可能按個幾下就沒力, 但勤能補拙,一定會進步。
一樣一個原則, 平日訓練量(40kg)一定要高於考試標準量(30kg)。
這樣考試時才能一次就過, 避免夜長夢多。 - 負重行走
本身是從事水電, 所以工作場合會很常接觸到電線,
大概可以感受30KG電線的重量。
(但是平常上班也不能大喇喇地抱電線走來走去XDD)
自己的訓練方式是抱20kg水桶來回50m做練習。 - 標示牌辨識
那時候還瘋狂到跑到車不多的巷弄,
然後拿捲尺在地上量4m的距離, 之後站在對面看電桿的標示牌,
以確認自己眼鏡度數是否充足。 - 爬鷹架
也是因為工作的關係, 常在鷹架上行走, 所以這關對我來說是稀鬆平常。
如果平常比較沒有爬高的經驗, 也要稍微練習一下(?)。 - 導線顏色辨識、交互蹲跳
這兩項就還好。
最後的最後, 想跟大家說: 記得要去推文:「有推有上」。 有集氣真的有差。























