高雄市警局近日動員查緝色情業者,埋伏並逮到與男客人剛完事的越南籍阮姓女子,意外發現這名外籍移工原本以到雲林當看護來台,後來被介紹去當洗碗工,卻嫌「薪水太低」不想做,上月被同鄉介紹到高雄賣淫。
據悉,阮女8月2日才經仲介來台,原本在雲林當看護,但工作11天後便逃離雇主家,經由朋友介紹到新竹當洗碗工,沒想到她卻嫌薪水又低又累,才在同鄉引薦下前往高雄當「外送茶」,以一次拿1,200元的價格接客。阮女皮膚白皙、身材姣好,沒幾天就成為應召站「紅牌」,平均一天就可接4至6個客人。警方表示,該應召集團並無固定據點,靠著通訊軟體與男客人作聯繫,待確認交易後再到不特定旅館進行性交易。本案經偵訊後,將阮女和男客依違反《社會秩序維護法》移送裁處,至於司機則依涉嫌《刑法》妨害風化罪,移送地檢署偵辦。
很顯然的,這位移工自始至終就不是要來台灣當看護!而且還是在同鄉的引薦下當洗碗工又變成「紅牌」。這只是冰山中之一角嗎?不論如何,對於真正有需要照護的雇主來說是多麼的為難啊!

按雇主委任跨國人力仲介招募聘僱從事就業服務法第46條第1項第8款至第10款規定工作之外國人定型化契約範本
第2條:服務項目:
2、乙方應依甲方需求招募適當外國人,並由乙方負責安排接送外國人至甲方指定工作處所。
第6條:乙方之義務及服務項目
4、乙方應依甲方招募條件,至少提供_____次符合甲方需求外國人資料供甲方遴選,每次提供人數應為甲方需求人數之1.5倍(如不足1人以1人計),其提供遴選方式由甲、乙雙方議定,並需經甲方書面同意。
👉按契約範本,仲介公司只要盡到上述合約義務就不致違約。
但是就服法第40條有規定喔!
私立就業服務機構及其從業人員從事就業服務業務,不得有下列情事:
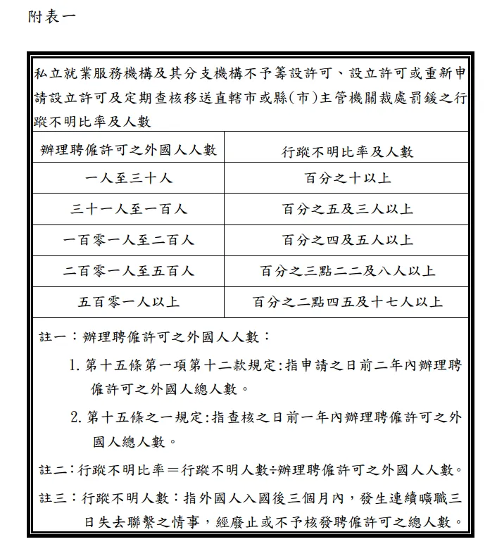
十七、接受委任引進之外國人入國三個月內發生行蹤不明之情事,並於一年內達一定之人數及比率者。
私立就業服務機構許可及管理辦法
第 15-1 條
本法第四十條第一項第十七款所稱接受委任引進之外國人入國三個月內發生行蹤不明之情事,並於一年內達一定之人數及比率者,指接受委任引進之外國人入國三個月內,發生連續曠職三日失去聯繫之情事,經廢止或不予核發聘僱許可達附表一規定之人數及比率。
中央主管機關應定期於每年三月、六月、九月及十二月,依附表一規定查核私立就業服務機構。
中央主管機關經依前項規定查核,發現私立就業服務機構達附表一規定之人數及比率者,應移送直轄市或縣(市)主管機關裁處罰鍰。
就服法 第 67 條 處新臺幣六萬元以上三十萬元以下罰鍰。
仲介公司的責任也是很重,達一定之人數及比率者,會被直轄市或縣(市)主管機關裁處罰鍰。
👉重點是怎麼選工?
👉外國仲介角色應該也很重要吧!

外國仲介查詢
https://agent.wda.gov.tw/agentext/fagent/QryFagent.jsp

移工落跑變辣移工,家事移工雇主名額會被管制三個月!
就服法 第 58 條
(產業移工六個月,家事移工三個月,屆滿後才能再度申請聘僱外籍移工)
外國人於聘僱許可有效期間內,因不可歸責於雇主之原因出國、死亡或發生行蹤不明之情事經依規定通知入出國管理機關及警察機關滿六個月仍未查獲者,雇主得向中央主管機關申請遞補。
雇主聘僱外國人從事第四十六條第一項第九款規定之家庭看護工作,因不可歸責之原因,並有下列情事之一者,亦得向中央主管機關申請遞補:
一、外國人於入出國機場或收容單位發生行蹤不明之情事,依規定通知入出國管理機關及警察機關。
二、外國人於雇主處所發生行蹤不明之情事,依規定通知入出國管理機關及警察機關滿三個月仍未查獲。
三、外國人於聘僱許可有效期間內經雇主同意轉換雇主或工作,並由新雇主接續聘僱或出國者。
前二項遞補之聘僱許可期間,以補足原聘僱許可期間為限;原聘僱許可所餘期間不足六個月者,不予遞補。
雇主要被管制三個月!怎麼辦啊?
聘僱外籍看護工家庭可以使用長照2.0計畫部分服務:
不少移工希望增加收入,會利用下班時間另找地方打工,或在網路上行銷販售賺取外快,可以嗎?
就服法 第 73 條
雇主聘僱之外國人,有下列情事之一者,廢止其聘僱許可:
一、為申請許可以外之雇主工作。
二、非依雇主指派即自行從事許可以外之工作。
三、連續曠職三日失去聯繫或聘僱關係終止。
四、拒絕接受健康檢查、提供不實檢體、檢查不合格、身心狀況無法勝任所指派之工作或罹患經中央衛生主管機關指定之傳染病。
五、違反依第四十八條第二項、第三項、第四十九條所發布之命令,情節重大。
六、違反其他中華民國法令,情節重大。
七、依規定應提供資料,拒絕提供或提供不實。
就服法 第 74 條
聘僱許可期間屆滿或經依前條規定廢止聘僱許可之外國人,除本法另有規定者外,應即令其出國,不得再於中華民國境內工作。
移工原則上不能至許可外的地點工作,更不能從事其他工作項目,如移工被發現自行從事許可以外的工作,將依違反第73條、第74條規定,廢止該名移工的聘僱許可並即令其出國。
移工不符許可工作到處斜槓, 雇主知情會處罰嗎?
移工從事許可以外之工作,雖非雇主指派,但在雇主知情情況下,應阻止、能阻止而未阻止,亦視同雇主之指派行為,仍違反「就業服務法」第57條第3款,依同法第68條第1項規定處雇主3萬元以上15萬元以下罰鍰並限期改善。
網紅移工斜槓月入10萬 當跨國月老、DJ、酒商遭查辦!
留用外國中階技術工作人力計畫資訊專頁
https://fw.wda.gov.tw/wda-employer/home/mid-foreign-labor/index/2c95efb3804b1bea01804b3d190b00b2
結語
台灣從1989年引進第一批東南亞移工,30年後的今天,在台移工突破71萬人,重大工程與長照家庭多可看見移工身影,是我國不可或缺的生產力。
我國中階技術人力缺工逐年擴大(如110年缺工逾13萬人)。
「移工留才久用方案」,在確保國人就業前提下,開放符合資格的移工、僑外生在臺從事中階技術工作,並且無工作年限的限制,希望藉此留用在臺優秀且成熟的外國技術人才,在最短時間內補充所需人力。
政策已有調整改變,在移工管理思考上,配合「移工留才久用方案」多點協助脫貧思維與妥善分配人力資源,是可以期待為社會創造更多就業市場!





















