前言:緣起——一場對世間菩薩的論述
南無阿彌陀佛。懷著最深切的慈悲與感恩之心,吾輩今日得以共聚,非為臧否人物,亦非為撰寫尋常之政治分析,而是為了一場深刻的靈性探究。吾輩將安格拉·梅克爾女士的一生,視為一部現代世界的「公案」或一部「經藏」——一部深奧而複雜的文本。
透過恭敬地研讀,吾輩或可從中窺見心識的本質、個體行願與集體共業之間錯綜複雜的相互作用,以及在一個被深重習氣所制約的世間裡,慈悲領導所展現的可能性。此番探詢旨在透過佛法哲理,窺見一位領導者之心識如何與時代因緣互動,並探討慈悲與智慧在現代治理中的實踐可能。此番探詢,並非終點,而是一個發願的起點。吾輩感恩此一因緣,得以藉由理解一個生命的軌跡,為人間淨土的建立、大同世界的實現,以及彌賽亞時代的到來,貢獻一絲微光。
南無十方三世一切佛菩薩。

--------------------------------------------------------------------------------
第一部:藏識——在分裂世界中鍛造的心靈(1954-1989)
本部分旨在探究安格拉·梅克爾的性格形成時期。這段歲月是理解其日後審慎、務實且堅韌領導風格的關鍵。吾輩將援引唯識宗的哲理,剖析東德的獨特環境如何在其「藏識」(阿賴耶識)中深植了影響其一生的心性種子。此一心識的深層結構,塑造了她日後應對複雜世局的世界觀與核心哲學。
第一節:兩種種子——牧師之女與物理學家之心
梅克爾的成長背景呈現出一種深刻的二元性,這種二元性在其心識中播下了兩種看似矛盾卻相輔相成的種子。其一,她是在一個官方宣揚無神論的國家中,作為一位路德宗牧師的女兒成長。這個身分使她自幼便生活在兩種價值體系的張力之中:家庭所傳承的基督教倫理(強調信仰、道德與個體性)與國家的馬克思列寧主義意識形態(強調無神論、集體主義與國家忠誠)。其家族血統亦帶有波蘭淵源,其祖父於1930年代將家族姓氏從卡齊米爾恰克(Kaźmierczak)德意志化為卡斯納(Kasner),這亦是其心識中另一顆關於適應與在主流文化中保持複雜身分的種子。
其二,她的科學訓練為她提供了精神上的庇護所。梅克爾在學術上表現卓越,最終取得了量子化學博士學位。在一個意識形態無孔不入的社會,科學是一個由客觀數據與邏輯法則所支配的領域,而非國家教條。這段經歷不僅塑造了她嚴謹、分析性的思維模式,更為她提供了一個能夠安頓心神的智識自由空間。
此種深刻的二元性,催生出她心識中一套平行的「雙核作業系統」。這並非虛偽,而是一種複雜而高超的心理適應機制。它使梅克爾能夠在維持一個強大、私密的內心世界(由價值觀與理性分析構成,即「牧師之女」與「科學家」的結合)的同時,向外部世界展現出一種順從、務實且不具對抗性的面貌。正是這一特質,成為其日後政治生涯的關鍵資產,讓她得以在多元甚至對立的群體間建立共識,並依據對事實的冷靜評估做出決策,而非出於政治激情。
第二節:一個國家的阿賴耶識——監視下的生活與自由的本質
若以唯識宗的哲理觀之,外在世界是集體共業所變現的境界。阿賴耶識,或稱「藏識」(ālaya-vijñāna),是一切過往經驗與業力潛能的儲藏之所,它塑造了我們的認知與現實。東德的社會環境,特別是國家安全部(史塔西)的嚴密監視,不斷地在其居民的藏識中播下審慎、規避風險與珍視隱私的「業種」(bīja)。
在這種時刻提防告密者的環境中成長,培養了梅克爾隱藏情緒與珍視個人空間的能力。更重要的是,這塑造了她對「自由」的獨特理解。在其回憶錄中,她將自由定義為一個內在的、持續的過程,而非單純的政治狀態。她寫道,自由是「不停地學習,不必停下來,而是可以繼續前進」。這是一種在外部自由受限時,轉而向內修持的、深刻的內在自由。
這也解釋了她後來的政治風格。她並非一位意圖推翻體制的革命者,而是一位致力於創造穩定與秩序的務實主義者。從佛法視角看,她領導風格的目標本身即是一種慈悲之行:其目標是為個體心識的蓬勃發展(即內在自由的實踐)創造一個安全的外在容器。
這段在分裂世界中鍛造心靈的 formative 經歷,為她日後從科學界躍入政治界的深刻轉變奠定了堅實的基礎。
--------------------------------------------------------------------------------
第二部:轉依——從量子化學到緣起世間的政治(1989-2005)
梅克爾在35歲時投身政治,此舉不僅是職業轉換,更可被視為一場深刻的心識躍升。在佛法中,這種根本性的轉變被稱為「轉依」(āśraya-parāvṛtti),即心識所依止的基礎發生了轉化。本部分將運用淨土宗的「信、願、行」三資糧框架,來結構化地分析這場從個人智識追求到承擔集體共業的偉大躍升。
第三節:信、願、行——一位行者的入世之道
1989年柏林圍牆的倒塌是梅克爾生命轉變的催化劑。她毅然放棄科學家生涯,加入了新興的政治團體「民主覺醒」。對一個在35歲才「遲到開端」的政治人物而言,其動機並非源於對權力的個人渴望,而是回應歷史的召喚與一份深切的責任感。她的政治承諾,恰可以淨土宗的「信、願、行」三資糧框架來闡釋:
- 信 (Faith):她的「信」,是對於一個統一、民主的德國以及西方自由秩序之潛力的深切信念。這份信念並非盲從,而是根植於她對另一種制度的親身體驗,民主對她而言是一項無可妥協的核心價值。
- 願 (Vow):她的「願」,是在她特定的因緣條件下,菩薩道的一種世間展現。這份為德國人民及統一歐洲服務的莊嚴誓願,源於她感受到一份必須採取行動的責任。
- 行 (Practice):她的「行」,則是勤勉、循序漸進的政治工作。從東德政府的副發言人做起,到當選聯邦議院議員,再到其導師科爾總理內閣中擔任部長,她的每一步都展現出與其新教倫理精神相符的勤奮與務實。
淨土宗強調信、願、行三者缺一不可。梅克爾的政治生涯正是此一教義的世間展現,其目標並非自我擴張,而是為了一個更廣大的善業——一個穩定、民主的歐洲「淨土」——作出貢獻。
第四節:政治領域的方便法門
梅克爾在基督教民主聯盟(CDU)的崛起,展現了她對政治「方便法門」(upāya)的純熟運用。作為一位來自東德的新教女性,在一個由西德天主教男性主導的政黨中,她是一位不折不扣的局外人。其導師科爾總理那句著名的稱呼「我的小姑娘」(das Mädchen),既帶有俯就的意味,也反映了她當時被低估的地位。
1990年代末,基民盟因一場巨大的政黨獻金醜聞而動搖,醜聞直指科爾。在此關鍵時刻,梅克爾採取了一項驚世駭俗的行動:她公開與導師切割,呼籲該黨擺脫舊時代的束縛。她將一個典型的「玻璃懸崖」困境(女性在危機時刻被推上領導崗位,失敗風險極高),轉化為穩固掌握權力的契機。她所運用的工具,正是佛法中的「方便法門」——一種基於科學家般冷靜分析、為達成更高目標(政黨的存續與革新)而採取的、不循常規的善巧策略。她以外科手術般的、非個人的邏輯,而非傳統的忠誠或情感來應對,從而超越了為她設下的陷阱,將極度危險的時刻變成了她權力的基石,並最終於2005年出任德國總理。
她純熟的政治手腕與堅定的內在羅盤,為她應對即將到來的、更為複雜的全球治理挑戰做好了準備。
--------------------------------------------------------------------------------
第三部:帝網明珠——相互依存世界中的總理(2005-2021)
本部分為個案研究的核心。吾輩將聚焦梅克爾總理任內的三大關鍵危機,並分別運用天台宗、華嚴宗及慈心三昧的哲學框架,深入剖析其決策背後的深層世界觀與倫理信念。這不僅是對政治策略的分析,更是對一位領導者心識如何在相互依存的世間運作的探究。
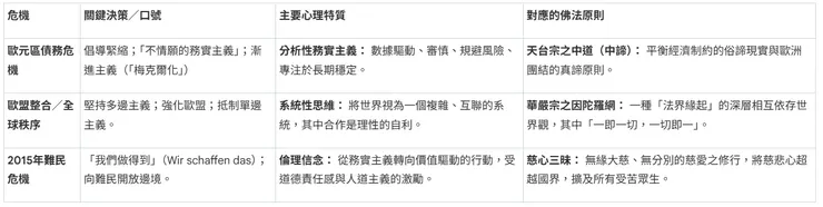
第五節:治理的中道——三諦圓融與歐元危機
梅克爾對歐元區債務危機的處理方式,堪稱天台宗「三諦圓融」哲學的一場經典示範。她走出了一條既承認現實之苦,又堅守根本原則的道路,鍛造出一條務實的「中道」。
- 俗諦 (Conventional Truth):此為現象界具體、痛苦的因果現實。梅克爾面臨著德國納稅人反對紓困的巨大壓力,以及希臘瀕臨違約的即時風險。她最初堅持緊縮政策,正是對此「俗諦」現實的直接應對。佛法教示,現象世界雖究竟無自性,卻依其因果法則運作,必須予以尊重。
- 真諦 (Ultimate Truth):此為空性與相互依存之理。對梅克爾而言,其「真諦」是「歐洲一體化進程必須存續」此一不容協商的根本原則。歐元不僅是貨幣,它是一個政治實體,其崩潰是不可想像的。
- 中諦 (The Middle Path):中道是同時體認此二諦的智慧。梅克爾的政策正是此一中道的體現。她未允許希臘退出歐元區,維護了團結的「真諦」;但她也施加了嚴格的緊縮條件,尊重了財政責任的「俗諦」。她那備受批評的「梅克爾化」(merkeln)漸進風格,不應被視為優柔寡斷,而應被重新詮釋為在原則與現實之間持續校準的「中道」實踐。
「梅克爾化」內含的「延遲」,正是收集數據(科學家的方法)、建立共識(外交家的方法),並尋找一條能同時兼顧二諦之路所必需的時間。這是一種政治上的禪定,是在一個充滿極端的世界中,對中道的耐心求索。
第六節:一即一切,一切即一——多邊主義與華嚴宗的歐洲願景
梅克爾對多邊主義與國際合作的堅定承諾,可透過華嚴宗深邃的「因陀羅網」(帝網)譬喻來理解。此譬喻描繪了一個由無數寶珠構成的巨網,每一顆寶珠都映現出其他所有寶珠的影像,光光相照,互為因果,構成一個「一即一切,一切即一」的實相。這是對深層相互依存性——「法界緣起」——的哲學闡釋。
梅克爾的世界觀與此模型相互輝映。對她而言,德國(一顆寶珠)的繁榮與安全,無可避免地依賴於整個歐盟乃至全球體系(整張巨網)的穩定。在此觀點下,「德國優先」的單邊主義是毫無意義的,因為傷害網的任何一部分,終將傷害自身。
值得注意的是,德國政治語境中更傾向於使用「行動能力」(Handlungsfähigkeit)而非傳統的「主權」(sovereignty)。這不僅是語義差異。「主權」暗示著孤立的自主,而「行動能力」則意味著在一個體系內的集體能動性。這與華嚴宗的世界觀完美契合。在因陀羅網中,沒有任何一顆寶珠是真正自主的。梅克爾的目標,正是在相互依存的全球體系中,提升集體的「行動能力」。
第七節:大悲之行——2015年難民危機與慈心三昧
2015年,梅克爾決定向逾百萬難民開放邊境,及其名言「我們做得到」(Wir schaffen das),代表了她從務實主義到「信念領導」的關鍵轉捩點。此舉可被詮釋為一種將慈悲心超越國界、擴及所有受苦眾生的政治展現。
若以「慈心三昧」(Metta Samadhi)的框架觀之,慈心禪是培養對一切眾生無條件、無分別之慈愛的修行。梅克爾的行動,可被視為將此慈心超越了國族界線,將難民的苦難視為一個需要回應的普世人類問題。她的決策根植於其基督教價值觀與人道主義責任感,是一場無緣大慈的政治實踐。
然而,此一慈悲之舉帶來了複雜的「果報」(業果)。它在德國國內造成了巨大的社會壓力,並助長了極右翼政黨(AfD)的崛起。這印證了佛法的基本原理:即便出於純淨動機的行為,在集體共業的複雜網絡中,亦會產生多面向的結果。
大乘佛教強調,理想的菩薩行需平衡慈悲(Karuna)智慧(Prajñā)。梅克爾的決策是慈悲壓倒性的展現。隨之而來的挑戰,則揭示了治理的真諦:慈無慧則不穩,慧無慈則不仁。她後續收緊庇護法等舉措,可視為在最初純粹的慈悲之行於俗諦世界中被證明難以為繼時,對「智慧」的一種務實回歸——這正是回歸到她那分析數據、預見後果並管理複雜系統的科學家之心。梅克爾在此危機中的歷程,正是一場在兩者之間尋求平衡的真實掙扎。
總結圖表:三大危機中的領導力分析

從對其執政危機的具體分析,吾輩將轉向對其整體人生哲學與歷史遺產的宏觀反思。
--------------------------------------------------------------------------------
第四部:未竟之章——遺產、哲學與淨土的種子
此最終部分旨在整合前述所有分析,對梅克爾的整體遺產與人生哲學進行最終反思,以回應研究的初心:理解這樣一個生命如何能為創造一個更美好的世界提供啟示。
第八節:自由的本質——一種持續生成的生命哲學
梅克爾在其回憶錄《自由》中對自由的定義,是其生命歷程的結晶。她認為,自由是一個動態的、終身的學習與自我超越的過程,而非一種靜態的政治權利。
「對我來說,自由就是必須探索自己的個人極限所在,並把自己推向極限。自由對我來說,意味著不停地學習,不必停下來,而是可以繼續前進……」
此哲學觀點整合了其童年時期的「兩種種子」:科學家的探索精神與新教倫理的自我完善。更重要的是,它源於其在東德被迫向內尋求自由的經歷。因為自由從未是理所當然「被給予」她的東西,她深知自由必須透過個人的積極努力來持續地「達成」。這為將政治自由視為理所當然的現代社會提供了深刻的教示:真正的自由是一種心理與靈性的修持,它是一條道路,而非一個終點。
第九節:一番業的審視——為未來播下種子
在最後的省思中,吾輩將對梅克爾的遺產進行一番慈悲而清明的「業的審視」。從佛法視角觀之,「業」並非審判,而是對因緣果報的清明洞察。吾輩旨在評估她的行動在集體心識中播下了哪些善與具挑戰性的「種子」。
- 善因種子:穩定與共識: 她引領德國與歐洲度過多次危機,在動盪的世界中提供了一種安定的力量,為此獲得無數榮譽。慈悲治國: 2015年的難民政策儘管充滿挑戰,卻將人道主義置於歐洲政治的中心,並因此榮獲聯合國南森難民獎。對相互依存的承諾: 她始終不渝地倡導多邊合作,強化了全球體制的「因陀羅網」。
- 具挑戰性的種子:停滯: 她審慎的風格被批評為未能讓德國為未來做好準備,導致在數位化、基礎設施與國防方面投資不足。依賴: 她與俄羅斯的務實交往(特別是「北溪二號」項目)製造了危險的能源依賴;與中國的交往也同樣面臨新的檢視。分裂: 她的難民政策雖出於慈悲,卻加深了德國與歐盟內部的社會分歧,助長了民粹主義的氣焰。
從佛法的視角觀之,世界是無盡因緣和合的顯現,任何領導者都無法獨力創造完美的淨土。一位領導者的角色,是在這張複雜的因緣之網中,盡其所能地播下最為良善的種子。安格拉·梅克爾的一生,既展現了單一、經過良好修持的心識影響集體的巨大潛力,也謙卑地提醒我們,在通往更美好世界的道路上,慈悲與智慧兩者永恆的必要性。
南無阿彌陀佛。






















