林老師和學生們繼續完成剩餘的二十八個問題的答案(條列如下),沒有白白浪費二、三月的研討時間,每個人儼然已經成為『醒悟』劇情中的人物,能夠適應每一個書中場景的轉換,下次研討會時,終於能夠開始歸納『醒悟』的〝中心思想〞了!
第18章 舌戰群雄
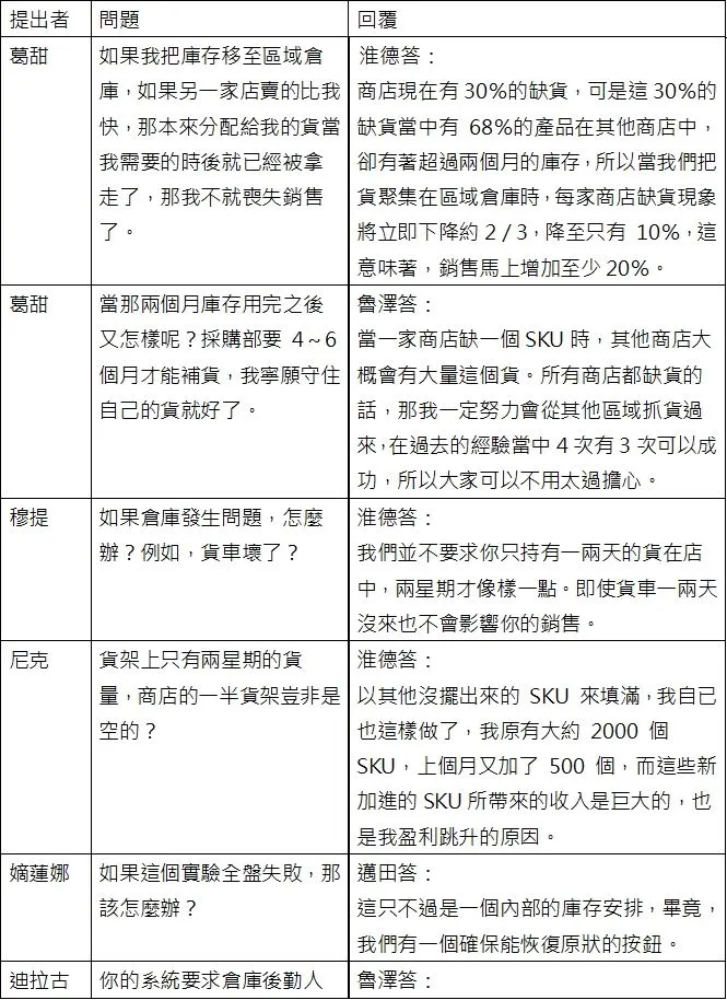
問題十六、淮德、魯澤及嘉露準備如何說服區域經理,導入新的補貨系統?
答:
1. 當一個人被一個問題困擾很久,而且他想盡辦法也無法解決該問題時,一個保護機制就會啟動。經過了一段時間後,這個問題在他的眼中也不是問題了,只是一項他必接受的生活事實而已。
2. 所以,說服他們接受改變的方法是將障礙移除,為什麼沒辦法減少缺貨和過剩問題,真正的原因就是他們不斷堅持用無效的解決方案。
3. 障礙是”他們一直對那些方案深信不疑”,所以必須揭露那些錯誤的因果關係,這些錯誤的連結令他們相信解決方案在於”必須擁有更多庫存,以及繼續祈求更準確的預估”。
問題十七、請說明淮德說服區域經理的過程中,如何打破他們錯誤的連結?
答:
1. 這些經理為何憎恨淮德的解決方案:因為他們已經不認為缺貨是問題點
2. 會讓人們可以改變的兩個因素"改變之後的好處"與"不改變之後的壞處"都已被壓抑
3. 為了打破這一層障礙,必須把他們問題跟解決方案分開說明:
(1) 他們的問題是:庫存缺貨跟過剩
(2) 解決方案就是:持有更多的庫存及期待更準確的預估
4. 說明問題"缺貨"發生的原因
(1) 一般教科書上教的採購方式
(2) 一開始商店都匯準備"啟始庫存量",它是電腦系統算出來的,有時商店經理都還會去調整它,但都是無效的。
(3) 當商店賣出貨品時,庫存逐漸下降,一旦下跌至預定的最低庫存水準線(再訂購點),系統就產生一張訂單來補貨,等一段時間貨才會到來,在這期間庫存會繼續下降。一旦貨品到來了,庫存量就升回原狀,然後這個迴圈又再重複。
(4) 補貨時間包括二個時間-(1)發訂單所需時間 (2)供應商所需時間(生產+運輸)

(5) 可是,實際的情況是"當遇到最低庫存水位下訂單後市場需求急速上升,在下一次到貨前庫存已經用光,而用光的時間到補貨進來的這段時間就是缺貨",缺貨是因為我們浪費了補貨時間,也就是發訂單所需時間與供應商所需時間。(如下圖)

5. 解決的方法是:
(1) 把浪費的時間消除,應該在最高點就下單而不應等到最低庫存水位才下單。也就是"一旦有消費,就應馬上下單",所以越早下訂單越好。

(2) 淮德商店的交貨時間從供應商改由區域倉庫,補貨時間由幾個月縮短至1天
(3) 另外,淮德把大部份的庫存由商店搬往區域倉庫,初始庫存量也降得非常低。

問題十八、請問淮德的三張圖有幾個改善行動?
答:
1. 縮短發訂單的時間
2. 區域倉庫取代供應商的角色,縮短供應商補貨時間
3. 商店留20天庫存,其餘轉移至區域倉庫
問題十九、請你重述"缺貨"是如何發生的?
答:
1. 浪費在補貨時間的"發訂單所需時間",因為在最高點的時候就可以下單,而不是要等到再訂購點才發訂單。
2. 也就是,只要有銷售就應該馬上發訂單,就應該馬上補貨。
3. "缺貨"跟"庫存多少"沒有關係,跟時間的浪費有關係,你備再多的庫存量依然會發生"缺貨"情事。
問題二十、請說明淮德打破區域經理錯誤的連結後,他們提出了那些問題呢?
答:5位區域經理總共問了6個問題:

問題二十一、本章之中,淮德說服區域經理接受新方法的程序,帶給你的啟示為何?
答:淮德充分展現出他的"銷售技巧":
1. 先站在客戶的角度去敘述客戶的問題。
2. 問客戶是否還有我們未考慮的問題。
3. 將問題的解決方案說出來 ( 此時暫不說明解決後之成果數字 )
4. 問大家還有沒有其他的考量,在一問一答間將改善方法及改善後之成果數再帶出、此時好處提出更可以震撼被推銷的人。
5. 之後,應該以退為進,欲擒故縱,離席請客戶考慮看看,不要急著讓客戶買單。
6. 這時,會議中,若有權力的人就會直接買單,沒有權力的人則會要求下一次見面時間。
第 19 章 跨區輸送起波瀾
問題二十二、為何10家商店實施新方法後,對魯澤在跨區域倉庫的調貨造成很大的問題?
答:
1. 原本只補一家商店,現在要補10家的商店,調貨頻率增加。
2. 同樣的一個SKU經濟批量,原本可以維持6個月,現在只能維持10天,調貨頻率增加。
3. 以前只需要找兩三個區域倉庫,現在其他區域倉庫都學聰明了,他們發現如果魯澤要某個SKU,那麼他的各商店將在一兩個月內也向他要該SKU,所以魯澤越來越不容易要到貨。
問題二十三、不一定每次都可以調得到貨之下,不到半年又回復到原狀。在沒有跨區域支援最後會回到哪一點?營業額最後表現會到哪裡?
答:沒有區域倉庫支援下,銷售會下降5% 所以是
(28%-5%)/2+3.2%=14.7%
問題二十四、淮德希望嘉露的採購部有人能夠比平時更快地為他的商店提供快銷產品,彌補5%的損失,嘉露如何回答?回答的解決方案有效嗎?
答:嘉露認為淮德如果能有準確的預估數量的話,是可以解決缺貨的問題。而事實上這個方法一直都是無效的。嘉露還是用錯誤的解決方案!
第 20 章 不到半年,就會回到老模樣
問題二十五、祁道發為何認為不到半年,就會回到老模樣呢?
答:
1. 商店到區域倉庫的內部不匹配,透過靈活的運輸解決了。但無法解決區域倉庫與供應商之間外部不匹配的問題,到頭來,因為大家調來調去,到最後會調不到貨就回到原來的樣子,問題還是存在!
2. 當買入與賣出的這段時間很長的話,就會發生固有的不匹配,就必須承受缺貨與過剩的問題雙重夾擊!
第 21 章 雙 贏
問題二十六、嘉露對印度供應商展現了議價能力,嘉露單筆殺價、兩筆殺、合併量加大,再殺一次價,最後快成交時,量又放大再殺一次價,為什麼供應商願意接受呢?
答:猜測供應商自己有產能過剩的情況,只要是用現有人力與設備資源之下,創造更高營業額,增加的營業額扣除原材料費用就是淨利,何樂而不為!
問題二十七、嘉露與供應商如何改變傳統的進貨方式呢?這樣做解決了漢娜公司的"缺貨"還是"過剩"的問題?
答:
1. 請供應商以小批量運送
2. 分拆多種產品以小批量出貨,補滿貨櫃,節省運費。
3. 解決了"缺貨"問題。本來5000套三個月之後才交貨,會缺貨三個月,改為下周開始交,每周200套,所以下周馬上就有東西賣了。(過剩問題直到24章嘉露提供供應商的獎金!)
問題二十八、嘉露與供應商的"雙贏",指的是什麼呢?
答:"雙贏"就是都解決了雙方的核心問題-
1. 採購(客戶端:嘉露)的核心問題是:
(1) 缺貨:小批量快速出貨(並分拆多種產品以小批量出貨補滿貨櫃,節省運費)
(2) 過剩(本章尚未做到,直到24章嘉露提供供應商的獎金!)
2. 業務人員(供應商)的核心問題
(1) 利潤、營業額:用原來的人力不增加設備的情況下,只要價格可以比他原本的材料價格高,他們就可以接受。
(2) 現金流量增加:每周進貨當日起算45天漢娜公司就付款,每周都有現金進入。
第 22 章 首席運營官要讓位
問題二十九、恒萊與祁道發認為漢娜集團的"核心問題"是什麼呢?
答:
1. 無法對未來的需求預估得夠準確。
2. 我們供應的時間太長了。
所造成的結果:最終有些貨品買入過少,有些過多。(外部的不匹配)
問題三十、恒萊與祁道發討論淮德的新方法,解決漢娜集團什麼問題呢?
答:
1. 新方法解決了物流上的固有不匹配(內部區域倉庫到商店之間)。
-我們尚無法糾正外部的不匹配(區域倉庫到供應商之間)
2. 新方法令每家商店持有更多 SKU,這也是更謹慎地儘量利用我們手中所有貨品的一個做法。
第 23 章 碼頭旁的大倉庫
問題三十一、淮德為何認為自己的新方法,對"跨區域輸送"無參考價值呢?
答:有二個原因 -
1. 為商店補貨的時間很短,而為區域倉庫補貨所需時間卻長的多。
2. 倉庫並非過早地得到貨品,因為它們是配銷系統的起點。
問題三十二、恒萊、祁道發與淮德三人為何覺得建立中央倉庫是一個正確的方法呢?答:因為”如果事情明顯得令人感到尷尬,它必然是正確的”,這就是『醒悟』。
問題三十三、淮德突然有所醒悟說”當所有的SKU都集中在一塊兒,你解決的不僅是內部物流問題,嘉露的一半問題也將迎刃而解了”, 嘉露的一半問題是什麼呢?答:『預估不準確』的問題!(以前各區域倉庫根據商店提的預估訂單訂貨,不準確,現在10區合併訂貨,且依實際銷售來訂,準確多了,嘉露不會明明還有貨,卻仍被罵經常缺貨!)
問題三十四、醒悟一書給我們的啟示,當面臨極為複雜的問題時,所提出的解決方案必定要符合什麼條件,解決方案才能真正有效呢?
答:越複雜的問題要用越簡單的方法來解決才是真正有效的!
第 24 章 罰款與獎金
問題三十五、淮德提出的新方法,它的精髓及概念架構有何特點呢?
答:
1. 儘管預估的準確性很糟,但並不是整家公司的各層面都同一程度地糟。
2. "聚合作用"令區域倉庫層面的預估準確性比每家商店約高三倍。
3. 應該把大部份庫存放在預估最準確的層面。
4. 利用相對較短的補貨時間所提供的靈活性,將貨品送到實際需要它的地方去。
問題三十六、嘉露先買了供應商染色後的布料,並利用相對較短的補貨時間(一星期的縫紉工序)就可以降低漢娜集團內中央倉庫的庫存,為何她不敢貿然將中央倉庫的庫存量降低一半以上呢?
答:因為怕供應商補貨時間如果延遲就會造成工廠缺貨,因為其他客戶有急單時,原物料被其他客戶插單用走了,既使先買了材料放在供應商,但人力被調走,也無法生產,也可能因為別人插單賺得比較多。
問題三十七、嘉露如何與供應商合作,並且敢於降低漢娜集團內中央倉庫的庫存呢?答:改用獎勵制度,讓供應商賺得更多,連續三個月,達交率95%以上就可以獲得獎金。供應商的獎金直接與漢娜集團的投報率掛勾!
第 25 章 尋找投資者
問題三十八、大倫如何找出具有潛力的公司,他是如何判定的呢?
答:有潛力的公司基本條件,推出的產品一定要有超出預期的市場需求,而有潛力的公司不會只專注在產品而已,要有競爭力一定要涵蓋整體的"產品服務",而且它在短期之內不會被競爭對手給模仿複製的,避免被複製需掌握二個原則:
1. 擁有專利:1) 自己的 2) 付權利金來取得授權
2. 無法複製的領先技術:1) 純技術 2) 無限的創意
問題三十九、大倫有能力找出具有潛力的公司,為什麼沒有辦法進入這家有潛力的公司讓它變得更好呢?
答:因為大倫沒有辦法說服別人去實踐淮德的新方法,空有敏銳的眼光,沒有實際操作經驗去說服別人改變那些固有的錯誤觀念。
問題四十、淮德有一套非常棒的新方法,為什麼沒辦法應用於更多產業?
答:主要是家族企業的親情,礙於與嘉露的關係,淮德不敢提出要求,只能用於漢娜集團。
第 26 章 向全國全球進軍
問題四十一、為什麼會有人同意成為漢娜零售集團的特許專營者呢?對投資的人有何好處呢?
答:
1. 漢娜零售集團的100多家商店顯示超過 100%的投資回報率。
2. 每年得到的利潤份額,是特定商店的投資的30%。
3. 萬一出現罕見的情況—商店的利潤低於他的投資額的 30%,那麼,他不能向公司索取賠償,只能索取特定商店的資產。
問題四十二、特許專營模式對漢娜零售集團有何好處呢?
答:
1. 不用貸款或是給予公司的股權。
2. 漢娜零售集團有一選擇權,可在幾年後以預先確定的價格購回這投資者的投資,一樣變成公司的資產。
3. 每家商店都有了外來投資者,你不用投資於商店,僅用於投資於基礎配套設施(訓練中心、區域倉庫、中央倉庫)。
4. 由於不用為區域倉庫庫存做大量投資,漢娜零售集團有足夠的金錢,每年建立很多個區域。
5. 同時間可以開很多家店,並將商店群集,以降低廣告開支預算。
6. 提供商店經理一個晉升的管道,還可作為一項激勵,令其他員工努力工作,而且商店經理也很高興能夠得到他們管理的商店的股權。
問題四十三、請問本書的精髓與概念結構可以用在你的工廠嗎?有那些地方可以用呢?
答:可以的,可用於:
1. 生產類-(1)原物料的採購 (2)在製品的緩衝準備 (3)成品的緩衝準備(4)耗材-錫棒、錫膏的採購
2. 非生產類-應付高離職率的補充人力系統
改寫於桃園家中 04/19/2019
後記 :
本文是作者藉由導讀TOC管理小說『醒悟』所整理之心得第三篇,完成相關『醒悟』內容的43道問題研討之後,相信TOC粉絲們已經深入『醒悟』的情境當中,一旦後續發表短文揭露高德特拉博士在『醒悟』所傳達的”中心思想”時,讀者更容易吸收才是。
















