《就服法第 43 條》
除本法另有規定外,外國人未經雇主申請許可,不得在中華民國境內工作。《勞動發管字第 1070507378 號函》
要 旨:
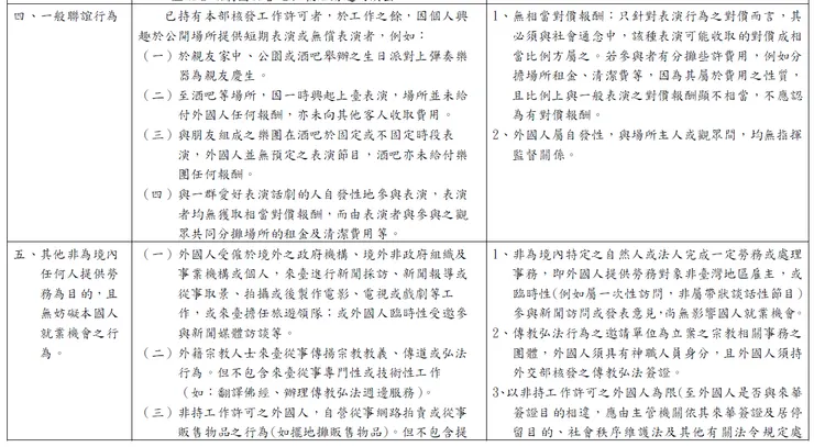
在不影響本國人工作機會情況下,勞動部彙整意見後,如符合附表所列情形之行為,尚非屬就業服務法第 43 條規定範疇,無須申請工作許可,倘不在附表列舉範圍,仍依勞職外字第 0950502128 號函釋及個案事實認定
說 明:
一、按本法第 42 條規定:「為保障國民工作權,聘僱外國人工作,不得妨礙本國人之就業機會、勞動條件、國民經濟發展及社會安定。」
第 43 條規定:「除本法另有規定外,外國人未經雇主申請許可,不得在中華民國境內工作。」第 44 條規定:「任何人不得非法容留外國人從事工作。」;
本部改制前行政院勞工委員會 95 年 2 月 3 日 勞職外字第 0950502128 號函略以:「本法對於外國人在我國工作係採許可制。
又所謂「工作」,並非以形式上之契約型態或報酬與否加以判斷,若外國人有勞務之提供或工作之事實,即令無償,亦屬工作。」
二、基於全球化及經濟社會時空環境改變,外國人在臺從事與社會、經濟、文化等相關行為類型已趨多樣化,又為配合國家發展委員會推動「法規鬆綁推動措施」,促進外國人來臺從事多元交流,本部業已辦理相關法制研究及諮詢會議,經彙整各式態樣及收集相關函釋,並參考上開研究案之研究結果,及與會學者專家、相關部會及地方政府代表之意見,爰在不影響本國人工作機會情況下,符合附表所列情形之行為,尚非屬本法第 43 條規定之範疇,無須申請許可。
旨揭附表係列舉外國人免申請許可之行為態樣及判斷要件,倘若不在附表列舉範圍內,仍應依本部改制前行政院勞工委員會 95 年 2 月 3 日勞職外字第 0950502128 號函釋及個案事實認定之。
相關圖表:





















