法律百科推出【告別「詐騙之島」,我們還需要什麼】專題,我們將透過六篇文章,從詐騙手法、法律責任、政策等面向,進行深入的剖析,並提供大家實用的指南。在《詐騙手法篇》:詐欺的一百種面貌──認識那些多變的詐欺手法及《刑事規範篇》:刑罰的極限?──盤點詐欺犯罪的刑事處罰,我們將討論詐騙集團的結構,以及成員所涉及的法律責任。

◎ 詐騙集團有哪些角色?


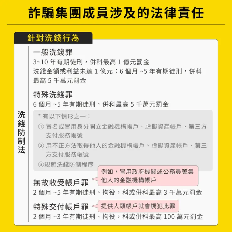
◎ 詐騙集團要負哪些法律責任?




想了解更多,歡迎閱讀法律百科六週年專題
【告別「詐騙之島」,我們還需要什麼】
【支持法律百科】
🎈每月支持法律百科,成為法普馬拉松的配速員!
🎈單筆支持法律百科,給我們重要補給!


























