歡迎各位來到Life Architect.我是你們的人類圖導遊Isaac. 最近身體有些過勞現象,所以都給自己稍作休息,放慢自己的節奏,讓自己可以休養生息,也因此沒有如預期般更新.感謝各位讀者的支持和來信,往後仍在身體狀態和時間允許的條件下,為各位繼續解釋筆者對人類圖研究的各種心得和理解.創作不易,也希望各位能繼續支持筆者和Life Architect這個欄目.
在休息期間,筆者收到很多培養青少年與家長關係的工作坊消息.由於筆者本人另一項業務是與青少年有密切來往,所以也好奇點擊當中的內容看看.然而,當中有些工作坊的內容讓筆者感到有些疑慮.
只見有些工作坊標榜講者是在什么什么名校畢業,現在是什么博士或醫生,現在他們的孩子正在什么名校就讀醫科,或是目前他的孩子是如何全方面發展,取得多個比賽的成就.
然後就說他們是如何栽培出”冠軍”子女.工作坊的內容有很大的一部分就是說如何申請名校的成功秘訣,名校的評核準則是怎樣……
看見如此般的工作坊,筆者不禁想問:這真的是子女想要的嗎?還是家長們想要而已?
筆者明白,談到這裏,可能有人會不高興,因為一方面會觸及到某些團體的利益,另一方面也可能被認為是違背了家長們望子成龍,望女成鳳的期望.但筆者並不是在強調誰對誰錯的問題,而是 聚焦於以下問題: “培養子女”這件事應從什么地方出發,才能讓子女在成長的過程中,滿足到他們真正的需求,同時也能最終讓他們成龍成鳳?
在筆者另一個教育業務中,一對一所接觸到不下過百名的青少年中,筆者和其他教育工作者都可能清晣地意識到一個事實:精英教育並不適合所有人.而且每個青少年都不是一張白紙.否則,同一個班上的人,在同一個老師的教導之下,理應出同樣的成績,沒有高低之分,這才是”一張白紙”理應出現的結果.
假如每個青少年都不是一張白紙,精英教育不適合所有人是真的,那么我們為什么還莽圖別人的成功經驗和方法可以套用在自己的青少年子女身上,而期望他們就能取得像成功者那般的結果?很可能,這個方向是行不通的.
但是,如果不是凭成功家長的楷模引領,那是否意味着沒有路,索性躺平就算?其實不是這樣,筆者認為上述情況的發生,在於一些家長未能把握培養子女的核心本質是什么,才會這樣.如果能了解當中的核心本質,那么培養出能在社會中取得成功與獲得成長幸福感的子女是可能的.
人類圖事實上為我們指示出當中的本質:家長的察覺能力或敏感性.
可能有些朋友讀到這裏,會把上述本質與”心理學”或”溝通”等領域掛勾起來.但人類圖並不是說這些,因為人類圖並不認為在撫養子女的過程中,其核心原因是家長或子女的意識或心理層面出現問題,才導致家長不能培養出成功和幸福雙豐收的子女.
這也是筆者當初在2015年時,在已經對人類圖有一定了解的情況下,沒有堅持在人類圖的解讀上,只局限在易經或卡巴拉體系之上.因為一旦接觸了Penta(筆者譯為:伍形矩陣)這種概念,就會發現傳統易經角度或卡巴拉體系下解讀人類圖是不適合的.更深一層地說,易經角度或卡巴拉體系角度解讀出來的人類圖只是能應用在抽離外在影響力量的背景下的單獨個體時,或在為一段抽離外在影響力量的背景下的雙人關係進行解讀時,才比較反應實況.
一旦進入三人至五人的團體組織時,易經角度或卡巴拉體系角度所詮釋出來的個人或雙人關係的心理或行為模式會被伍形矩陣所完全控制.伍形矩陣是一個活生生的能量場,但它不是一種生物形態,沒有實際的軀殼,甚至筆者也不能完全肯定能否以 “量子場”來稱呼它,但它卻實實際際地無形地影響着在內的每一個人,不論當中的每一個人是否有意識地了解這回事.
Penta(伍形矩陣)的作用的可能性證據:
人類圖曾說明, 離婚概率是和家庭人口數量是有關的.一個家庭如果只是由3名成員所組成的話,意指只有父親,母親或他們的一個子女.那這類家庭的離婚率比起其他有更多子女的家庭,是來得更高的.原因是一個由3人組成的Penta能量場是不穏定的.這種不穏定的能量場影響家庭的方方面面,包括家庭成員的關係相處模式,家庭的收入多寡等.
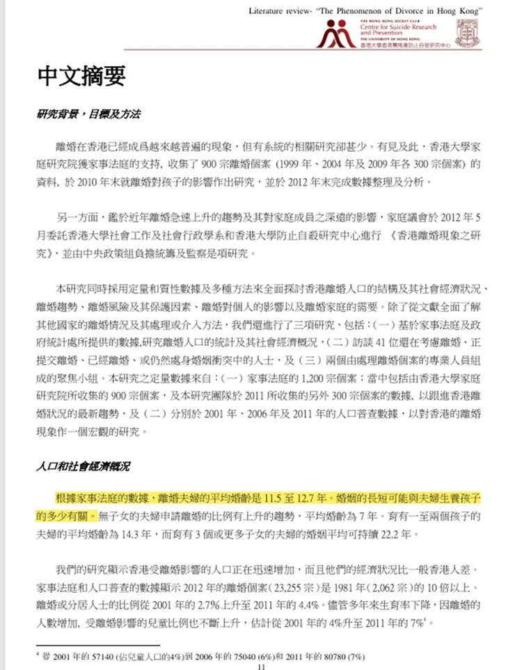
而比較明顯的證據是:筆者以”香港大學香港賽馬會防止自殺研究中心”所撰寫的研究報告作為數據事例. (很遺憾地,香港人口普查好像從來沒有做過離婚和家庭人口數量的關連性統計,而該份報告所收錄的個案基數僅達1200個家庭左右)

(1. 報告的中文摘要:明確總結婚姻長短可能與家庭養育子女數目有關)


(2. 黃色螢光筆顯示3-4人家庭成員是離婚率最高.但由於報告分類上沒有把3人和4人獨立分開,3人成員離婚率比其他人數成員的家庭來得更高只能存在有機會成立的可能性)
所以,按人類圖所指引,如果培養子女的焦點完全放在心理或溝通層面,甚至是經濟原因,那就代表沒有留意到更為根本的原因:Penta伍形矩陣的影響和作用,而只是把關注點放在一些現象上而已,以為那是純粹人的心理意識或思想上的結果.
所以,回到剛才的核心觀點,育兒之道的本質在於家長的察覺能力或敏感性.這意味着不能僅僅關注子女的心理和行為層面的關連性而已.
但無可否認地,這是對成年人可能是相當苛刻的要求,也可能因此,現在不是很多成年人選擇生育下一代.因為社會環境和經濟氛圍的影響下,生活成本和壓力本身就很大,哪裏來得有額外的精力和心力去體察子女細微的需求?如果經濟狀況寛裕一些的家長,他們也可能不知如何入手.所以,筆者覺得人類圖會是適合家長們入手的很好的工具,補充家長們在輔助子女的過程中,難以察覺的盲點,因為人類圖提供了一個詳細的藍圖,讓親子關係這門學問變得視覺化和個人訂製化,不再像心理學家或家庭輔導般,給予只針對現象的通用性理論和建議.
如果對人類圖在育兒過程中所發揮的作用有興趣,筆者現在有一個人類圖親子關係基礎課程(直播線上).
課程焦點:
1. 如何在干擾和支持子女之間,找到與子女相處的平衡.
2. 如何協助子女取得長遠的有利發展.
課程目的:
1. 減低家庭衝突時的情緒波動,更有意識地了解家庭衝突的問題癥結
2. 更從容地面對未來家庭事務上的挑戰
3. 家庭財務上的改善
4. 促進家庭和諧,成為子女生命的最大貴人
如果想了解課程內的詳情,請透過電郵:lifearchitect@humandesigns.net又或是lifearchitectacademy@gmail.com聯絡筆者Isaac Yu.凡參加此基礎課程的朋友,都會在往後的人類圖育兒的進階課獲得折扣優惠喔.希望各位可以多多支持Life Architect,筆者也盡自身的體能所允許的範圍,繼續為各位講述人類圖的研究心得和成果.我們下集再見.
註:
報告來源: 香港大學香港賽馬會防止自殺研究中心. (2014). The phenomenon of divorce in Hong Kong




























