----漢文字課程(二)—漢文字源研究----

中國漢文字的起源大約在西元前 2500 年左右(傳說時代),此時期大約是在東方人從古代巴別塔附近開始遷移不久之後。因此,漢文字與聖經在編年史、歷史和地理事實上具有良好的立論基礎。如前一漢文字課程單元所述,在整個中國歷史紀錄及發展過程中存有與漢文字相關的重要發明及事件等;同時漢文字有一定的創造原理、《六書》規律與原則,並有各種形體演變及具有複雜和有趣的組合體。至於其與最古老的蘇美楔形文字間關聯則是一個頗值得探究的課題...。
⏩ 字母及圖形文字體系
英文的字母只有 26 個,可以造出數千個組合,而形成或長或短、普通的或奇特的,口語的或淵博的的單字;而中文則具有更複雜和有趣的圖形組合體系。所有古代文字都是以熟悉物體的簡單筆畫圖開始的。圖形化文字系統曾由世界許多文明所發展而出,其中包括住在美索不達米亞山谷的早期蘇美爾人,埃及人以及中國人。在大多數文字的演變當中,會意文字出現在對大小、運動、思想和感覺等更抽象概念的需求上。為了快速寫作,大多數古代語言文字筆劃較為繁瑣,但之後都會被縮寫為較簡潔的型式,一直發展到字母進化和形聲字母誕生為止。然而,大多數語言文字都是由字母表中的字母組合而成,而漢文字卻不然,屬於圖形文字體系,以部首(或稱偏旁)來作為漢文字的基本單元及建構區塊。
中國漢文字的形體結構獨立而且完整,具有 「獨體為文,合體為字」的特色。「文字」其實就是獨體和合體的分別,獨體為文,如「日、月、山、水、土、人」,一般是指象形字,並包括些以指事符號加於象形文上面的指事字,無法再拆解(如「上、下」);而合體為字,便是文的組合及字的變化,如「明、有、仙、江、造、仁」,一般是合兩文(或兩文以上)象形字而成的,其構成了豐富的會意圖像。因此,像圖畫般的中國漢文字古代書寫體應可體現反映出人類最早期時代的記憶。而當這些中文字再被解析成字根組成時,可再次地反映記錄在聖經《創世記》當中有關上帝和人類故事的元素及衍生意涵。⏩ 漢文字部首認識
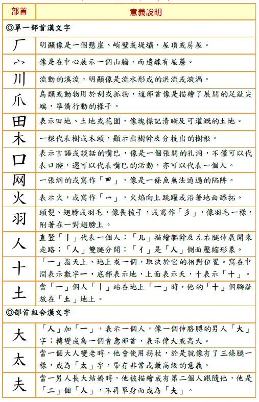
部首是最原始的型式的語言,許多是明顯的象形文字或像圖片。漢字部首編排經歷代演變,目前共有 214 個部首(參漢字部首索引),這些部首的筆劃數從 1 畫到 17 畫不等,部首按筆劃的多少從簡單到複雜依次排序。學習漢字的人要按照正確的筆劃順序熟記這些部首才能融會貫通。單一部首或多部首可以組合成漢文字;一個部首的基底也可以成為另一個部首的頂部,不需要重複線條;也可以在給定空間中或藝術性考慮,將組成的部首拉伸或擠壓在一起;最後,在一字中之相鄰部首間,以上下垂直或左右水平方式排列在一起,而建構完成一個較複雜之漢字。表1:漢文字部首組合例示舉列說明單一部首或多部首組合成漢文字之意義;表2:漢文字分類方式例示。
表1:漢文字部首組合例示-1

表1:漢文字部首組合例示-2

表2:漢文字分類方式例示

⏩ 漢文字歷史首次系統分類
西元 100 年(東漢和帝永元 11 年),許慎(字叔重,西元 30~124 年)歷經 21 年完成中國首部字典《說文解字》(簡稱《說文》,篆書編撰),這是漢文字自被「傳說時代」之倉頡創造後直到東漢前,第一次開始有系統性論述及標準化過程(當時甲骨文尚未被發現),共收錄約一萬個漢文字,並發明部首編排法及歸納出 540 個漢字部首(漢字部首編排經歷代演變,目前共有 214 個部首)。許慎同時是漢代有名的經學家、文字學家、語言學家,及中國文字學的開拓者。《說文》研究總結出漢文字共有六種構成方法及規律,稱為《六書》,即象形、會意、形聲、指事、轉注、假借,所指意思說明如下詮釋意義。
⏩ 象形
《六書》當中的象形文字(Pictographs)被認為是最原始的漢文字圖形符號,其中總數大約有 600 個左右。先前所述之部首主要亦來自這個象形群。部首是構件,一或多個可用於組成語言中更複雜的字。秦始皇帝的丞相李斯除了透過使用小篆體字統一中國的書寫語言外,還受命賦予了彙集當時已知的中國的漢文字的任務。這個原始漢文字集錄,在西元前 213 年製作完成,包含大約 3,000 個漢文字。西元前 800 年以後,就不再有新的象形字部首出現 (註:約西周時期) ,形聲造字原則開始被用於組合這些部首以產生新的文字。《說文》詮釋指:畫成其物,隨體詰詘(ㄐㄧㄝˊ ㄑㄩ)者,意思是隨著物體形狀,蜿蜒曲折描繪出來,如「日、月、山、木、水、石、門、刀、衣、耳、人、手、目、眉」是也。
⏩ 會意
《六書》當中的會意文字(Ideographs)是由兩個或兩個以上的簡單字聯合起來,可產生一個新的想法,會意文字是語言發展中非常重要的一步。《說文》詮釋指:比類合誼,以見指撝(ㄏㄨㄟ)者,意思是比合兩個以上獨體文意義,表現合體新字之旨趣意向,如「武、信、話、明、好、坐、分、祭、歪、尖、休、涉、采、伐、社、閏;從、炎、磊、森、轟」是也。如合併「止戈」為「武」,是制止干戈等武器而不用之意;又如合併「人言」為「信」,是人說話一定要誠實之意。
⏩ 形聲
《六書》當中的形聲文字(Phonetic characters)是由部首的聲音,而不是意義而形成的。其中大約有 20,000 個,是佔最多的一種書寫文字。當中國人開始運用形聲原理時,書寫語言迅速擴大。這種類型的每個字由兩部分組成,一個有意義的部首和一個形聲偏旁部分;前者以一般方式顯示出了字的含義,而後者則暗示了它的發音。《說文》詮釋指:以事為名,取譬相成者意思是先取一字表示類屬(形符),然後再取另一字表示讀音(聲符),如「江、河、訪、物、悟;額、鵝、飄;花、苦、芳、雲;努、照、聾;問(部首口)、悶(部首心)、辦(部首辛)」是也(很多形聲字之「聲」與河洛語還更加貼近。)。
⏩ 指事
《說文》詮釋指:視而可識,察而見意者,意思是眼看便可認識,細察便能了解意義,如「上、下、一、十、小、大、旦、本、刃」是也。
⏩ 轉注
《說文》詮釋指:建類一首,同意相受者,意思是建立同一個部首,相同意義字便可互相解釋(原字義轉,另字注之),如「考、老;竅、空」是也。「考、老」二字本義都是長者;「竅、空」二字本義都是孔,此些字都有著相同部首及相同意義。
⏩ 假借
《說文》詮釋指:本無其字,依聲託事者,意思是本來沒有相應的對應文字,於是從口語裏已有詞語,找出同音字來表示涵義,如「令、長、自、鼻」是也。「令」甲骨及金文從「亼」從「卩」,「亼」象「口」之倒置形,「卩」象跪坐之人形。全字意會張口(亼)向跪坐之下人(卩)發施號令,本義是命令。「長」甲骨及金文象一個拄着拐杖的長髮老人,本義是長者、老人。「令、長」常見的假借例子如「令」兄弟姊妹、「長」官等表示尊稱。「自」本來是「鼻」的象形字,後來假借作自己的「自」。此外,虛詞「也、莫、者、矣、焉、然、而、且」及代詞「汝、我、吾、其、乃」等字,本來各有自己的本義,但這些虛詞及代詞,難以用上述各造字方法來創造對應的漢字,於是假借此些字來表達此等概念。
⏩ 漢文字源與《創世記》
中國漢文字之發展歷史悠久恆續且博大精深,漢文字之形體種類及書寫(書法)方式特殊有趣,並兼具美術藝術內涵及寫實抽象意義。從篆書體到隸書體,便是文字體從圓形到方形轉折變化的重要過程,楷書形成後,中國漢文字形體便幾乎確定,並沿用至今。篆書體之前的文字偏向圖畫,因此可能更接近文字產生時原意;隸書變方後,更抽象及接近現代文字體,但對某些文字則也可能略較偏離文字產生時原意。
漢文字的第一個字源學研究可說歸功於東漢許慎,許慎使用了李斯完成的目錄並完成《說文解字》。因此,許慎首次試圖解釋推論這些將近上萬個漢文字的可能字源和字義。但是在許慎所處的歷史時期,原始宗教,即兩千年前漢字剛問世時被古人熟知並接受的宗教,可說近乎絕跡,取而代之的是道教思想。可想而知,許慎對漢字的詮釋難免受限於個人的觀念和認識。可是直到今天,人們對漢字的解讀和分析仍以《說文解字》為基礎。
但在許慎所處的東漢歷史時期,道教思想已然紮根於中國人的思想當中。而在早許慎 2000 多年前中國漢文字最早發明時便已被古代中國人知曉和理解的原始宗教,已近乎滅絕殆盡,取而代之的是多神道教。當然可想而知,許慎對某些中國漢文字的解釋乃取決於其自己本身的知識和信仰。但是即使到現今,《說文解字》此書仍是中國書寫文字最現代的詮釋和分析基礎。總而言之,我們發現書寫中文字的起源大約在西元前 2500 年左右,此時剛好是在東方人從古代巴別塔附近遷移後不久之時。這一點如同先前發表的專題序列文章敘述一樣,在時間點上非常接近也非常吻合於《創世記》第11章所描述的世人分散在全地上之家族譜系年代。
但綜觀漢文字的發展過程可知,可說自從「傳說時代」倉頡造字至商代甲骨文流通期間,似乎仍空留一大段歷史考古空缺待挖掘;同時秦朝統一東周戰國七國後之統一文字及焚書坑儒舉措,似乎也同時認證至少當時六國文字及許多文字相關文字典籍已遭受破壞;再則,東漢許慎第一次針對漢文字系統性標準化過程時,甲骨文字當時尚未被發現,獨存留許多訓詁(ㄍㄨˇ) 文字學遺憾,因此標準化過程有關中國歷史傳說時期前之造字依據及根源,立論解釋內容便明顯欠缺。因此,基於聖經《創世記》中所發現的原始歷史事實,並以此種全然不同,但卻全然合理及可適用的漢文字源詮釋方式,無疑應是古代中國一神論者透過口語傳統所週知的。從歷史的角度來看,使用這樣的思路去分析解讀那最簡單、最原始的部首和文字,似乎更符合邏輯。偶爾會出現的情況是,在比較古老的漢字中表現出來的某些筆劃細節特徵,在相對僅有 2000 年歷史的《說文解字》當中的新一代漢字解析已不復存在(至少未含括甲骨文及單一真神信仰意涵)。
為了闡明和驗證所做的解讀,未來更需要持續收錄一些更古老、更奇特的漢文字體例作為研究的素材。目前統計發現有大約有 10 多萬片甲骨及約四、五千個甲骨文字,但仍有泰半未被解讀出意義。漢文字數量統計,西元 100 年東漢許慎《說文》共收錄 10,000 多個漢文字;西元 1716 年清朝康熙皇帝令編寫的《康熙字典》則號稱共收錄 47,000 個漢文字,堪稱詳備(一般書報閱讀大致常用 3000 餘文字即足)。因此,透過這些兼具美術藝術內涵及寫實抽象意義的大量中國漢文字,來探索聖經《創世記》當中有關上帝造物主和人類故事的關聯,似乎是件廣袤趣味又饒富意義的享受。
⏩ 漢文字源與三大「古文明」文字關聯
中國漢文字書體歷史發展歷程如前一專題系列 12 漢文字課程(一)—漢文字體及文明發展之圖1:中國漢文字相關發展及演變圖所摘要顯示。有關漢文字體發展,則大致可分為古文(甲骨文和金文)、篆書、隸書、楷書等四個階段的演變;但我們要問的乃是在中國商代所發現的甲骨文字與更早的中國「史前時代」及「傳說時代」使用的文字究係為何?而其與更早使用的古巴比倫所發現的「楔形文字(Cuneiform)」、古埃及「聖書體文字(Hieroglyph)」,以及古印度「印章體文字(Indus Seal Script)」之間的關聯性又是如何?
⏩ 中國漢文字源是當今唯一僅存使用「古文明文字」
所謂世界古文明地區的根本條件便是城市、建築、禮儀,以及文字等,尤其是文字的使用更形重要關鍵,因為沒有文字的文明是很難想像的,沒有文字的發明人類的思想及文化的積累便非常困難。古巴比倫文明大抵在「肥沃月灣」右端的兩河流域(底格里斯河和幼發拉底河流域);古埃及文明則大抵在左端的尼羅河流域;古印度文明則獨立在印度半島。然而四大古文明地區依照現在的世界地理地圖圈畫,除了西亞古巴比倫及北非古埃及相近相連外,南亞的古印度文明遠居印度半島,而古中國文明則相對於古巴比倫更遠的東亞地區(參圖1:世界四大古文明地區示意圖)。此外,依照目前所發現的相關文明條件推測四大古文明的最早起源時間點大抵也為古巴比倫文明、古埃及文明、古印度文明,及古中國文明;但是依照聖經編年史比對,前三個古文明國(區域)所曾使用之古文字記錄,合理推斷其應在約西元前 2500 年的大洪水及之後巴別塔叛亂之後,「盤古大陸(Pangea)」開始飄移分離後接續滅絕(至少四個古文明國(區域)之語言及相應文字紀錄原始應是都在相連之盤古大陸上);唯一迄今仍僅存使用的便是古中國文明的漢文字!如果對比聖經編年史(參前專題系列 4:人類的起源(一)—亞當後裔人名演義;專題系列 5:人類的起源(二)—亞當後裔年壽演義;專題系列 6:人類的起源(二)—亞當後裔年壽演義),則可確定其是在第 10 代先祖挪亞前後各代先祖及後裔即在使用的文字(挪亞生於約 5000 年前);也是中國所稱「史前時代」—「傳說時代」即在使用之文字。

圖1:世界四大古文明地區示意圖
⏩ 古巴比倫「楔形文字」
「楔形文字」(Cuneiform)是源於兩河流域的古老文字,估計至少約於西元前 3000 至 4000 年左右由古巴比倫蘇美人(Sumerians)發明,是當今發現世界上最早的文字之一;並對遠古西亞地區許多民族語言文字的形成和發展產生了重要影響,西亞的古巴比倫及亞述等國都曾對楔形文字略加改造使用,但直至西元 100 年便就完全消亡。蘇美人使用削成三角形尖頭蘆葦稈在潮濕的黏土製作泥版上寫字,字形自然形成楔形,所以這種文字被稱為「楔形文字」或俗稱「釘頭文字」。“Cuneiform”是cuneus(楔子)及forma(形狀)兩個單詞組成的拉丁語複合詞,意思即是釘頭形狀的文字。「楔形文字」泥版很笨重,每塊重約 1 公斤,現今發掘出來的泥版數量龐大(共有近一百萬塊),最大的長有2.7米,寬近2米,可謂是「巨書」!想像及合理推斷,遠古第一個世界人類使用的「巨書」應該是由遠古時期享有「巨壽」的「巨大」人類在使用!?(圖2:約4100年前楔形文字泥版)。

⏩ 古埃及「聖書體文字」
聖書正規體文字(Hieroglyph)是源於尼羅河流域的古老文字,距今約西元前 3000 年左右,另發展出草體及簡化體的字型,亦是當今發現世界上最早的文字之一,文字書寫材料有石器、陶器、皮革、木料、紙草紙等,但最普通的書寫材料是紙草紙。聖書體是古埃及的正式書寫體系,由表音字母及表意文字共同構成,並被分為音節;現代幾乎所有字母系統均發源於此聖書體字系統,並一直使用至約西元 500 年後消亡。(圖3:古埃及聖書正規體文字)

圖3:古埃及的象形文字
⏩ 古印度「印章文字」
古印度印章文字(Indus Seal script)是源於印度河流域的古老文字,距今約西元前 2600 年左右,亦是當今發現世界上最早的文字之一,一直使用至西元前 1900 年後消亡;其最大特點便是像是中國印章形式的文字形式類同;因此,中國的象形文字與古印度印章文字可能有共同起源。印章文字亦曾有一段時間經歷過從象形文字到表音及表意文字的發展過程,但是由於缺乏確鑿的證據,至今學術界尚無法對其作出任何評論。

圖4:古印度印章文字
古巴比倫楔形/古埃及聖書/古中國甲骨象形文字體例示比較:魚、鳥、斧,矢、壺(圖5:古巴比倫/古埃及/古中國文字體比較例示),明顯比較可見其象形字之類同之處。文字是文明的彰顯,文明滅失則文字亦滅失。依照聖經編年史對比,前三個古文明國所曾使用之古文字記錄相繼滅失,合理推斷其皆應在約西元前 2500 年的大洪水及之後巴別塔叛亂之後,隨之「盤古大陸(Pangea)」開始飄移分離;然而,吾人想問的問題是:漢文字是如何從大洪水前人類的第一個世界,跨越大洪水及盤古大陸飄移地理因素及聖經編年史時間因素,而仍為大洪水後人類的第二個世界的古中國文明繼續使用?!簡言之,大洪水及人類巴別塔叛亂前的「盤古大陸」是相連的...。在「盤古大陸」的人類第一個世界之時,前三個古文明國位置是相近的,古中國遠在「盤古大陸」最東緣(古印度大陸與古非洲大陸及西亞相連),這是否已然顯明證明這些古文明文字間之奇妙變化關聯性呢!?(這個問題或許容吾人再在之後的相關專題及漢文字象形及會意筆畫意涵當中再予以探討證明...。)
但如今唯一仍僅存使用的便是之大洪水後之古中國文明的漢文字(商代之甲骨文開始...),而正統的繁體楷書漢文字也幾乎僅存在台灣使用,這是否亦是 神的旨意及意表呢?值得吾人細細思量呀!
























