鍋子沒有絕對的好壞,端看使用者如何「正確」的使用它,只要使用順手,就是好鍋!!
廚房改到現在的位置後,才發現了一件之前未考量過的問題,那就是之前的炒鍋太大了,看來只能買新的炒鍋。
在不鏽鋼鍋、鐵鍋和不沾鍋,猶豫了很久,考量到平時料理的習慣以「中式菜色」為主,需要翻炒較多,用現有的平底鐵鍋來料理中式料理,有時真的不太好翻動食材,且之前在使用鐵鍋時有個大問題,就是每次料理完與【酸】有關的菜色後,好不容易養好的油膜又得重新來養一次了。
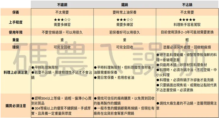
而不沾炒鍋有些食材會較硬,即使很小心的使用,大約每隔2~3年就要更換,最後決定較不需養鍋的不鏽鋼鍋,有興趣了解的朋友,我們在下面附上在挑鍋具時自己針對三種鍋具的比較表:

以上表格為個人在使用上的看法,僅供參考!
會決定買不鏽鋼炒鍋,其實也是廚房還沒移動前,平常料理都是用鐵鍋,但遇到糖醋、茄汁的料理,鐵鍋都要重新保養。
後來都會使用家裡的不鏽鋼單柄鍋料理糖醋、茄汁的料理,也因不鏽鋼單柄鍋,讓我們有信心購買不鏽鋼炒鍋,因為單柄鍋鍋身的設計,在翻動食材時真的不好翻動,中式料理還是用中式炒鍋才能無死角、好翻炒食材,在這也附上使用單柄鍋的心得分享「不鏽鋼單柄鍋使用分享-牛頭牌VS斑馬牌」
鍋子沒有絕對的好壞,端看使用者如何「正確」的使用它,只要使用順手,就是好鍋!!
附上「認識不鏽鋼(201、204、304、316、430)」材質簡介,文章裡面也有「衛生福利部食品藥物管理署」針對不銹鋼材質的介紹與注意事項的連結,可供參考!
若喜歡我們的相關影片,請訂閱「碼農ㄟ譟咖」,並幫我們按讚+分享
若有不足處,請留言給我們,讓我們知道還有更佳的方式
感謝你的觀看!






















