
基本面
習慣微小,短期內差異可能不明顯,但長期下來會造成巨大差異,每天進步1%,一年後能37倍成長;每天退步1%,一年後趨近0
(1.01的365次方=37.78;0.99的365次方=0.026)
著重在身分認同、想成為什麼樣的人,而非要達到的成果eg.目標不是學一種樂器,而是演奏音樂的人
步驟: 1決定要成為哪種人 2用小小行為的勝利來證明eg.每次寫一頁,你就是作家;想成為健康的人,思考健康的人在每天生活中會怎麼做,多走樓梯、選擇沙拉...
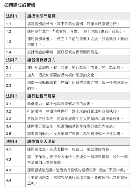
1讓提示顯而易見
建立新習慣前,先覺察已有的習慣,既有習慣因為自動化,常會陷入無意識
覺察方法:
1開口說出行為(我現在正在做~)
2習慣計分卡:列出每日習慣清單,用長遠利益的角度,給每個習慣標上好、中、壞
建立新習慣:
1我會於〔時間〕,在〔地點〕進行〔行為〕
2習慣堆疊: 做完〔目前的習慣〕之後,我會執行〔新的習慣〕
要思考什麼時段容易成功,避免在受干擾情況下執行新習慣eg.想要靜坐但是周圍環境吵雜
舊習慣和新習慣頻率相同(舊習慣不能只是週一會出現,要每天都出現)
可運用習慣計分卡,第一欄寫既有習慣,第二欄寫每天會發生的事(eg.太陽下山),安插新習慣進去
創造明顯的視覺提示eg.想要建立閱讀習慣,把書本放在書桌上而非書櫃;想睡前冥想,在床旁邊椅子上貼上冥想圖卡。
新環境中,較容易改變習慣eg.要買健康食物成為習慣,去一間新商店
若空間不大,可區隔區塊,將行為和情境連結,不將多個習慣情境混雜eg.書房分成書桌和辦公;床上睡覺,精神好的時候,不去床上,有睡意才上床,就能把上床和睡意連結
2讓習慣有吸引力
誘惑綑綁: 把需要和想要事情配對一起 eg.有很熱愛幾首歌、需要運動,規定自己在健身房內運動,才能聽那幾首歌
誘惑綑綁+習慣堆疊
1.做完〔目前的習慣〕之後,我會執行〔我需要的習慣〕。
2.做完〔我需要的習慣〕之後,我會執行〔我想要的習慣〕。
eg.假設想看FB又需多運動。拿手機後,會運動十個波比跳(需要),十個波比跳候,我可以看FB動態(想要)
所處群體會影響行為吸引力,人傾向模仿 1親近2多數3有力的人
加入群體,該群體 1想要的行為是常態;2與自己有共同點
若行為可以獲得認同、讚美、尊敬,會使行為更有吸引力
把必須改為可以:我晚上必須冥想(X)我晚上可以冥想(O)
重點放益處:冥想中雜念很困擾(X)每次雜念都是提升自我的機會(O);比賽前我緊張(X)因為興奮所以腎上腺素來幫助我(O)
創造動機儀式:
1在享受事物之前加入儀式 ;2在做困難事情前用該儀式
eg.每次洗泡泡浴前都深呼吸三次和微笑,大腦就會將這個儀式和快樂連結,之後做不想做的事情就可以用這個儀式
3讓行動輕而易舉
最有效學習就是實際執行,而非計畫
減少好習慣的阻力、設計好環境eg.把要看的書放在書桌上,回家後就可以馬上看
儀式化:將一個過程的開頭儀式化,必較容易進入專注狀態eg.用穿上運動服作為儀式開始運動;用將房間燈關掉作為儀式開始冥想
一個幾秒內習慣,會影響之後一段更長時間的行為
兩分鐘法則:建立新習慣,開頭花在習慣的時間在兩分鐘以內eg.運動30分鐘,先穿上運動服;看一本書,先讀一兩頁
可將目標分為不同難度階段,覺得費力之前就停止,輕鬆後向前邁進eg.跑步依照時間或距離設置不同目標
自動化,可用科技幫忙eg自動提撥月薪30%到退休帳戶
4讓獎賞令人滿足
前三法則,增加這次執行某行為的機率,第四法則,增加下次重複執行的機率
帶來立即獎賞的行為會被重複,帶來立即懲罰的行為會被避免
注意獎勵不可跟目標矛盾eg.目標是減肥,每運動三十分鐘就可以吃一根冰淇淋,就矛盾了
視覺化eg.每次完成一次冥想,就在紙上畫一顆星星
習慣追蹤:可以用日曆方式,若有達成習慣就打勾
但追蹤可能增加費力程度,可將追蹤自動化(ex用APP紀錄運動時間),手動追蹤則限於一個習慣,不要很多個
習慣堆疊+習慣追蹤: 做完〔目前的習慣〕之後,我會〔追蹤該習慣〕。
eg.當我完成一次冥想,就在紙上畫一顆星星
當測量成為目標,可能導致無法看清全局;測量不能帶來動力,則可思考其他測量指標,包含量化和非量化
eg.想要培養運動習慣,用體重機數字做為測量,但節食也能達成減重,可以改用身心狀態來做為測量指標
不要讓習慣中斷,中斷不可超過兩次
即使那天做的少一點,也好過都沒做eg.某天很累,無法運動30分鐘,也要做些簡單運動























