休假是員工的權利嗎?「七休一」是法律規定的
十七日深夜,十一時五十九分台北市警察局一一○勤務中心接獲民眾報案,指位於北市劍潭路的統一超商三樂門市,「店內沒店員,請警察到場協助」,士林警分局後港派出所據報後派出兩名員警到場,一守櫃台收銀機、一守護大門,直到半小時後店長帶著代班店員趕抵才交還。
一位項姓大夜班店員疑因不滿連續上八天班無法排輪休,深夜時分留下自製「公告」後自動離職,導致超商上演「空城計」,他在公告中指控超商負責人從五月十一至十八日安排他連續八日無休假出勤,已違反勞基法規定,所以他不經預告直接離職,同時還加註:「目前已通報警方及超商負責主管趕至現場…想要購物及申請服務的民眾,請稍等相關人員抵達。謝謝合作!」
當日備勤的員警李仕勛及戴宇軒到場後,因為超商內真的沒有店員,只能分別站在收銀台內及超商店門口看守,也向顧客說明:「無店員無法結帳消費。」
(資料來源:連上8天班沒假休 7-11大夜班店員怒走人)
項豪表示,為了調查7-11違反勞基法36條,勞工每7日應有一日休息當作例假的法條,打從去年11月就計畫要去深入調查,並於當月成功成為職員,果然今年在人力不足情況下,排假時不能依照勞工意願,必須跟其他代班同仁去喬假,以至於連上了8天的夜班,才會做出落跑讓警員來處理後續的事情…
不過北市勞動局表示,經查後統一超商並無違規情形,因為《勞基法》36條雖規定勞工每7天需休假1天,但只要第一個禮拜第1天休假,跟第二個禮拜最後1天休假,中間最多可以連續上班12天,勞動局有跟項豪進行解釋,他後來也坦言對法令有誤會。
對於勞動局的說法,項豪則在臉書上表示,「這讓我非常驚愕。」他說,該條文的內容是「勞工每七日中至少應有一日之休息,作為例假。」 但這「每七日」,「我和勞動局的理解卻發生了巨大的差異。」
他說,他從前慣於在金融業及一般企業週休二日的經驗,這次是他第一次親自調查基層服務業,沒想到《勞基法》第三十六條所述之「每七日至少應有一日休息」,活生生的被轉化為「不得連續工作超過12日」,讓他非常錯愕。
(資料來源:小七落跑店員找到了 「我在臥底調查」)
員工選擇加班,想多賺點錢,政府也要管?
對大部分的員工來講,工作是為了賺錢。但如果連續工作到不顧健康,法律就會干涉了。這也就是「七休一」制度一開始所謂的「人道與經濟」考量。國家總不能眼睜睜看著人民過勞死。
遭架空的「七休一」
「七休一」用白話講,就是「每工作7天,休息1天」。- 1921 聯合國國際勞工組織(International Labour Organization,ILO)通過《第14號公約》,並在1923年生效,針對「工業工人」。「凡公私企業或分支機構所僱用之全體職工,每7日內應享受連續24小時休息(in every period of seven days a period of rest comprising at least 24 consecutive hours)」(參考)。
- 1929/12/30 中華國民政府訓令制定《工廠法》,於1931/8/1施行,其中第15條明定「凡工人每七日中,應有一日之休息,作為例假」。
(參考資料:「七休一」大事記)
時間到了1986年,內政部發佈〈台內勞字第398001號〉函釋,使得《勞基法》「七休一」規定遭到架空:
「如遇有必要,於徵得工會或勞工同意後,於各該週期內酌情更動」,並沒有說明何謂「必要」,這是「七休一」在日後成為具文的重要原因。
(參考資料:「七休一」大事記)
所以,如果涉及「七休一」的假期(例如:例假、休假),按理是法律規定的。勞資雙方都不可以任意調動,如果讓員工違法連續上班人資會很頭痛。
例假及休息日之安排,以每 7 日為一週期,每一週期的起訖,由勞雇雙方議定,並依曆日連續計算,不因跨月而重新起算,且不得任意調動。
例如勞雇雙方約定星期一至星期日為一週期,以 106 年為例,每一週期依序為 1 月 23 日至 1 月 29 日、1 月 30 日至 2 月 5 日。
但如約定以星期日至星期六為一週期,則每週期依序為 1 月 22 日至 1 月 28 日、
1 月 29 日至 2 月 4 日。
(資料來源:勞動基準法修法常見問答集)
但是七休一既被內政部函釋「架空」了,後面會產生許多…變形。
例如:開頭的2016年新聞提到「超商可以連續排班12天」,就是「變形工時」。
延伸閱讀:
是彈性還是後門?變形工時制度介紹
【時力專欄】華航、家樂福、國光客運都是「過勞累犯」!為何大老闆「寧願被罰錢」也不改善?
關於工時的修法
1984年規定(舊法) ,勞工每日正常工作時間不得超過八小時,每週工作總時數不得超過四十八小時。
2000年規定(舊法) ,勞工每日正常工作時間不得超過八小時,每二週工作總時數不得超過八十 四小時。
2015年規定(現行規定), 勞工正常工作時間,每日不得超過八小時,每週不得超過四十小時。
(參考資料:勞動基準法第30條)
聽說員工的假期可以「調移」?我可以拒絕嗎?
然後我們來談員工假期被雇主調整挪用這件事,法律用語叫「調移」。我覺得這也算是七休一的「變形」
要談假期的「調移」,首先要說一下員工的假期有哪些。
最常聽到的是例假、休假、國定假日、特別休假、補休。
還有一些因婚、喪、疾病或其他正當事由的請假(例如生理假、育嬰留停)。
實務上,有可能會被僱主「調移」的假期,通常是前面幾項:例假、休息日、國家假日。
各界對於「例假」及「休息日」得在週期內「任意」更動之疑慮,勞動部重申,例假及休息日並非得由雇主「任意」調整,
如果勞雇雙方任一方認為有調整之必要,必須經過協商合意才能變更,
又即使變動,仍應嚴守「不得使勞工連續工作逾6日」之原則,妥善安排。
(參考資料:【澄清稿】「例假」及「休息日」並非得由雇主任意調整, 應謹守「不得使勞工連續工作逾6日」之原則。)
例假跟休息日,就是所謂的「一例一休」嗎?
所謂一例一休,係指雇主僱用勞工從事工作,每7日給予勞工有1日例假及1日休息日。
新修勞基法第36條第1項規定,勞工每7日應有2日之休息,其中1日為例假
(該日如非因同法第40 條所列天災、事變或突發事件等特殊原因,致使勞工有繼續工作之必要時,不得使勞工出勤),
另1日則正式定名為〝休息日〞(該日如雇主基於業務需求,經徵得勞工同意可使勞工出勤)。
(參考資料:新北勞動雲 勞動基準法Q&A )
「一例一休」是一個美好的政策,但是真實的世界常常不會那麼美好。
有些工作就是必須長時間,有些時候就是會有突發狀況。
所以勞動實務衍生了「彈性工時(變形工時)」、「勞動基準法第36條例假七休一之例外情形」、「勞動基準法第84條之1工作者」。所謂的七休一,有了各種變形。
勞動部的說法是:
勞動基準法第36條第1項規定:「勞工每7日中應有2日之休息,其中1日為例假,1日為休息日。」例假之安排,以每7日為一週期,每一週期內至少應有1日例假,原則上勞工不得連續工作逾6日。經中央目的事業主管機關同意,且經中央主管機關指定之行業,例假得於每7日之週期內調整。
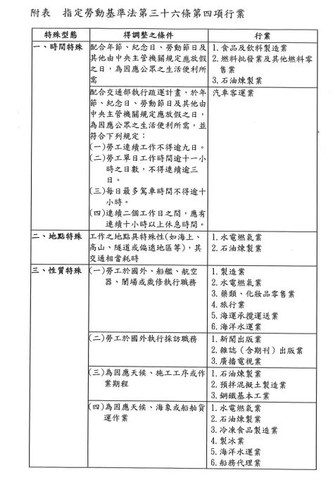
有關勞動基準法第36條例假七休一之例外情形,本部已於109年3月6日公告修正(附件)。所指定之行業,係經中央目的事業主管機關評估確有符合「時間特殊」、「地點特殊」、「性質特殊」及「狀況特殊」等例外型態之情形並同意後,再報請本部公告。
(參考資料:指定勞動基準法第36條第4項行業)
這個官方說法引起民間很大的討論:
在這一波的指定中,引起爭議最大的就是表裡面的(四)狀況特殊,其中各類的製造業「非可預期或緊急性需求」,被認為是為「急單」量身訂作,
勞動部說,其中「狀況特殊」因遭外界質疑定義不明,且可能業者以後每逢急單需求就讓勞工連上12天班,恐有過勞疑慮…
(參考資料:「七休一」大事記)


先前的四波開放,對於雇主「得調整的條件」有明確的情境說明,例如針對特殊的「時間」,在年節時食品飲料等行業可調整、連假時客運業可調整;
又例如針對特殊的「工作特性與環境」,例如水電油氣業前往交通耗時的高山海上,或是勞工在國外、船艦飛機等工作無法中斷等情況。
而這次針對製造業的放寬,「得調整的情況」則是空泛的「因非可預期性或緊急性所需」而沒有任何實質的規範效力,唯一的限制,只有對不同行業有「一年6~12次」的調整次數限制。
在勞動部通過「指定行業」後,未來政府機關依法不再有置喙的餘地,只要符合「得調整條件」,再經工會或勞資會議同意,雇主即可逕行調整,如「非可預期」、「緊急性」這樣不明確的條件,形同虛設。
對於沒有工會可以協商或抗衡的勞工來說,未來也就只是老闆說了算。
(資料來源:七休一再放寬 瞄準製造業 後門變大門?)
值得注意的是,「急單」真的可以成為鬆綁七休一規定的適用情形嗎?
去年1月10日《勞基法》修法三讀後,月底勞動部就公布七休一與輪班間隔得以鬆綁的行業,一口氣包括製造業、交通運輸在內的38個行業、50種樣態,不僅大幅的鬆綁,引起外界反彈,勞動部的「特殊」定義太模糊也引發爭議。
爭議最大的就屬「狀況特殊」中,勞動部表示在,非可預期或緊急狀況的需求,像是「急單」、訂單無預警地不符合客戶企業需求等特殊情況可鬆綁規定,但勞團認為,業者以後每逢急單就要求勞工連續上12天班,可能會有過勞疑慮,最後勞動部也將此條件從試用情況移除,才砍掉15個行業。
因此,之後若通過「非可預期或緊急狀況」為由來鬆綁七休一,將再度遭受質疑,且未來其他製造業是否也可以一體適用將是一大問題。
(參考資料:150萬人恐受影響!最長連上12天班...為了貿易戰急單,政府該鬆綁7休1嗎?)
假期「調移」就是加班嗎?
因應武漢肺炎防疫需求,勞動部表示,有加班需求的口罩、酒精製造等相關業者可適用突發事件特殊加班規定,並列舉勞工平日、休息日及例假加班不同的加班費計算方式。
中國武漢肺炎疫情造成口罩、消毒酒精等搶購熱潮,相關製造廠商配合防疫需求趕工生產,相關物流、通路商也需配合即時運送、供應等,衍生加班需求。勞動部說,相關產業適用突發事件特殊加班規定,不受每日12小時、每月46小時加班上限及7休1規定。
(資料來源:口罩酒精醫藥業者放寬加班上限 加班費這樣算)
首先,假期的「調移」跟加班不一樣。調移可能只是將平日跟假日對調。
所以,員工可能因為假期調移,在國定假日上班,但只會拿到平日的工資,拿不到加班費。
這是合法的。
Q:輪班人員於調移之紀念節日當日工作加倍發給工資疑義?
A:依勞動基準法第37條之國定休假,雖均應休假,惟該休假日得經勞資雙方協商同意與其他工作日對調。
調移後之原休假日(紀念節日之當日)已成為工作日,勞工於該日出勤工作,不生加倍發給工資問題。
惟事業單位應確實將調移實施的休假日讓勞工知悉,以避免造成誤解。
(參考資料:新北勞動雲 勞動基準法Q&A )
勞工可以拒絕調移嗎?
如果只是談法律,「調移」假期本來就需要勞資雙方協商。
勞動部的立場一向是「須經勞工同意」。
問題
雇主可否將國定假日、休息日與工作日調移 ?
答案
國定假日依照《勞動基準法》規定要放假。雇主如果確實有需要,可以經勞資協商將國定假日調移至其他工作日放假,但要經勞工同意。
休息日係由勞資雙方協商排定,如有調整,須經勞工同意,非由雇主單方面變更。
(勞動部網站:雇主可否將國定假日、休息日與工作日調移 ?)
問題
休息日經過調移後,是否就不會產生休息日出勤工資的問題?
答案
雇主如有於週間更動之需要,除應與勞工協商合意外,變動時,仍應符合「不得連續工作逾6日」之要件。
雇主如再有使勞工於調移後的休息日工作之必要,仍須經勞工同意並應按休息日出勤加成工資的標準給付。
(勞動部網站:休息日經過調移後,是否就不會產生休息日出勤工資的問題?)
當然就雇主的立場,這問題也沒有那麼複雜。
讓員工「被同意」通常是一個比較省事的做法。
例假日與休息日的調移,不見得需要填寫同意書
針對固定例假日與休息日的企業,才需要寫調移同意書
餐飲業適用四週變形工時制度
要取得資格,要經工會同意,無工會者經勞資會議同意…
後續的新進人員,可於訂定勞動契約時,聲明公司已經勞資會議同意採用四週變形工時制度
則當新人接受勞動契約,即表示同意接受四週變形工時制度
排班過程,應讓勞工參與,不可完全由雇主片面排班
班表排定後,讓勞工確認(書面班表簽名確認、或是系統點選確認)
但要記得在四週週期班表上註記例假日與休息日
(資料來源:有關勞雇雙方協商調整例假日、休息日與國定假日調移同意書乙事)
加班會被換成補休嗎?
剛剛我們是說,調移跟加班不一樣。
對勞工而言,假期調移後薪水不會增加,但是加班應該要有加班費。
站在勞工的立場,既然假期會被雇主調移,那不如多做一些,還可以賺加班費。
原則上,勞工加班當然是賺加班費。
但是,現在如果真的有勞工想藉由加班,來爭取加薪。
因為2018年的勞基法修法,很有可能他爭取到的是「補休」。
勞動基準法第32-1條 (現行規定)
雇主依第三十二條第一項及第二項規定使勞工延長工作時間,或使勞工於第三十六條所定休息日工作後,依勞工意願選擇補休並經雇主同意者,應依勞工工作之時數計算補休時數。
前項之補休,其補休期限由勞雇雙方協商;補休期限屆期或契約終止未補休之時數,應依延長工作時間或休息日工作當日之工資計算標準發給工資;未發給工資者,依違反第二十四條規定論處。

例假日原則上不能出勤,只有在天災、事變或突發事變時,雇主才能依據《勞基法》第40條,停止勞工的例假、國定假日或特休假,這是合法的,給予加班費1倍+一天補假。
而若公司叫員工例假日來加班,非天災、事變或突發事變等原因,就是違法加班,雇主可被開罰,但是已經請員工來加班了,還是要給加班費的,加班費前8小時1倍,第9~10小時1.34倍、第11~12小時1.67倍,且沒有事後補假休息。
(資料來源:『曹新南專欄』新版勞基法4種加班費精華整理)
延伸閱讀:
勞基法下的孤兒-談第84-1條工作者
特別休假怎麼安排,是員工說了算嗎?
「特別休假」是有什麼特別的?
常聽很多人抱怨說,「特別休假看得到請不到,老闆常常不准我請特休,或是會在年初就要求我將特休都安排好,我也不太敢請特休。」
職場上真的常常看到這種現象,不過,依據勞基法規定,勞工享有特別休假排定權,也就是說,公司不能在年初就要求勞工將今年度的特休假全部安排好,更不可以指定勞工在特定日期休特休假。
因為特休假的目的,是協助勞工培養休閒嗜好,而需要放特別休假的日期因人而異,因此勞基法第38條,保障勞工可以自己安排特休假的放假日期。
但是老闆也有話要說,例如許多產業有淡旺季之分,以旅遊相關產業為例,如果勞工都選擇在連續假期期間請特休假,那旅館或交通運輸業的人手一定不足,無法應付旅遊旺季的勞動需求,因此勞基法賦予雇主協商權,也就是在勞工排定特休假後,如果面臨企業經營上的急迫需求,雇主有權利跟勞工協商調整。
在過去,因為勞基法施行細則規定,特休假由勞雇雙方協商排定,然而在勞動權益意識低迷的台灣,這樣的規定造成許多勞工無法休特休假,或是不敢請假,因為勞工只要一請假,老闆常常以人手不足為由不准假,勞工也會擔心堅持請假,會被視為不積極,不認真上班只想放假。甚至許多公司會跟勞工說,特別休假只是公司給予勞工的福利,是勞工上班遲到時,拿來維持全勤紀錄用的,但是,以上這些都是不正確的觀念。
為了改變這種情況,最新的勞基法施行細則,刪除了特別休假由勞雇雙方協商排定的規定,雇主只有在經營上面臨急迫需求的情況下,才能與勞工協商更改特別休假放假日,而雇主的權利也僅止於協商,不能片面取消勞工的特別休假。
(資料來源:1號課堂 | 休假攻略:特別休假)
1985年規定(舊法),特別休假日期應由勞雇雙方協商排定之。
2017規定(現行規定),依本法第三十八條第一項規定給予之特別休假日數,勞工得於勞雇雙方協商之下列期間內,行使特別休假權利。
(參考資料:勞動基準法施行細則第24條)
勞動基準法第38條第2項(現行規定)
前項之特別休假期日,由勞工排定之。但雇主基於企業經營上之急迫需求或勞工因個人因素,得與他方協商調整。
須特別注意的是,所謂「雇主不得使勞工連續工作逾6日」,係指雇主與勞工約定 之工作日不得連續逾6日,因此勞工於原約定工作日即便有加班補休、請休特別休假、公 假、或因國定假日、天災(如颱風)致未出勤情形,仍不改變該日本質屬原約定之工作日,仍應計入連續工作之日數中。
(參考資料:新北勞動雲 勞動基準法Q&A )
雇主可以限制我請特別休假嗎?
特別休假立法的用意,是希望能讓所有的勞工充分休息、恢復勞動力,法令也有規定,員工在同一公司工作滿一定期間,雇主應給的特休天數。
勞基法在105年底修法後,已將特別休假的日期排定權交給員工,因此,特休假屬於「有薪假」,也有別於一般的請假性質,如果雇主限制請休,可能處2-100萬罰鍰,並公布事業單位名稱、負責人姓名…
按照勞基法的規定,特休假是員工依自己的意願來決定,在法律上的性質,員工一旦排定特休就屬形成權,不需要經過雇主同意就能夠生效,因此,雇主不能強制員工要檢附證明或說明理由才能請休。
然而,特休的排定權雖然在員工,員工仍應該事先告知雇主,不能濫用這個權利影響企業正常營運呀!
(參考資料:員工排2020年特休假,雇主拒絕為什麼違法?)
有沒有可能是我的特別休假都排定了,機票都訂好了,
雇主才要求我出勤?
特休排定後,雇主有需求再請勞工出勤,通常有兩種方式:
1.特休加班
2.銷假上班
第1種是法律認知的方式,排定了就不撤銷
雇主要求勞工於特休期間出勤
按勞基法第39條規定,要加一倍工資做為加班費
既然是「加班」,則有勞基法第42條的適用:
勞工因健康或其他正當理由,不能接受正常工作時間以外之工作者,雇主不得強制其工作。
違反勞基法第42條,可依勞基法第77條罰則
處六個月以下有期徒刑、拘役或科或併科新臺幣三十萬元以下罰金。
第2種是實務比較常見的方式
特休還給勞工,當作沒請特休,日後可重新排休
這要回到勞基法第38條第2項的規定:
前項之特別休假期日,由勞工排定之。但雇主基於企業經營上之急迫需求或勞工因個人因素,得與他方協商調整。
雇主有需求,只能協商,不能強制勞工排休或是強制不休
違反勞基法第38條,可依勞基法第79條第1項第1款,處2萬~100萬罰鍰
(參考資料:請特休假,公司可以單方面拒絕你請嗎?)
關於特休,你應該知道的事
Q:雇主對於具有特別休假權利之勞工,可否要求勞工請假應優先請休特別休假?
A:在未影響約定工資、全勤獎金發放的前提下,雇主要求勞工應優先請休特別休假,如有不足,再依實際情事請事、病假之作法,雖非法所不許,原則上應徵得個別勞工同意,
即勞工雖有事、病假事由,必須出自其意願請休特別休假,如個別勞工不同意改請特休,雇主不可逕以請休特休認計,否則將違反勞基法第38條第2項特別休假應由勞工排定之規定;
換言之,如勞工係依實際情事請事、病假,並符合請假規定(即勞工請假規則及事業單位內部的 請假程序),雇主有按勞工實際請假事由給假及並據以核給工資的義務。
Q:勞工不排休特休,雇主怎麼辦?
A:勞基法有關特別休假的規範,目的在使勞工休假,不在使勞工受領折發工資。因此,公司在不違反特別休假由勞工排定實施的原則下,透過績效、經營管理手段督促個別勞工於到職日 年度終結前將特別休假休畢,並未違反法令規範意旨。
Q:公司實施排休制(即將例假、休息日及法定休假日混合調配於每月實施),勞工可否主張特定法定休假日要休假不出勤?
A:若雇主事先透過勞動契約取得個別勞工同意須按雇主排班方式休假出勤,原則上勞工即有按雇主所製作排班表履行出勤之義務,勞工若未能於排定應出勤日出勤,則應辦理請假手續。
若雇主未踐行上述程序,勞工可主張於特定法定休假日休假的權利,如雇主於休假日當日仍 有需要勞工出勤,應取得勞工同意調移實施或加倍給薪。
Q:事前已請特別休假,遇有颱風無須出勤時,因應作法?
A:颱風當日公司所在地之縣市政府公告政府機關學校停止上班時,若事業單位亦比照停止上班時,勞工預先請妥之特別休假,得由勞資雙方自行協商是否扣除。
若事業單位未比照公務機 關停止上班而須照常上班時,勞工預先請妥之特別休假則不扣除。
(參考資料:新北勞動雲 勞動基準法Q&A )
延伸閱讀:
新修正之勞工特別休假日數有多少?
雇主違反勞基法,罰多少?
台北市勞動局5日公布最新違反「勞基法」事業單位名單,遭開罰事業單位共計109家,除了南山人壽遭罰220萬元外,知名YouTuber阿滴英文也名列其中,遭罰4萬元。
阿滴英文稍早在臉書表示,這是「一個慘痛的經驗」,他們已改用電子打卡系統,遇周末辦活動也會事先安排好員工當周休假,「出來開公司真的要好好注意勞基法細節」。
據北市勞動局公告資料顯示,阿滴教育股份有限公司違反勞動基準法第30條第6項、勞動基準法第36條第1項,違反勞基法出勤紀錄未逐日記載勞工出勤情形至分鐘為止;未使勞工每7日中有2日為休息,其中1日為例假,1日為休息日等,共計被開罰4萬元罰鍰。
阿滴英文稍早在臉書貼文表示,之前實習生事件後,北市勞動局有來我們辦公室進行勞檢,檢查公司是否符合勞基法規定,這次檢查中,檢查員發現我們有兩項缺失,
一是沒有以「分鐘」為單位記錄員工工時,
二是2017年的展覽,讓兩位員工「周末加班兩天」,
我們先前都有做工時紀錄表,不過是以「小時」為單位;而團隊一直以來都是周休二日,只有一次因為周末辦展覽的關係,有兩位夥伴周末加班。
雖然夥伴同意並且兩天展覽的加班費跟補休都有給,但仍不符合「不得連續工作超過七日」的規定,經過勞動局輔導與糾正後,最後確定收到4萬元罰單。
(資料來源:阿滴英文違反勞基法 台北市勞動局裁罰4萬元)
勞動基準法第79條(現行規定)
有下列各款規定行為之一者,處新臺幣二萬元以上一百萬元以下罰鍰:
一、違反第二十一條第一項、第二十二條至第二十五條、第三十條第一項至第三項、第六項、第七項、第三十二條、第三十四條至第四十一條、第四十九條第一項或第五十九條規定。
二、違反主管機關依第二十七條限期給付工資或第三十三條調整工作時間之命令。
三、違反中央主管機關依第四十三條所定假期或事假以外期間內工資給付之最低標準。
違反第三十條第五項或第四十九條第五項規定者,處新臺幣九萬元以上四十五萬元以下罰鍰。
違反第七條、第九條第一項、第十六條、第十九條、第二十八條第二項、第四十六條、第五十六條第一項、第六十五條第一項、第六十六條至第六十八條、第七十條或第七十四條第二項規定者,處新臺幣二萬元以上三十萬元以下罰鍰。
有前三項規定行為之一者,主管機關得依事業規模、違反人數或違反情節,加重其罰鍰至法定罰鍰最高額二分之一。
有鑑於勞動基準法第七十九條中,雇主違反工資、工作時間、休息、休假、童工、女工、退休、職業災害補償、吹哨者條款等攸關勞工權益之規定,其罰鍰過輕,
爰將雇主違反攸關勞工權益規定之罰鍰提高,主管機關得依事業規模、違反人數或違反情節,加重其罰鍰至法定罰鍰最高額二分之一。
(2016年勞動基準法第79條 修法理由)
通常是罰多少?每個雇主都會乖乖受罰嗎?
勞動部有一個「違反勞動法令事業單位(雇主)查詢系統」,裡面可以輕易看到近期的裁罰案例,包含主管機關、日期、事業單位名稱(負責人)、違法法規法條、違反法規內容跟罰鍰金額。
例如:
- 勞工繼續工作四小時未有三十分鐘休息,罰鍰20,000元。
- 未逐日記載勞工出勤情形至分鐘為止,罰鍰20,000元。
- 拒絕、規避或阻撓勞工檢查員依法執行職務,罰鍰30,000元。
當然也不可能每個雇主都乖乖受罰,所以最後會鬧上法院,形成裁判書(判決書)。
當然,裁判書也是可以查詢的,我以前寫過教學文章。
當然會有不服受罰的雇主
比較有趣的是,並不是人民告政府就每件都會輸,也有不少雇主勝訴(原處分撤銷)的判決。
我們舉幾個近兩年的判決:
雇主敗訴的判決
- 判決日期2020年6月4日
臺北高等行政法院 109 年訴字第 97 號判決(農場敗訴,裁罰40000元) - 判決日期2020年5月22日
臺灣臺南地方法院 108 年簡字第 77 號判決(客運敗訴,裁罰20000元)
雇主勝訴的判決
- 判決日期2019年12月31日
臺灣桃園地方法院 107 年簡字第 45 號判決(餐飲公司勝訴,原處分撤銷) - 判決日期2019年6月28日
臺灣桃園地方法院 106 年簡字第 125 號判決(光碟製造業公司勝訴,原處分撤銷)
延伸閱讀:

















