
本書作者佩特.沃克Pete Walker是一位於美國加州執業的心理治療師,主要專長在協助童年時期受到創傷(如忽略、嚴重虐待等)的成人如何復原。
「複雜性創傷後壓力症候群(CPTSD)是學習而來的反應,來自於重要發展任務的失敗」。先說這本書最大的亮點:如果過去長期有經歷嚴重的創傷經驗(如:家暴、兒童時期被虐待、忽略、霸凌等),這些創傷經驗雖然會影響到自己的情緒調節、人際關係等,因為複雜性創傷後壓力症候群(CPTSD或C-PTSD)是學習而來的反應,因此表示可以藉由書中具體的例子引導如何自我療癒及復原。
不知道大家是否曾經遇過某些人,情緒反應總是很激烈,他就像個刺蝟一樣,又或者有些人總是不斷地討好別人或嚴格對待自己或他人,或是非常的自卑、覺得自己不夠好或嚴重的社交焦慮等,或是自己就像是上述的其中一種狀況,因此而影響了人際關係,例如無法建立長期穩定的關係、常常感覺不安全或沒來由地跟另一伴吵架等。
在看完了這本談論複雜性創傷後壓力症候群(complex post-traumatic stress disorder, CPTSD),理解了原來上面描述的那些人,也許他們可能因為有「複雜性創傷後壓力症候群CPTSD」而出現激烈的情緒反應或行為。
接下來的段落會介紹:關於什麼是複雜性創傷後壓力症候群(CPTSD)?跟童年創傷的差異是什麼?複雜性創傷後壓力症候群(CPTSD)該如何自我療癒或復原?
我盡可能整理並介紹書中的重點,但無法把所有內容都呈現(我自己在寫這篇文章時,不知不覺有一點冗長,可能會是一篇無聊的文章?!)。
因此,若有需要的人,真的很推薦自己買這本書,慢慢閱讀,慢慢自我療癒。
另外,我覺得不一定要非常嚴重的複雜性創傷,只要覺得自己的情緒有所卡住,或許透過這本書可以理解自己的童年經驗帶給自己的影響,並且學習一些方法幫助那種「卡住」的情緒。
複雜性創傷後壓力症候群(CPTSD)?童年創傷?
在讀這本書過程中,讓我想到近年來蠻常聽到的「童年創傷(或稱為童年逆境經驗,ACE)(註1)」。
就讓我好奇這兩者之間是不是一樣的事情?經過查了一些資料,童年創傷跟複雜性創傷後壓力症候群(CPTSD)兩者之間是有些不同的,這邊簡單的介紹兩者異同,如果有誤也歡迎指正。
童年創傷是指孩童生長在失功能的環境中長大,例如各種形式的虐待、忽略、家暴、家長物質濫用、同儕或環境中集體暴力等,導致孩童長期處在壓力情境中,因而使得孩童出現各種身心健康的負面影響,但即使在這樣的生長環境中成長,不一定所有人都會出現負面的身心影響(註2、3)。
而複雜性創傷後壓力症候群則是孩童亦長期經歷上述的創傷經驗(亦有可能來自非家庭因素),並且出現以下症狀:
- 情緒重現(emotional flashbacks):最明顯、最典型的特色,會突然地出現強烈的情緒,可能是恐懼、絕望等
- 毒性羞恥(toxic shame):當情緒重現時,深感自己是毫無價值的、有缺陷的、可鄙的
- 自我拋棄(self- abandonment)
- 惡性的內在批判(vicious inner critic,或內在找碴鬼),也有外在找碴鬼
- 社交焦慮(social anxiety)
此外,複雜性創傷後壓力症候群被納入國際疾病分類第11版(ICD-11)裡(註4),複雜性創傷後壓力症候群(CPTSD)某種程度算是一種疾病。但由於尚未正式納入精神疾病診斷準則中(DSM系統),因此,如果去看身心科(心身科)可能不會被下此診斷。

若用比較簡單的方式來說,童年創傷為孩童生長過程中遭受了重大的創傷(如虐待、忽略、父母離異等),使孩童出現情緒困擾、人際關係問題、生理問題、低自尊等。
若上述情緒調節問題、低自尊,甚至出現憂鬱或焦慮、自殺意念等,也出現與創傷後壓力症候群相關的症狀行為,並且明顯影響到生活各領域時,則為複雜性創傷後壓力症候群(CPTSD)(本文簡單介紹複雜性創傷後壓力症候群,沒有完整的寫出複雜性創傷後壓力症候群的症狀,因為再寫下去文章真的過冗長)。
另外,上述的資料是有點主觀的整理,因此,不一定完全正確。另外,關於複雜性創傷後壓力症候群與童年創傷這兩大議題的概念有點難以一言以蔽之。不管如何,還是歡迎一起討論或指正錯誤的地方。
(我也不太喜歡、不太想講得太過複雜與無聊,結果還是花了不少的篇幅,而且感覺很無聊,可以跳過這段,希望不要直接關閉或按上一頁XD)。
回到書中所提到複雜性創傷後壓力症候群,因為童年時期的與重要他人的不良之情感與連結經驗,因此在認知、情緒、靈性、生理及關係層面發展停滯(沒有辦法學習到如何好好地處理自己的情緒、需求),缺乏對自己的良好連結,進而無法使用健康及良好的方式對待他人。這是一種依附關係的問題(依附疾患)。
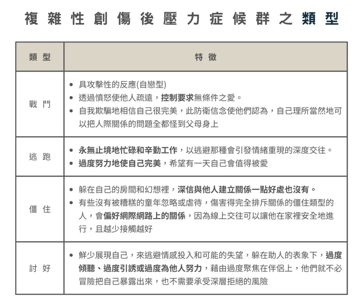
複雜性創傷後壓力症候群之類型
我們在面對威脅與壓力時,會有正常的戰鬥或逃跑(Fight-or-Flight Response)的行為反應,例如:在野外看到黑熊時,腎上腺素上升可能會跟他戰鬥、或逃跑、或裝死(大誤)?!這是基本的生存之道。
但複雜性創傷後壓力症候群或童年創傷者,因為長期面對威脅與壓力而出現不健康的4F反應,此4F為:戰鬥fight、逃跑flight、僵住freeze及討好fawn。
此4F行為反應並非都是不好、不健康的,良好的狀態是在這4F類型之間流動,而不健康的狀態則是過度的使用某一、二個類別,或固著在負面光譜的一端(如下圖)。

依據不同的反應模式在依附關係上,可分成以下四種類型(也有混合型,例如戰鬥-討好、討好-戰鬥型等,但本文就不介紹混合型)(如下圖):

或許,可以試著想想看自己或者曾經遇過的人,經常處在一種「憤世嫉俗」?總是想要控制別人?或總是不斷地過度努力?工作狂?很怕傷害別人而不敢表現自己的想法?覺得他人無法信任等?
這些或許都是源自童年的傷,讓這個人難以相處、孤僻、過度討好等。
也讓我想到這幾年有些書提到「過度努力」,這都是過去童年的傷讓我們在關係中,很努力的不犯錯、去討好他人。
幸好,若你有複雜性創傷後壓力症候群,抑或是曾經有過童年創傷經驗,這是可以復原的,如同書中提到的:
CPTSD是學習而來的反應,來自於重要發展任務的失敗。這表示,他是後天造成的,而非先天的
另外,我也很喜歡留佩萱博士在推薦序的一句話:
「創傷不是你的錯,但復原是自己的責任」
雖然我們誰也都不能選擇自己出生的家庭,遇到哪些家人也都不是我們能選擇的,因此那些創傷不是自己的錯,但我們有責任可以幫助自己復原,因為復原是有機會的。
但,要如何復原?
複雜性創傷後壓力症候群之復原方法
書中有一句話:「有效復原」就是你與生俱來從無意識中開展出來的自然潛能,因為童年創傷而沒有意識到的天生潛能。
因此,我們都有復原的能力,只是我們需要方法,在這本書裡很清楚且具體的介紹復原方法,而這復原之路可能會需要很長的時間,也是一輩子的事。
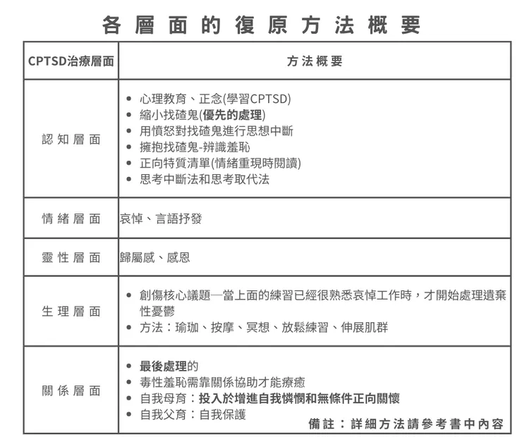
這本書介紹的復原方法包含認知層面、情緒層面、靈性層面、生理層面及關係層面(關係層面是最後一步)。
首先,要了解自己怎麼了是很重要的第一步(如同過去看過的許多書籍都強調「理解」、「覺察」是非常重要的,如《壞情緒,變好事的5堂正向心理課》)。
因此,書中非常強調心理教育(認知層面),也就是了解什麼是複雜性創傷後壓力症候群、有哪些分類、自己是屬於哪一類、情緒重現如何影響自己、找碴鬼怎麼運作是非常重要的第一步。
再來,需要最優先處理的就是縮小找碴鬼(認知層面)(我覺得這也蠻像認知治療的核心信念),此為本書最大的重點及核心。
內在找碴鬼的源起:試圖贏得父母認同→無法贏得父母欣然接納→越來越有敵意且刻薄,敗壞成狠毒的內在聲音→越來越自我仇恨、自我厭惡、自我遺棄。
我覺得這個內在找碴鬼就像是在拉扯你的魔鬼,當你嘗試想前進或做些努力時,他會不斷地把你自己拉進自我仇恨的漩渦裡,例如:你嘗試做瑜珈,內在找碴鬼卻告訴自己「你做的有多爛」、「永遠無法變好」,阻止自己進步或變好。

因此,要時時刻刻辨識及學習處理自己的找碴鬼,這樣其他層面的練習才能真正的獲益,進而自己的生活與他人的關係才能逐漸改善。
各層面的復原方法,簡單整理如下,有興趣的人真的很推薦閱讀這本書。

複雜性創傷後壓力症候群之結論
拉哩拉雜的寫了好多,如果真的要說重點,那就是這本書真的很推薦閱讀,並且需要慢慢地、反覆地看,甚至應用在生活裡。
如果自己生長在無法被好好對待的家庭(如:家暴、忽略...等),導致有憂鬱、焦慮、人際關係不好等,更是可以透過閱讀這本書幫助自己復原,並且要相信,這些傷透過足夠的練習覺察及調整是能夠被療癒的,是可以復原的。
另外,我覺得就算沒有複雜性創傷後壓力症候群、沒有嚴重的童年不良經驗,但你覺得跟家人關係好像不是很好或覺得沒有被父母公平對待等,容易自我懷疑、想要討好別人等,想要修復跟自己的關係與家人或他人的關係,或許可以嘗試閱讀這本書,練習找出及對抗自己的內在找碴鬼。
或許每個人的內在可能有各種不同大大小小的傷,只要願意嘗試傾聽內在的聲音,並且練習一些調整情緒的技巧,相信我們都能夠成為「夠好」的人(不用完美,我們只要夠好就好)。
參考資料:
註1:ACE研究與測驗. (n.d.). 兒福聯盟-兒童創傷療癒中心 創傷知情照護資源中心. https://trauma-informedcare.children.org.tw/ti_distance/ace_test
註2:留佩萱. (2016, January 4). ACE研究: 受了傷的童年告訴我們什麼?. About Counseling. https://counselingliu.com/2016/01/04/ace%E7%A0%94%E7%A9%B6-%E5%8F%97%E4%BA%86%E5%82%B7%E7%9A%84%E7%AB%A5%E5%B9%B4%E5%91%8A%E8%A8%B4%E6%88%91%E5%80%91%E4%BB%80%E9%BA%BC%EF%BC%9F/
註3:C-PTSD and ACEs. (n.d.). ARROW PASSAGE RECOVERY. https://www.arrowpassage.com/c-ptsd-and-aces/
註4:Complex PTSD Symptoms and Diagnosis. (n.d.). BrightQuest TREATMENT CENTER. https://www.brightquest.com/post-traumatic-stress-disorder/complex-ptsd-symptoms-diagnosis/
其他參考資源:
普斯諦蛻變坊此網站談論蠻多關於複雜性創傷後壓力症候群的資料,有興趣的人可參考。






















