在2024年巴黎奧運的熱潮中,全世界的目光再次聚焦於那些站在巔峰的運動健將身上。奧運會場上,那些揮汗如雨、拼搏不懈的運動員們不僅帶給我們視覺上的震撼,更是激勵了無數人心中的鬥志。這場全球性的體育盛事,不僅展示了人類的運動極限,也讓我們看到在那亮麗舞台背後,每位選手為之付出的努力與犧牲。
台灣在本屆奧運中,也有許多令人驕傲的傑出選手參賽。曾在東京奧運奪得羽毛球男子雙打金牌的麟洋配──王齊麟與李洋。從「社子大爛雙」變成「台灣羽球第一面奧運金牌」,再變成「奧運羽球第一面衛冕金牌」,從默默無名到站上奧運最高頒獎台,背後經歷了無數次的失敗與調整,這份堅持讓他們在奧運場上大放異彩,成為台灣羽壇的驕傲。
拳擊一直被視為一項男子主導的運動,社會對於女性參與拳擊的看法總是充滿偏見與質疑。然而林郁婷儘管面對這樣的刻板印象,也從未動搖對拳擊的熱愛,反而在性別風暴之中,以更加堅定的信念與毅力來面對每一次的訓練和比賽。
除了麟洋配、林郁婷,還有許多國際知名的運動選手同樣讓人敬佩。例如,來自美國的體操女皇西蒙·拜爾斯,她不僅在技術上不斷突破,更在奧運期間勇敢面對心理健康的問題,選擇暫停比賽,這一舉動讓她成為全球媒體關注的焦點,也引發了人們對運動員心理健康的重視。
這些選手們的故事,無疑都是高中生寫作文時的好題材。
三年前的東京奧運期間,我趁機進行過一個課程:「人物罐頭素材蒐集」,就十分有趣。當時,我鼓勵學生在瘋奧運的暑期輔導期間,蒐集奧運選手及其他傑出人物的故事,並將這些故事整理成為寫作素材庫,這樣不僅能豐富寫作內容,也能讓學生在未來的作文中靈活運用這些素材,展現出更深入的見解與分析。課程內容如下:
▋作業設定:人物素材罐頭
我們常苦於平常有許多喜歡的偶像人物,但是當寫作時,卻腦筋一片空白,想不起任何人的完整事蹟。因此,我們在平日裡就能夠刻意將這些素材準備好,那麼在考場當中就能夠順利地發揮了。
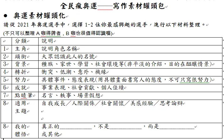
於是,我使用了「河道式作文」中的「八類項目表」幫助學生進行素材整理。這是一個以「人」為主的整理方向,找出與人物相關的事件、言行等,形成簡要的人物小檔案。例如:主角名稱、職稱、成就、背景、努力過程、轉折點、成就和經典言行。這些可以成為一個個的「人物素材罐頭」。
「人物素材罐頭」是一種策略性取材與整理素材的方法。類似於食材的預先準備,將平時累積的素材整理成可隨時取用的「罐頭」,以便在考場上能迅速調用。能幫助寫作者在應試作文中能夠快速且有效地運用事先準備好的素材來支持文章的主題。素材罐頭這些素材並非即興創作,而是經過仔細整理和轉化後,能夠靈活應用於不同題目的取材元素。設計的學習單表格如下:

▋寫作成果:學生作品參考
在三年前的東京奧運,全民瘋奧運的期間,我便請學生趁機將喜歡的奧運人物整理一次,完成後可以就可以產出屬於自己的寫作資料資料庫。以下是幾個同學們的作品。

鞍馬王子李智凱
不僅只有得牌者值得紀錄,即便是失敗者,也有為人津津樂道的故事。

奧運游泳史上最慢紀錄保持人:姆薩巴尼
▋活動設計:寫作連連看
寫作完畢後,可以怎麼應用呢?
1.交換分享
每位同學準備一份奧運選手的素材罐頭,並與同學交換。讓同學之間彼此分享與共學,簡省更多的素材蒐集時間。
2.連連看遊戲
將作文題目和素材罐頭一字排開,讓學生思考並討論每個素材可以連結到哪些題目上,並說出可連結的面向及原因。隨意抽幾個高中生寫過的題目舉例如下:
失去、探索、如果當時、逆境、專家、自勝者強、人間愉快、遠方、圓一個夢、獨享、審己以度人、舉重若輕、關於經驗的N種思考、在人際互動中找到自己、走自己的路、花開花謝、溫暖的心、與謠言的距離、我的未行之路、我曾錯過、醞釀、高牆、超越巔峰、我看霸凌現象的發生……
除了這些,國中生也可以拿會考題目來試著連連看喔!
3.小組討論
小組討論每個選手的故事如何啟發不同的題目書寫,並分享他們的想法。連結越多,且言之成理,那當然是最好的素材囉!也越能夠保證自己在這類型的題目上已經準備好了!
4.創作實踐
如果行有餘力,可以讓學生選擇其中一個題目,結合他人分享的素材,實際進行寫作練習。
由於素材罐頭包與題目連結的部分。我自己在班級上還尚未進行過,於是請AI先初步幫我試寫並連連看,以下是AI給出的簡單成果模型。當然還有許多值得改進的地方,例如缺乏真實細節等等。但大家也可以試試自己連結及選題喔!
1. 戴資穎(羽毛球選手)
素材罐頭:
- 背景:從小接觸羽毛球,展現驚人的天賦。
- 成就:多次獲得世界冠軍,並於2024年奧運中表現傑出。
- 轉折點:曾因傷病影響表現,但不屈不撓地重回巔峰。
- 經典言行:「沒有哪一場比賽是輕鬆的,每次上場都全力以赴。」
可連結的作文題目:
- 失去:描述因傷病失去的時間與機會。
- 超越巔峰:重回世界排名第一的過程。
- 圓一個夢:追求奧運金牌的夢想。
- 逆境:面對傷病與低潮的挑戰。
- 我曾錯過:錯失某次比賽後的反思。
2. 林昀儒(桌球選手)
素材罐頭:
- 背景:天資聰穎,年少成名。
- 成就:在2024年奧運中取得佳績,成為台灣桌球的代表人物。
- 轉折點:曾經在大賽中失利,卻從中汲取教訓。
- 經典言行:「每一次失敗,都是為了下一次成功的鋪路。」
可連結的作文題目:
- 如果當時:假如當初放棄,是否還能走到今天。
- 專家:如何成為桌球領域的專家。
- 在人際互動中找到自己:透過與隊友及對手的互動成長。
- 走自己的路:堅持不懈地在桌球道路上前行。
- 高牆:突破比賽中的瓶頸。
3. 郭婞淳(舉重選手)
素材罐頭:
- 背景:來自運動世家,訓練刻苦。
- 成就:在2024年奧運中再度奪金。
- 轉折點:曾面臨體重管理的挑戰,最終成功克服。
- 經典言行:「舉重不只是體力的比拼,更是心靈的考驗。」
可連結的作文題目:
- 舉重若輕:在賽場上表現得遊刃有餘。
- 自勝者強:超越自己的紀錄。
- 溫暖的心:在困難時期得到家人的支持。
- 遠方:奧運之路的遙遠與艱辛。
- 關於經驗的N種思考:從每次比賽中獲得不同的經驗。
▋結語
在以往的作文課堂上,我們常常為了找尋合適的寫作素材而苦惱,總是重複使用像陳樹菊與賈伯斯這樣的經典人物故事,雖然這些故事已經成為寫作中的經典,但隨著時間的推移,它們的衝擊力與新鮮感也在減弱。因此,我們需要更多新鮮且有啟發性的故事,來豐富我們的寫作素材。
現在,正是借助奧運熱潮,積極蒐集新故事的絕佳時機。這次奧運不僅展示了運動員超越自我的故事,還包括性別爭議等值得探討的社會議題,這些都可以成為引發思考的作文題材。像拜爾斯的心理健康問題,南非田徑選手卡斯特·塞門亞的性別爭議,這些都值得我們去挖掘與書寫。
這些「人物罐頭」不僅限於運動員,我們還可以延伸到各個領域的傑出人物,包括科學家、藝術家、社會運動者等。希望透過這樣的方式,學生能在多元的故事中找到共鳴,並從中獲得啟發,進而提升他們的寫作能力與思考深度。
總而言之,巴黎奧運不僅是一場體育的盛宴,更是一個故事的寶庫。我們應該鼓勵學生趁此機會,去發掘、學習這些精采的故事,並在寫作中善加運用。
寫作不再是一成不變的例行公事,讓我們一起用這些故事的紀錄,將奧運期間的熱情,也一同帶到寫作當中吧。
▋延伸閱讀資料
- 本文主要來自於貍想教育《河道式作文》中〈取材〉單元的應用,推薦直接購買閱讀全文。
- 人物素材罐頭的概念,也運用在高三自傳書寫,可延伸閱讀岱華〈三個小工具當輔助,輕鬆書寫自傳〉一文,有詳細說明。
⚡如果你喜歡我的文章,歡迎按讚追蹤我的粉專《教學狂想實驗》,就可以看到我的最新文章,並交流討論更多教與學的想法喔!





























