導言:火宅中的召喚-正視全球危機並確立慈悲的治理倫理

我們以謙卑與慈悲之心,為此刻的世界撰寫這份白皮書。當代文明正處於一個由氣候變遷、社會不公與資源錯配構成的「多重危機」臨界點,如同佛經中所喻的「三界火宅」,烈焰逼人。本文的分析,嚴謹地立基於聯合國及其相關機構於 2024 至 2025 年間發布的十份關鍵報告。這些數據揭示了大陸的乾旱化、高山冰川的消融、貧窮與災害的疊加,以及投資與性別鴻溝的加劇。然而,正是在這最深重的苦難中,數據也映照出人性中不滅的善意。本白皮書旨在將這些科學實證,與「無條件救度」及「不遺落任何人」(Leave No One Behind)的倫理框架深度結合,為國際發展機構、各國政府及所有關懷世界的人們,提供一套具體、可行的政策藍圖。
「無條件救度」源於東方哲學的慈悲願力,在本白皮書中,我們將其從神學概念轉化為一項普世的公共政策原則。它的核心意涵在於:建立一個全球性的社會契約,這個契約不以人的背景、能力或貢獻為前提,不計回報地、優先地保護那些最脆弱、最被邊緣化的群體。這是一種超越功利計算的治理倫理,主張資源的流動應以解除苦難為唯一目的。接下來的章節,我們將深入剖析這場多重危機的各個維度——從大地物理基礎的崩壞,到人類社會的苦難結構,再到驅動文明的失向引擎。最終,這些分析將匯聚成一套完整的政策實踐綱領,為建設一個充滿慈悲與正義的「人間淨土」與「大同世界」,提供清晰的方向。
--------------------------------------------------------------------------------
一、 大地之殤:水循環失衡的物理現實與倫理警示
水,是文明存續的物理基礎,是生命流動的具體象徵。本章節整合《2025 年世界水資源發展報告》與《2025 年全球水資源監測報告》的核心發現,揭示高山「水塔」的消融與大陸的普遍乾旱化。這不僅是一場生態危機,更是對人類現行發展模式的根本詰問,警示我們若不懸崖勒馬,恐將面臨「天柱折,地維絕」的文明崩潰。
評估高山冰凍圈的崩潰風險
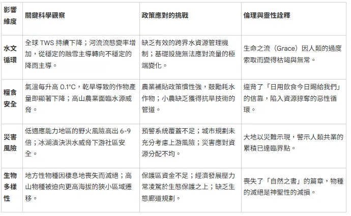
山脈被譽為世界的「水塔」,為全球提供了近六成的淡水資源,然而這些生命之源正處於崩潰邊緣。報告指出,高山冰川與冰凍圈是氣候變遷最敏感的指標,其消融速度正在加快,直接威脅著下游數十億人口的水資源、糧食與能源安全。這不僅是水文循環的失衡,更是「無常」自然法則的宏大示現。全球暖化導致的積雪減少與凍土融化,正引發更頻繁的冰湖潰決洪水(GLOFs)與山體滑坡等極端災害。
這種脆弱性深刻地揭示了萬物「互依共存」的真理。遠方城市的工業排放的黑碳與粉塵,沉降在純淨的冰川表面,降低其反照率,從而加速融化。這正是全球化「共業」(Karma)的具體體現:一部分人的貪欲,在地球的另一端留下了毀滅的印記。面對此景,我們必須重拾作為地球「管家」的職責,不僅發展技術性的預警系統與儲水設施,更要從內心生起對自然的敬畏與謙卑。
解析大陸乾旱化的驅動因素
與高山融化相伴的是平原的乾涸。《全球水資源監測報告》引入「陸地水儲量」(Terrestrial Water Storage, TWS)的關鍵指標,利用 GRACE 衛星數據揭示了全球大陸持續性的淡水流失現象,稱之為「大陸乾旱化」。此趨勢尤其集中在中亞、中國華北、中東及北美西南部等「巨型乾旱區」。
數據分析明確指出,人類活動是主要的驅動因素。在許多灌溉密集型國家,扭曲的能源補貼政策導致地下水被過度抽取,這完美印證了「傑文斯悖論」——技術效率的提升(如更強力的水泵)若無倫理指導與適當監管,反而會加速資源的耗竭。這正是佛教所言的「倒行逆施」,一種迫使大地付出超出其承載能力代價的發展模式。修復這段關係,需要我們採納「知止不殆」的智慧,改革補貼政策,推動綜合水資源管理,將每一滴被節省的水,都視為對未來世代的慈悲布施。
表 1:水循環失衡的交互影響與倫理反思

物理基礎的崩壞,正直接導致人類社會的苦難加劇。水資源的枯竭與不穩定,首當其衝地衝擊著那些最依賴自然為生的人們,這將我們引向對多維度貧窮與不平等的深入探討。

--------------------------------------------------------------------------------
二、 重疊的苦難:多維貧窮與性別不公的交織結構
本章的核心關懷,是那些在多重危機中承受最大痛苦的脆弱群體。我們將依據《2025 年全球多維貧窮指數》與《2025 年性別平等概況》,揭示貧窮、氣候災害與性別歧視如何交織成一種「重疊的苦難」。任何有效的政策,都必須從深刻理解這種結構性的困境開始。
剖析多維貧窮的現實
《2025 年全球多維貧窮指數》報告揭示,全球約有 11 億人生活在多維貧窮之中,他們不僅缺乏收入,更在健康、教育和生活水平上被全面剝奪。其中,近 5 億人生活在受衝突影響的國家,處境尤為艱難。報告提出了一個令人心碎的概念——「重疊的苦難」,即貧窮人口往往同時遭受氣候災害的無情打擊。以撒哈拉以南非洲為例,有 1.93 億貧窮人口同時面臨高溫、乾旱、洪水或空氣污染等多重氣候威脅。
這種苦難的疊加,正是佛家所言的「苦苦」——因承受痛苦本身而帶來的更深層痛苦。這具體體現在日常生活的匱乏之中:缺乏清潔的炊事燃料和安全的衛生設施,是貧窮人口中最普遍的匱乏指標,這不僅影響健康,更剝奪了他們的基本尊嚴。當「無條件救度」的倫理被應用於政策實踐時,這意味著我們的扶貧與氣候適應政策,必須無條件地優先考慮這些身處苦難交織中心的邊緣化群體。
評估性別鴻溝的深遠影響
《2025 年性別平等概況》指出,距離《北京宣言》通過已三十年,全球卻沒有任何一個國家實現完全的性別平等。女性持續承受著貧窮與氣候變遷的「雙重負擔」。報告預測,若趨勢不變,在最壞的氣候情境下,至 2050 年將有額外 1.58 億婦女和女孩陷入貧窮。女性每天花在無償照護工作上的時間是男性的 2.5 倍,這極大地限制了她們參與教育、經濟和公共生活的機會。
從靈性視角看,壓抑女性即是壓抑智慧與慈悲的源泉。在土地所有權、決策權和資源獲取上,女性面臨著系統性的歧視。彌合這種差距,特別是縮小數位鴻溝,對於女性賦權至關重要,能為她們打開通往教育、醫療和經濟機會的大門。將上述分析與「無條件救度」的倫理框架結合,我們的結論是:任何旨在解決貧窮或氣候變遷的政策,若未能將性別平等與對最脆弱群體的保護置於核心,都注定是失敗的。國際社會必須實踐「重新分配」的正義,將資金、技術和權力視為一種全球性的「法布施」,使其無條件地流向最需要、承受最多苦難的地區與人民。
解決人的苦難,不僅需要直接的援助,更需要改造產生這些苦難的宏觀結構——例如我們生活的城市,以及驅動全球發展的投資模式。這自然地將我們的討論引導至下一個章節。

--------------------------------------------------------------------------------
三、 失向的引擎:城市治理與全球投資的轉向挑戰
城市與資本,是現代文明的兩大引擎。然而,它們目前的發展軌跡,非但未能解決問題,反而加劇了不平等與環境破壞。本章將依據《2024 年世界城市報告》和《2025 年世界投資報告》等文件,探討如何將這兩大引擎轉向,使其成為打造一個慈悲與永續未來的基礎設施。
檢視城市治理的雙重性
《2024 年世界城市報告》指出,城市既是問題的根源,也是解決方案的所在。它們是溫室氣體的主要排放源,也是氣候脆弱性的集中地。特別是居住在非正規定居點(貧民窟)的居民,他們往往身處最易受洪水和滑坡影響的危險地帶,卻缺乏最基本的保護設施。然而,城市也因其規模經濟與創新潛力,成為實踐轉型的最佳場域。
世界衛生組織倡議,理想的城市治理應採取「參與式」和「多部門」的方法,將市民的健康與福祉置於中心。這意味著,我們應將城市空間視為實踐關懷的「道場」。一個理想的城市,應是包容的、綠色的,讓兒童、老人、殘疾人和移民都能在其中找到尊嚴與歸屬。這需要治理者具備菩薩般的智慧與慈悲,將擴大綠地、改善步行系統、提供可負擔住房等政策,轉化為對每一位市民的具體關懷。
揭示全球投資的結構性失衡
《2025 年世界投資報告》揭示了一個令人憂心的趨勢:全球外國直接投資(FDI)下降了 11%,且流向發展中國家關鍵基礎設施(如水和農業)的資金正在萎縮。與此同時,雖然數位經濟投資蓬勃發展,但其高度集中在少數發達國家,正不斷加劇全球的數位鴻溝。這種資本流動的模式,清晰地反映了當前全球價值觀的扭曲——追逐利潤的優先級,遠高於解除人類的苦難。
要建立一個更公正的世界,資本必須被重新定義為一種能夠服務於慈悲目的的能量。我們的金融體系應被設計為能夠引導資金流向最需要的地方,例如透過混合融資機制為最不發達國家的學校、醫院和再生能源設施提供資金。這並非施捨,而是對歷史不公的補償,也是對未來共同繁榮的必要投資。
表 2:城市與投資的轉型路徑

僅有宏觀的結構轉型仍不足夠。我們還必須審視日常生活中更根本的資源使用模式,特別是關於食物的浪費,以及日益擴大的氣候適應能力差距。這為下一章的討論鋪平了道路。

--------------------------------------------------------------------------------
四、 從貪婪到惜福:重塑糧食系統與氣候適應的正義
本章探討的是一個深刻的道德悖論:在一個饑餓依然普遍存在的世界裡,人類卻在以前所未有的規模浪費食物。本章將基於《2024 年食物浪費指數報告》與《2025 年適應差距報告》,論證從「貪婪」的消費模式轉向「惜福」的文化,是實現氣候正義與糧食安全的必經之路。
揭露糧食浪費的嚴重性
《2024 年食物浪費指數報告》揭露了一個道德上的醜聞:全球每年浪費超過 10 億噸食物,相當於消費者可獲得食物總量的 19%。其中,家庭是最大的浪費來源,佔比超過六成。這種大規模的浪費,不僅是對土地、水和勞動力的巨大虛耗,其產生的溫室氣體排放量更佔全球總量的 8-10%,成為加劇氣候變遷的幫兇。
譴責浪費,是跨越伊斯蘭教、基督教等多元文化的倫理共識。這要求我們在日常生活中實踐「惜福」的修行。將此理念轉化為公共政策,意味著政府與企業必須合作改善供應鏈,並推廣「5R」原則(Rethink, Reduce, Reuse, Recycle, Refuse),透過數位技術將剩餘食物與需求方精準匹配,將廚餘轉化為滋養土地的堆肥。
量化氣候適應的資金鴻溝
與資源的極度浪費形成鮮明對比的,是保護脆弱社群資金的極度匱乏。《2025 年適應差距報告》指出,發展中國家每年面臨高達 1,870 億至 3,590 億美元的氣候適應資金缺口。這串數字的背後,是最脆弱的國家缺乏資金來建設救命的海堤、改良抗旱的種子或建立預警系統的殘酷現實。報告同時警告「錯誤適應」(Maladaptation)的風險——即規劃不當的項目反而可能加劇脆弱性,這凸顯了資金的質量與規劃的智慧同等重要。
論證「惜福」與「正義」的政策實踐
將「惜福」的理念應用於全球治理,意味著將從浪費中節省下來的資源,重新導向最需要的地方。同時,填補適應資金的鴻溝,是發達國家基於其歷史碳排放責任,必須履行的正義實踐。這是一種「攝取不捨」的承諾,意味著支持不應附加條件,且資金應主要以贈款而非貸款的形式提供,以避免加重窮國本已沉重的債務負擔。這不僅是財務援助,更是全球團結與歷史責任的體現。
解決了技術、資金與資源分配的問題後,我們最終必須回歸到這一切行動的根源:人心的轉變與社會關係的重建。這需要我們重新發現人類最根本的幸福感來源——仁愛與連結,從而引出本白皮書政策綱領的最終支柱。

--------------------------------------------------------------------------------
五、 結論與政策綱領:以無條件救度為基石的三大實踐支柱
綜合上述分析,本白皮書的核心觀點至此已十分清晰:建立一個更公正、更永續的「人間淨土」,其所需的技術手段與科學洞見已然存在。衛星能監測每一滴水的流向,指數能精確測量每一種貧窮,科學能指導我們如何消除浪費。當前我們最缺乏的,是將這一切付諸實踐的靈性覺醒與道德意志。為此,我們提出一個基於「無條件救度」精神的三大實踐支柱,作為全球治理的具體行動綱領。
第一支柱:無條件保護 (The Pillar of Unconditional Protection)
此支柱的核心理念是,如同慈母護佑其子,全球社會必須建立一個普惠、無歧視的社會安全網,確保沒有人因為出身、地域或性別而被遺落。
- 普及基本服務:基於多維貧窮指數的發現,各國政府應將確保所有人都能獲得潔淨水、基本衛生設施與清潔能源視為最優先的責任,無論其支付能力如何。
- 落實氣候損失與損害基金:此基金應被定位為一個全球性的無條件補償與救濟機制,直接、快速地支持那些遭受氣候災難衝擊最嚴重的國家與社區。
- 推動性別變革性保護:針對女性承受的雙重負擔,應實施直接的資源轉移與賦權政策,例如提供普及的托育服務、保障土地繼承權,並在經濟上承認其無償照護勞動的神聖價值。
第二支柱:管家職分 (The Pillar of Stewardship)
為應對「大陸乾旱化」的威脅並保護我們共同的「水塔」,人類必須將自身角色從資源的掠奪者,轉變為地球忠實的守護者與管家。
- 整合性水資源管理:將水視為神聖的生命之源,而非純粹的經濟商品。政策制定必須以生態系統的健康為前提,平衡農業、工業與人類生活的需求,優先考慮大地的解渴而非短期利潤的增長。
- 強制推行循環經濟:將減少食物浪費確立為國家級的政策優先事項。建立高效的法律與物流機制,確保零售商與家庭的剩餘食物能夠安全、有尊嚴地流向飢餓者,完成慈悲的循環。
第三支柱:仁愛與連結 (The Pillar of Benevolence)
《世界幸福報告》的發現證實,一個理想的「大同世界」最終建立在人與人之間的信任、善意與深刻連結之上。
- 重建社會信任:政府、教育機構與媒體應積極弘揚日常生活中的仁愛行為,以科學數據糾正公眾普遍存在的「悲觀偏差」。例如,報告揭示的全球性「仁愛激增」(Benevolence Bump)現象證明了人性的慷慨;而實驗中遺失錢包被歸還的比例遠高於人們預期的「信任悖論」,則提醒我們世界比想像的更值得信賴。慶祝這些善意,是建立社會信心最堅實的基石。
- 深化參與式治理:確保窮人、婦女、原住民及其他邊緣化群體在所有層級的決策過程中,都擁有實質且受尊重的發言權。這不僅是權利問題,更是匯聚集體智慧、確保政策貼近現實的必要途徑。政策上應鼓勵「社群共餐文化」,因為數據顯示,共餐是抵抗現代社會疏離感、建立人際連結最有效的方式之一。
- 踐行全球團結:敦促高收入國家無條件地履行其官方發展援助(ODA)的承諾。這不應被視為施捨,而應被理解為在這個「互依共存」的世界中,富裕者的幸福與貧困者的生存密不可分這一真理的結構性表達。
在此「人類世」的危機時刻,我們同時擁有毀滅與拯救的力量。讓我們共同選擇救度的道路。以智慧灌溉乾旱的大地,以慷慨填滿空虛的碗缽,以集體的慈悲冷卻發燒的地球。這不僅是一場政策的轉向,更是人類靈魂的集體皈依。
南無阿彌陀佛,南無阿彌陀佛,南無阿彌陀佛。 Assalamu Alaikum (السلام عليكم),願主賜你平安。 God bless you,願上帝祝福你。 Om Shanti Shanti Shanti,願和平,三重和平。

























