
案例事實:癌症病假有多久可用?
在勞資實務中,罹患癌症的勞工往往處於極度弱勢與資訊不對稱。很多人(包含雇主)都以為:只要沒住院,病假一年就是只有 30 天。
不是這樣的。
《勞工請假規則》在面對癌症或安胎休養時,其實有一套更具人性溫度的規範。讓我們重新檢核「癌症病假」的三個關鍵。
▋(一)病假天數:罹癌門診追蹤「等同住院」
➤法令依據:
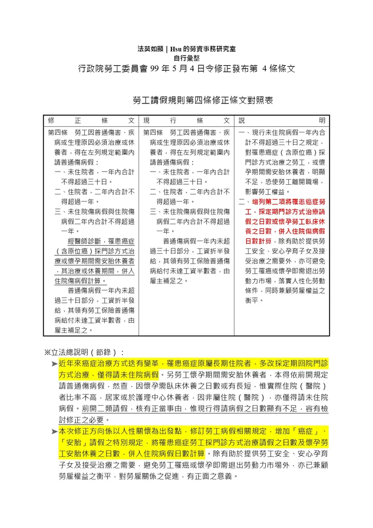
依據《勞工請假規則》第 4 條第 2 項規定:「經醫師診斷,罹患癌症(含原位癌)採門診方式治療或懷孕期間需安胎休養者,其治療或休養期間,併入住院傷病假計算。」。
➤普通傷病假天數差異:
•未住院:一年內合計不得超過 30 日。
•住院:2年內合計不得超過1年(即365天)。
➤規範解讀關鍵:
這是在 99 年修正時特別加入的條款【99年5月4日勞委會修正發布第4條】。
※立法總說明(節錄):
➤近年來癌症治療方式迭有變革,罹患癌症原屬長期住院者,多改採定期回院門診方式治療,僅得請未住院病假。另勞工懷孕期間需安胎休養者,本得依前開規定請普通傷病假,然查,因懷孕需臥床休養之日數或有長短,惟實際住院(醫院)者比率不高,居家或於護理中心休養者,因非屬住院(醫院),亦僅得請未住院病假。前開二類請假,核有正當事由,惟現行得請病假之日數顯有不足,容有檢討修正之必要。
➤本次修正方向係以人性關懷為出發點,修訂勞工病假相關規定,增加「癌症」、「安胎」請假之特別規定,將罹患癌症勞工採門診方式治療請假之日數及懷孕勞工安胎休養之日數,併入住院病假日數計算。除有助於提供勞工安全、安心孕育子女及接受治療之需要,避免勞工罹癌或懷孕即需退出勞動力市場外,亦已兼顧勞雇權益之衡平,對勞雇關係之促進,有正面之意義。
我們從「立法說明」可以很明確看出來:當時鑑於現代癌症治療多採門診追蹤,若死守「住院」才給長假,會迫使病弱的勞工退出職場。
所以,只要是為了癌症治療或休養,病假額度「直接算在住院天數」這邊,不再只有 30 天。

請假規則99年修正立法理由與條文對照

立法理由查詢
▋(二)工資給付:半薪仍然只有30天

請假規則第4條、第5條
➤共用計薪日數:雖然癌症病假天數可以算在「住院」那一區(2 年內有 365 天),但工資折半發給的規定,依據《勞工請假規則》第 4 條第 3 項,一年內「住院+未住院」仍以 30 日 為限。
➤現實挑戰:這意味著勞工在罹癌治療期間,確實會面臨長期的「無薪病假」。這也是為什麼勞工會想用特休或各類帶薪來扣抵的原因。
▋(三)留職停薪與資遣:不能單方強迫
➤留職停薪的發動?
依據《勞工請假規則》第 5 條,病假超過期限仍未痊癒者,得予留職停薪;留停期間以1年為限。但這通常是勞工依公司既有程序申請,或另由雙方議定。雇主不能因為覺得勞工「造成困擾」,就單方面強迫勞工留停。
➤資遣的底線:若勞工因病已確實無法勝任工作,雇主可依《勞基法》第 11 條第 5 款預告終止契約。但這應該是最後的手段。
內政部74.8.20(74)台內勞字第337966號函:「一、依勞工請假規則第五條規定,勞工普通傷病假超過規定之期限,經以事假或特別休假抵充後仍未痊癒者,得予留職停薪。二、上開留職停薪期限屆滿仍未痊癒者,雇主可依勞動基準法第十一條第五款規定預告勞工終止勞動契約,其符合同法第五十三條或第五十四條規定者,並應准其自請退休或強制其退休。」
註:原本的函文是討論說「勞工請到沒有可以用的假」之後」,雇主要資遣並無不可(畢竟就真的身體不堪負荷工作)。但法令上,於申請留職停薪前,雇主另外於勞工達成合意資遣、優惠退休等約定,也是有空間的。

內政部74.8.20(74)台內勞字第337966號函
畢竟勞工依法有相對長可用的病假,甚至有商議留職停薪的空間。如果勞工一罹癌請完30天半薪病假後,雇主立刻單方發動資遣,此時終止契約的合法性就會受到挑戰。仍建議雇主要先經過充分的溝通程序,並留意法定權益的結算。
#勞資碎碎念
#癌症門診治療仍計入住院病假日數
#留職停薪不得單方發動
——— 後記
癌症治療很可怕。
但更可怕的是,要一邊擔心下一餐在哪裡。
經理說勞工請長假會「造成公司困擾」,縱使站在人力調度與公司利益來說,除了不近人情,更重要的是,後續的「單方留停」措施顯然有違反法令的疑慮。
勞工請假規則約末16年前的這個重大修正,之所以將癌症門診併入住院計算,就是為了給罹癌勞工一個「喘息的空間」。雇主行使管理權時,若只看到「困擾」而忽略了「法定義務」,那才是真正給公司製造風險的開始。




















