NPO勸募策略與實務第一部曲是"建立信任",上一篇我們介紹國際組織平台,如何以責信及財務透明化為起點,並舉無國界醫生為案例進一步解析落實的路徑。本文延續建立信任這個主題,立基於起點,探討非營利組織如何開展影響力溝通,以持續維護、增進利害關係人對組織的信任。
近年來社會影響力成為顯學,相關的理論、方法與工具推陳出新,如雨後春筍般一一被提出來、應用與推廣。不過本土NPO能夠系統化相關知識並實際應用的組織似乎不多。社會影響力是回答「我們希望為服務對象與社會創造哪些核心改變?」這個問題。而影響力溝通則是將所創造的核心改變以具體、清晰及可理解的方式溝通與利害關係人,以爭取其持續的信賴與支持。
關於影響力溝通策略的重點可以歸納為建立信任、深化夥伴關係、發揮董事會影響力以及數據驅動的精準溝通四大面向。在資訊爆炸的時代,組織必須主動建立信任,而非假設大眾會給予信任。上一篇我們側重財務量化與指標工具,然而量化與質化應並重,溝通時不能只有冰冷的數字,應結合個案故事,將捐款的影響力「具象化」,讓支持者感受到自己如何真實改變了他人的生命。故,本文重點將放在「建構社會影響力取向的溝通模式」,亦即,出具影響力報告書的具體主張與步驟,讀者可視為作者努力將之系統化的嘗試。
核心策略方向:從「為何評估」到「如何呈現」
在投入具體評估工作前,建立正確的策略心態至關重要。社會影響力報告不僅是為了滿足外部要求,更是組織自我檢視、策略優化及內部溝通的關鍵過程。
1.確立評估目的與價值主張:
對內溝通與策略發展:社會影響力報告的製作過程,能凝聚團隊共識,重新檢視方案成效,並促進策略性思考。當我們發現某些方案成效不如預期,便能及時調整策略。
對外溝通與責信:一份好的報告能向捐款人、政府、合作夥伴等利害關係人,清晰傳達組織的價值與貢獻,提升組織的透明度與社會信任。誠實揭露成果,甚至是負面或不如預期的結果,反而更能展現組織的責信與學習成長的勇氣。
2.擁抱核心原則-利害關係人為中心:
利害關係人參與:幾乎所有的評估工具都強調利害關係人的參與是核心原則。我們需要辨識出誰是組織服務的核心對象(蛋黃區)、直接支持者(濃稠蛋白區)、間接影響者(清淡蛋白區)以及外部環境(蛋殼區)。從他們的需求與視角出發,才能定義出有意義的評估指標。
呈現真實價值,避免過度貨幣化:許多 NPO 的服務價值難以完全用金錢衡量,例如情感、尊嚴、文化傳承等。過度追求將所有影響力貨幣化,可能會忽略或扭曲非貨幣價值,甚至引發倫理爭議。因此,策略上應採取質量兼具的方式,先讓真實價值在其生活世界中呈現出來。
3.連結國際趨勢-對焦聯合國永續發展目標 (SDGs):
將組織使命與願景連結至聯合國永續發展目標 (SDGs),是與國際對話、建立公信力的重要方式。例如,影響力投資框架 IRIS+ 就強調其核心指標集與 SDGs 的對應關係。可以盤點組織的服務對應到 SDGs 的哪幾項目標,例如「健康與福祉 (SDG 3)」、「優質教育 (SDG 4)」或「減少不平等 (SDG 10)」等。
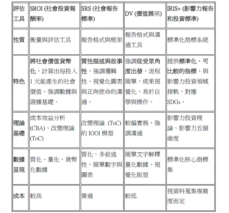
評估社會影響力的主要途徑與工具
本文提供的來源資料中介紹了多種國際上廣泛使用的評估工具,它們各有側重,組織可以依據需求、資源與目標受眾來選擇或組合使用。

為便於記憶,另以簡圖呈現:

具體可行的做法建議:五步驟打造您的社會影響力報告
無論選擇哪種工具,都可以參考以下結合各工具精髓的步驟,來系統性地建構本會社會影響力報告:
步驟一:確立範疇與利害關係人
這是所有評估的起點。做法:
1.定義報告範疇:明確報告要涵蓋的特定方案、時間區間(通常為一年)、地理範圍與關鍵議題。
2.辨識利害關係人:與團隊進行腦力激盪,盤點所有可能受您服務影響的群體,包括服務使用者、員工、志工、家人、政府、社區居民、供應商等。
3.繪製利害關係人地圖:利用利害關係人象限圖或蛋黃蛋白分層法,區分出核心、直接、間接的利害關係人,並思考本會對他們的影響,以及他們對本會的影響。這一步驟是重大性原則的體現。
步驟二:描繪改變路徑 (Theory of Change)
這一步驟的核心是建立一個清晰的邏輯框架,說明「投入」如何最終導致「影響力」。做法:
1.繪製 IOOI 影響力地圖:
這是一個強大的工具,用來描繪「投入(Input) → 產出(Output) → 成果(Outcome) → 影響力(Impact)」之間的因果鏈。
- 投入 (Input):投入的資源,如資金、員工與志工時數、專業知識等。
- 產出 (Output):執行的活動或提供的服務與產品,例如舉辦了幾場職訓課程、提供了多少份餐點。
- 成果 (Outcome):服務對象直接產生的改變。例如,服務對象因職訓而提升了工作技能、增加了自信心與收入。這是評估的關鍵。
- 影響力 (Impact):這些成果進一步對家庭、社區乃至社會產生的長期、廣泛的改變。例如,因個人收入增加,家庭照顧壓力減輕;因在地就業機會增加,社區經濟活絡。
2.善用「受益者旅程圖」:
從服務使用者的角度,描繪他們從接觸的服務到達成目標的全過程,這有助於深入了解他們的體驗與主觀感受,從而優化服務。
步驟三:蒐集資料與訂定指標
此步驟是將組織的「改變路徑」用數據和故事來證實。做法:
1.質化資料:
透過深度訪談、焦點團體、個案故事等方式,蒐集動人的真實故事。一個好的故事應具備張力,凸顯改變的力量。
2.量化資料與指標:
- 選擇現成指標:可參考 IRIS+ 的核心指標集 或 ASCOT成人社會照顧成果工具包等特定領域的成熟工具,這些指標經過標準化,易於理解與統計。
- 自訂指標:根據 IOOI 地圖,為每個「成果」訂定可觀察、可測量的指標。例如,
- 為「提升自信心」這個成果,可以設定「敢於主動與人交談的次數」等指標。
- 跨專業團隊服務-預計90%的家庭透過團評建議,及社工協助下,提升運用社區資源或改善居家環境的意願及能力。
- 降低工作場域風險,提供社工人員安全之工作環境。使社工安心就業,流動率維持20%以下。
- 貨幣化 (SROI):如果選擇 SROI,此階段需為「成果」找到財務代理指標 (Financial Proxy)。例如,「提升自信心」的價值,可以用市場上一門自信心訓練課程的費用來代理;或採用更嚴謹的福祉估價法 (Wellbeing Valuation Approach),透過大型全國性調查數據,將生活滿意度的提升換算成等值的金錢。
步驟四:確認影響力與分析
為了不誇大成果,需要剔除非本方案所造成的改變。這一步在 SROI 中尤其重要。做法:
扣除影響力因子:透過問卷或訪談,估算並扣除以下因素的影響:
- 無謂因子 (Deadweight):如果沒有本會的服務,改變仍會發生的比例。
- 歸因因子 (Attribution):將改變歸因於其他組織或個人貢獻的比例。
- 移轉因子 (Displacement):本會的服務只是將問題轉移到他處的比例。
- 衰減因子 (Drop-off):成果隨時間遞減的比例。
步驟五:設計報告與溝通
最後,將分析結果以清晰、有趣、具說服力的方式呈現給目標受眾。 做法:
1.視覺化設計:大量使用圖表、照片和圖像,抓住讀者注意力。善用長條圖做比較、圓餅圖呈現比例、折線圖表達趨勢。
以charity: water(水慈善) 為例,他們透過清楚標示水井位置及呈現當地居民生活改善的影片,將捐款的「影響力具象化」,有效拉近與捐款人的距離。

英格蘭老年家庭護理用戶的需求和結果

2.簡潔扼要:採用如DV 的「成效版型」或「八頁小書」的格式,只呈現重點資訊,讓報告一目了然。
3.整合呈現:結合嚴謹的邏輯、簡單的數據與動人的故事。例如,可以用圖表呈現「自信心提升」的問卷分數變化,旁邊搭配一個案主的真實故事,說明這個數字背後的意義。
4.定期更新:將社會影響力報告視為一個動態的學習工具,定期更新內容,並根據利害關係人的回饋持續改善。
為便於記憶,另以簡圖呈現:

總結
組織若具備將抽象價值與具體數據連結的專業能力。建議可以從以下幾點著手:
- 初期探索:可以先從成本較低、較易上手的 DV (價值展示) 或 SRS (社會報告標準) 開始,與團隊共同盤點利害關係人,並繪製出組織的 IOOI影響力地圖。這個過程本身就能帶來極大的組織學習價值。
- 深化評估:當希望向特定投資人或需要更嚴謹數據的補助單位溝通時,可以考慮導入 SROI (社會投資報酬率),為核心成果進行貨幣化分析,具體呈現「每投入 1 元,創造 X 元社會價值」的論述。
- 標準化與對標:為了與國際接軌,可以參考 IRIS+ 的指標系統,將成果指標與全球公認的標準進行對照,並連結至 SDGs,這將大幅提升報告的公信力與比較性。
最重要的是,社會影響力報告並非追求一個絕對精準的數字,而是一個持續溝通、學習與優化的管理過程。透過這套系統性的方法,組織不僅能向外界有力地證明組織的價值,更能引領組織在實踐使命的道路上,走得更穩健、更長遠。
讀者若對於SROI(社會投資報酬率)如何操作有興趣,可參考作者這篇:社會企業績效評估工具初探-瑪利MAMA手作麵包社會投資報酬


















