為何想閱讀《養腦,不養老》這本書?

曾經看過一部本土記錄長片「被遺忘的時光」,這部片是在台北萬華失智老人中心實境跟拍約2年,影片中記錄6位失智老人,真實呈現失智症患者的精神行為症狀例如妄想、激動、攻擊行為、焦慮、欣快感等棘手病況,這是你跟我都可能發生的故事。學習「維護腦健康」於所有步入老年階段的一般民眾,更是刻不容緩的保健課題,同時更是閱讀此書的積極動機。
本書作者曾文毅教授畢業於清華大學核工系及台大醫學院醫學系,後負笈美國麻省理工學院,專研磁振造影理論,再將所學的帶回台灣,提升台灣的研究水平,就職於台大醫院影像醫學科的教授兼醫師,專研腦部磁振造影。
三十年後,在他屆臨退休的時候,竟然又轉換跑道出來創業,於2017 成立上頂醫學影像公司,願景是「分析腦影像、透視腦健康」,鎖定服務目標就是失智症,期望透過所開發的產品能協助醫師早期、客觀、準確地評估患者失智的狀態,並且協助進入高齡階段的人士能透過這些產品管理自已的腦健康。
這本書主要是說什麼?
本書中分享了最先進的腦科學觀念,以及簡單易行的「777腦力健康法」,從飲食、運動、生活習慣全方位著手,能夠有效增進記憶,改善大腦老化狀態,進而擺脫失智威脅,迎接更輕盈自在的老後人生!
你知道台灣有多少人罹患失智症?照顧成本又是多少錢?你準備好了嗎?
失智症最大的危險因子,就是高龄。根據世界衛生組織(WHO)統計,2015年全球罹患失智症人口是五千萬人左右,台灣約二十五萬人,到了2030計,全球失智症人口預計上升到八千萬人,台灣將上升到四十萬人,成長約60%,以台灣而言,照護一位失智者的成本估算,每年約73萬元左右,對於整體社會來說,將會是一個極沉重的負擔。
失智者能治癒嗎?
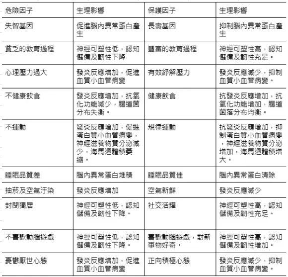
在醫學發達的今天,我們對於失智症仍無有效治癒方法。世界衛生組織以及八大工業國失智高峰會強調,增進腦健康的預防措施是防堵失智海嘯重要防線。運用預防醫學的概念,在一個人尚未失智前,評估罹患失智的危險因子及保護因子,以藥物治療、食療、運動或改變生活型態等方式,來降低危險因子、提高保護因子,避免罹患失智症,或減輕失智的嚴重程度。
腦健康是危險因子及保護因子拔河的結果
失智的腦和腦的退化是息息相關,為了擁有遠離失智、成功老化的人生,就要維持腦結構的健康完整。人腦宛如一個水桶,平時若不加以維護保養,隨著時間流逝就會逐漸龜裂斑剝,拿它來裝水,也會不斷地漏水。
大腦的健康狀態,決定了一個人是否走在失智或成功老化的道路上。想要趨吉避凶,達到強化腦健康的因應之道,就要提高神經的保護因子,降低風險因子,進而達到遠離失智、健康老化的目標。

失智觀測站: 三大風險因子
衛福部統計,民國110年的國人死因之中,心臟病佔據第二名。
失智的危險因子有哪些呢?
一、心血管危險因子:芬蘭FINGER針對40到65歲的中年族群設計一項問卷(CAIDE),涵蓋年齡、教育程度、性別、血壓、身體質量指數、總膽固醇及運動等項目。根據實際狀況給于0到4分不等,總分是15分,分數愈高,風險值就越高。結果顯示中年時CAIDE分數越高,20年後罹患失智症比例也越高。
二、生活型態:英國倫敦大學使用統計方法結果歸納九個具有重要影響性的生活型態因子孩童時期的教育不足、中年時期失聰、高血壓、肥胖、老年時期抽菸、糖尿病、憂鬱症、離群索居、少運動等。著名國際期刊《柳葉刀》委員會在2020發表全球失智預防、介入和照護的報告,另外再增加過度飲酒、頭部遭受創傷及空氣汙染。綜合十二項危險因子,可以解釋40%全球失智症發生率,而剩下60%可能來自基因、環境或兩者交互作用的影響。
三、家族史:我們可以從雙親是否有罹患失智的疾病史,得知自已是否有遺傳傾向。更明確的做法是檢測自已的基因型,其中以APOE基因型最具指標性。
基因是天生的,我們無法改變它。但是英國艾克瑟大學的研究人員根據十九萬人的基因型、生活型態與發生失智的資料做比較,發現基因型與生活型態會影響失智的發生率。
新興技術「腦齡檢測」可評估失智風險
除了以上三類危險因子之外,近十年有一種新興技術叫做「腦齡預測」,可供評估失智風險。這種技術是利用大量的腦影像資料,經過機器學習的訓練,建立腦年齡的預測模型。
腦齡減去實際年齡叫做腦齡差。腦齡差大於0,代表大腦比實際年齡還老;反之腦齡差小於0,代表大腦比實際年齡還年輕。所以腦齡差可以顯示大腦的健康狀態。
所謂「777大腦保健法」是指每天7000步、吃飯七分飽、睡眠七小時,從運動、飲食、生活習慣著手,就能增強腦力。
失智症是一種認知退化症候群,一個人罹患失智症,往往大腦中有害物質已累積二十年以上。
作者曾經由腦齡檢測發現腦健康已亮黃燈,下決心改變。首先改變飲食質與量,採用地中海飲食法、每天喝水1500cc~2000cc、遠離甜食。一天改吃兩餐每天進食超過12小時,他發現這種飢餓感反而會啟動身體的再生機制,讓頭腦更清晰。此外,改騎腳踏車上下班以及加強核心肌群的肌力訓練,經過一段時間之後體重減輕8公斤,沒有高血脂,腦齡檢查也從黃燈轉成綠燈。
三大健腦飲食法:地中海飲食、得舒飲食、麥得飲食

地中海飲食著重橄欖油、多蔬果、適量攝取起司、堅果和紅酒,得舒則強調高鉀、高鈣、高鎂、高纖、低飽和脂肪,麥和得飲食則兼具兩者之優勢並稍加修正。
大腦發炎與罹患阿茲海默症息相關,地中海飲食法大量蔬果能提升體內抗氧化含量,有利防止與阿茲海默症相關細胞受損,同時增加大腦中避免腦細胞遭受損害的蛋白質含量。
此外,要避免攝取油炸食物、高糖與高鹽飲食,這些食物對大腦健康有害。
有氧運動能使大腦回春,遠離失智。

當身體進行活動時,骨骼肌受到刺激會產生肌肉激素,保護免疫系統功能,避免慢性發炎。
氧氣是透過我們的心、肺、血管,協力運送到各個細胞組織。心肺適能就是心肺耐力,耐力越好,運動較久,較不容易疲倦。包括快走、慢跑、游泳、騎自行車等有氧運動,都可以強化心肺耐力研究顯示,進行有氧運動來強化心肺適能,是改善衰老和提升大腦健康的方法之一,讓血液循環更順暢,可以順利攜帶養分供給給腦細胞,並清理腦內的有毒物質。
為什麼高強度間歇式訓練, 能增強腦健康?

每個運動組合之間加入短時間的休息空檔。高強度是指運動時最大心率必須達到80%以上,也就是運動後感覺到喘,難以順暢說話的狀況。
高強度間歇式訓練可提升心肺功能、增加大腦血流量,讓腦細胞獲得充足的氧氣與養分。
每週兩次、一次三十分鐘的高強度間歇式訓練、可以為健康帶來許多好處,不僅預防心血管問題,還能保護人體最重要的器官—腦,使腦部生物年齡更加年輕。
個人很推薦室內飛輪運動,我推薦選擇是有教練帶的團體課程,設計上符合書中所說高強度間歇運動,這個運動對於有膝蓋問題很適合,訓練過程會鍛鍊到股四頭肌、核心等肌肉,有點累,又不會太累,這項運動我已持續6年以上,飆汗後全身舒暢。
學習能活化大腦 延緩失智

許多人退休之後無所事事,深居簡出地宅在家,不再與人交流,腦萎縮得快。
有位企業家今年已80歲, 但他認知功能測驗的分數比一般年輕人還來的高。
他說,那是因為他處在競爭激烈、瞬息萬變的職場環境中,常常得動腦筋想辦法解決各式各樣的問題,並且吸收新知,才跟得上時代潮流。由於他經常腦力激盪,大腦形成豐富的神經連結,成為有利的認知備援,可以抗衡因老化所導致的腦神經損傷,所以認知功能始終維持年狀態。
個人退休之後確實茫然一段時間,不知該如何安排沒工作的每一天?也擔心得到失智症。在一次偶然機會得知,撰寫讀書心得會是很適合自已投入的方向,EMBA 雜誌有一篇文章談「學習輸入到輸出」—日本精神科醫師樺澤紫苑指出,關於學習與成長,如果你輸出太少,就算輸入再多也是枉然。輸入指的是大腦透過看或聽,來吸收資訊;輸出指的則是大腦處理資訊後說出來、寫出來,或付諸行動。研究顯示,輸入時,大腦中的資訊看似增加,其實不然;反而在輸出時,大腦中的資訊會由短期記憶轉化為長期記憶,成為真正的成長。
熬夜傷腦 養成良好的睡眠習慣

我們的大腦在睡眠時會進行排毒,所以一定要維持良好的睡眠習慣,每天至少睡足七小時,所以一定要有足夠的「非快速動眼期」因為這是腦部進行清除廢物時間。
美國研究團隊於《Science》期刊發表,指出只有在深層睡眠下的「非快速動眼期」,才能藉著腦脊髓液規律進出大腦,將大腦內部要的廢物給排出乾淨。這個管道系統就埋在貫穿腦組織血管周圍的間隙,稱之為膠狀淋巴系統。
長庚醫院團隊使用Taoka的技術掃描一群社區老人,結果發現睡眠的非快速動眼期間越長,膠狀淋巴系統的功能越旺盛,認知功能也越好,證實睡眠品質的確會影響腦內膠狀淋巴系統功能。
原來睡眠時間大腦是有工作要做,過去在職場深為失眠所苦,半夢半醒,很難有較長的深層睡眠階段,所以大腦就沒辦法運作所謂「洗腦」任務,將內部廢物排出,上班族普遍有這問題,也難怪就診時醫生常常會問我睡得好嗎?























