
《壞情緒,變好事的5堂正向心理課》的作者Anabel Gonzalez,精神科醫生、心理治療師、犯罪學專家。曾任歐洲創傷與解離學會(ESTD)理事成員、西班牙眼動身心重建法(EMDR)協會副主席。
目前市面上有許多談論情緒的書,並且從各種面向討論情緒,而這本書主要強調情緒調節的方法最重要的是去「意識或覺察到情緒,並且探索這樣的情緒」,也強調要與自己和解,接下來的段落會介紹這本書的重點及心得。先說一下,如果是比較希望有系統性、具體步驟跟策略的情緒調節方法的話,這本書可能不太適合你唷。
因為這本書比較多的是透過「探索」、「反思」,因為在閱讀過程中要去不斷思考裡面的問題,才可能比較會有收穫。
這本書作者將情緒調節分成6步驟,如圖,由於本書架構不是完完全全依照這6步驟去撰寫,而且我覺得有點亂。因此,我會依照自己的整理方式介紹裡面的內容。
備註:雖然書名提到正向心理課,但是裡面跟「正向心理學」可能沒有相關。

調節情緒之6大重點
重點1:先了解自己為什麼想改變
此步驟跟動機有關,動機越強烈,越可以促動自己去改變。
因此,需要想一想自己處理情緒的方法,並且帶來的損失為何。同時,思考如果情緒調節方法改變了,自己可能會獲得哪些好處。
在思考之後,需要將改變動機深深的記住,因為調節情緒這條路很漫長。
重點2:理解正確的情緒觀念
我們的情緒是動態的,不是靜靜的不會變化,情緒會因為發生的事情而有所變化。
如同書中提到「健康的狀態更像是大海,有時平靜,有時狂風暴雨。有著不同強度的海浪與潮汐,但最後總會回到最初的狀態」。
因此,要理解那些負面的情緒、或強烈的負向情緒狀態,並非完全都是壞事情,終究會回到平靜狀態。
重點3:捨棄無用的情緒機制
有些我們目前在執行的情緒因應的方法是沒有用的,例如逃避、壓抑等,在這個步驟的重點是要放下那些沒有用的因應情緒的策略。
重點4:建立調節情緒的正確順序
調節情緒的順序為(如前面提到的調節情緒6階段圖):
- 必須「意識」到情緒,觀察並探索自己的內在。
- 無論發現什麼樣的情緒,都要允許自己去感受。
- 必須傾聽情緒想傳達的訊息。
- 與自己的身體和感受連結、和自己的過去連結及和他人連結。
- 照顧好自己的情緒、尋求調節自身情緒的方法,並接近能給予情緒調節方法的人。
- 最後是行動,找出支撐這個情緒狀態的需求是什麼?他將我們導向什麼結果?將把我們帶向哪裡?
重點5:辨認過程中的困難之處
改變是可以達成的,但過程可能是困難的。因此,諒解自己很重要,同時,也需要將困難視為一種學習,不該讓我們放棄嘗試。
困難之處可能有:
- 嘗試了許多次,卻只有其中幾次能意識到自身情緒,這都是很正常的。
- 認知到自己才是需要改變的人,或許有點困難,甚至會讓我們感到不舒服,因此人們便習慣等待他人先改變。必須認知到,若能在這過程中專注於改變自己,成功的機會便會大很多。
- 改變可能會讓我們感到恐懼,例如因為擔心得面對衝突而不響表達自己的憤怒。必須不斷嘗試,最終發現它的結果其實沒那麼糟。
重點6:改變,從今天開始
改變情緒調節的方法就像是將一個裝置拆解,把每個零件拆開來看,了解如何運作,這需要很多的耐心,也像是個耕耘的過程。
調節情緒最重要的第一步:意識到情緒並允許自己感受
在書中作者提到「許多情緒調節機制都在潛意識裡進行,能意識到他們,則能讓我們有意識地進行改變」,在上一篇《鬆綁你的焦慮習慣》的書也提到要改變焦慮情緒最重要的就是「辨識」、「覺察」。
因此,想要處理或調整情緒,一定要好好的觀察及覺察自己的情緒。
有時候我們可能很難發現原來那就是情緒,可以透過觀察身體的狀態,發覺自己的情緒。因為「心情好或不好並不是一種獨立的情緒,而是由情緒、身體的感受與思緒混合後的一種情緒狀態」。
另外,有一些被抑制的情緒不會消失,而會永久地存在,只是可能被藏的太深,以致我們感受不到而已。
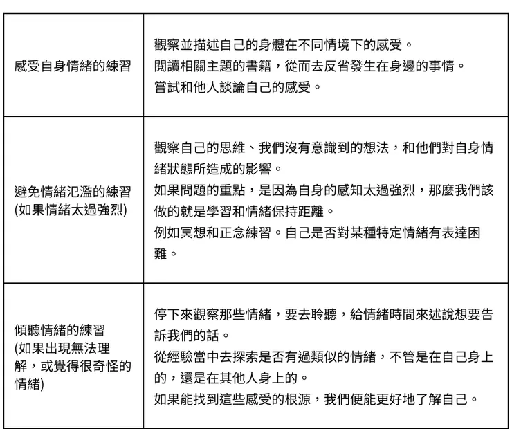
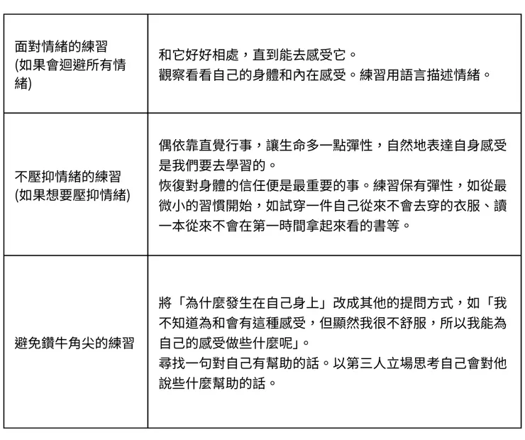
書中提到6種練習幫助自己覺察情緒:



每個情緒都有其潛藏的意義,因此需要跟情緒和解
在書中的第3課的第2章提到所有情緒都有正面的功效,如果迴避、抑制或控制任何一種情緒狀態,或者不去理會情緒的話,會產生問題,像是影響人際關係、影響健康、工作狀態等。
書裡面針對不同情緒(恐懼、生氣憤怒、悲傷、厭惡、羞恥內疚)探討了背後的意義及如何處理。
以生氣憤怒來說,憤怒是一種自我保護的本能,是具有攻擊性的。但如果過於抑制內心的憤怒,也會跟憂鬱的情緒有關,因為某些類型的憂鬱問題題是因為不允許自己感到憤怒。
但壓抑憤怒久了,情緒會變得無法控制的爆發出來,就像是一個沒有卸壓閥的壓力鍋,當爆發後卻又帶來罪惡感。
另一種生氣憤怒的狀況是為了掩蓋其他的情緒和需求,因為不知道如何承認、表達或索取需求,就會轉向變成生氣方式。我覺得有一點類似「惱羞成怒」。
有一些被掩蓋的情緒可能是因為過於悲傷而反射性的發怒。
這也是為什麼作者會如此強調有意識的覺察情緒,探索自己內在的需求,如果情緒源自於過去,更是要好好去探索、理解,如此在用一些方法幫助調整情緒狀態。
結論
針對調節情緒,這本書作者的核心概念是覺察與理解情緒,如果沒有這個步驟,做冥想、正念、放鬆技巧效果有限。
因此,如果那些曾經做過正念、放鬆、冥想等情緒調整的技巧,覺得都沒有用的人,或許可能要從更深層的覺察理解情緒開始。
這會是一條很漫長的路,不過只要願意,一步步地練習及嘗試,總有一天會體會到自己情緒的改變,絕對不能急躁。那些負面的壞情緒都能變成滋養自己的好情緒。
此外,作者在書中也提到,有時候如果自己真的沒有辦法改變情緒的話,尋求專業人員的協助是很重要的一環。
希望今天介紹這本書的內容對大家會有幫助,並且與自己的情緒和平共處,與過去的自己和解。






















