策略九:你的憂愁----化苦毒為饒恕
不饒恕會讓過去傷害你的人事物,不斷的在你的當下或甚至到未來影響著你。會讓自己感受到憤怒與苦毒,進而變成人生的枷鎖。
作者因為屬靈停滯期,禱告甚麼都沒感覺。朋友推薦她讀一本70年代的基督書籍。裡面保羅給哥林多教會的書信寫到[如果有人使人憂傷,他不是使我憂傷,而是在某種程度上使你們大家憂傷——我這樣說,免得說得太嚴重。]-歌林多後書2:5
是因為教會發生紛爭,但保羅說[倒不如赦免他] 原經文[所以,你們反而更要饒恕他、安慰他,免得他被過度的憂傷吞沒了。]
作者也有用自身的故事講解他饒恕教會的一位女性。大家也可以想一下,你的生命中有不想要饒恕或不可饒恕的人嗎?有沒有想起他的臉就很美送或是不順眼呢?
不管有多討厭他或是多恨他,請放在禱告裡饒恕他吧!
作者形容說[仇敵希望你漂亮的臉變得面目可憎,希望你的心被怨恨包圍。讓你無法跟天父親近。]
不要把憎恨變成你人生的行動力,這樣內心充滿恨與苦毒不是天父與耶穌所喜樂的。
作者:[當你選擇饒恕某人,並不是抹掉他們的行為,好像那些壞事不曾發生過,允許他們無限次製造傷害。你選擇饒恕只是免除自己負擔兩件額外的事----法官與審判團,斷定公正的刑罰。]
不要背負當法官、審判團的壓力(這個壓力如同第八章所說的),何不交給父神就好呢?
饒恕可以讓你感受到真正的自由與全新的熱忱。用真誠的禱告、敞開的心、領受神的話語,就能用喜樂的心去接受真理與真相。
如果你有領受到去安慰得罪你的人,可以視自己舒適程度去做突破吧!表達善意,一個點頭或是打招呼,也許會改變很多喔!
饒恕更重要的是 自由
基督釋放了我們,使我們得自由。所以你們當站立得穩,不要再被奴役的軛所束縛。-加拉太書5:1
雖然我們在人世間會生氣,但是[仁慈的人善待自己]-箴言11:17
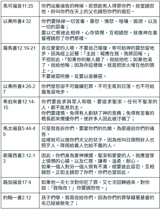
禱告經文

【閱讀心得&重點整理】火力全開:擊潰魔鬼的爭戰式禱告 策略九-推薦經文

【閱讀心得&重點整理】火力全開:擊潰魔鬼的爭戰式禱告 PRAY
























