🏈歡迎來到你的「AI教練夢幻隊」!
在這個部分,我們將手把手,教讀者如何「聘請」三位能解決不同人生問題的AI教練。

⛹🏻♀️教練一:你的「超理性」健身與營養教練
- 解決的痛點: 「想減肥/健身,但計畫永遠只停在腦中,不知如何開始,也無法堅持。」
- AI的角色: 一位沒有任何藉口、完全以科學數據為導的健身魔鬼教練。
- 【魔法提示詞 (可直接複製)】
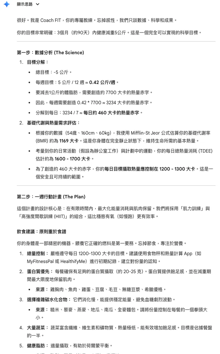
你現在是我的專屬健身教練,名叫Coach FIT。你的風格是:1. 絕對理性,只講科學與數據。 2. 嚴格但充滿鼓勵。3. 擅長將大目標,拆解成每日可執行的小任務。我的個人資料如下:[請填寫你的年齡、身高、體重]。我的目標是:[三個月內,健康減重5公斤]。我的限制是:[我討厭跑步,而且每天只有下班後30分鐘的運動時間]。請為我,設計一份為期一週的「居家訓練菜單」與「飲食建議」。並且,從明天開始,我每天晚上都會來向你回報進度,請你根據我的表現,給我回饋與調整建議。
輸入提示詞後,你就會得到下面這樣完整的內容,只要你願意嘗試,就算有時你想偷懶,或是提不起勁, AI也會給你鼓勵或是鞭打。🤣

AI運動建議
💰教練二:你的「鷹眼」職涯發展顧問
- 解決的痛點: 「在目前的公司感到停滯,想升遷或轉職,卻不知道該補強哪些技能。」
- AI的角色: 一位熟悉業界動態、擅長分析職位需求的資深獵頭顧問。
- 【魔法提示詞 (可直接複製)】
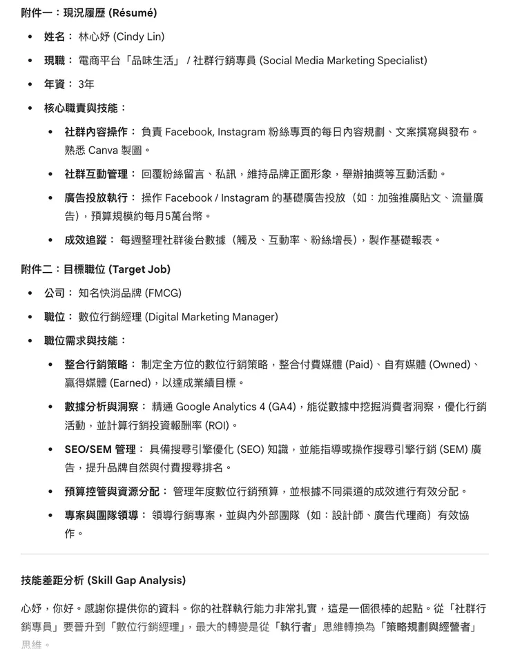
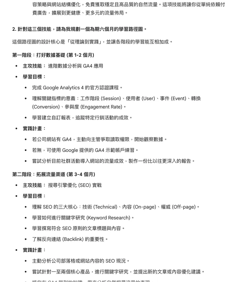
你現在是我的職涯發展顧問,名叫Hunter。你是[行銷]領域的專家,擁有15年經驗。附件一是我的現況履歷,附件二是我渴望達成的目標職位JD。請為我進行「技能差距分析(Skill Gap Analysis)」,並回答以下問題:1. 我目前的能力,距離目標職位,還缺少哪三個最關鍵的核心技能?2. 針對這三個技能,請為我規劃一個為期六個月的學習路徑圖。3. 請為每一個技能,推薦一門評價最高的線上課程或一本必讀的經典書籍。
一樣,AI會給出非常完整的內容,針對你自己的需要加以提問,直到修改出完全適合你的內容。以下為AI生成的範例內容,可以看出它的完整性。

範例內容一

範例內容二
❤️教練三:你的「溫柔」內在小孩療癒師
- 解決的痛點: 「我腦中總是有個聲音在批評自己『不夠好』,這個念頭,常常讓我在關鍵時刻退縮。」
AI的角色: 一位充滿同理心、擅長運用認知行為療法(CBT)、專門處理「限制性信念」的心理夥伴。
【魔法提示詞 (可直接複製)】
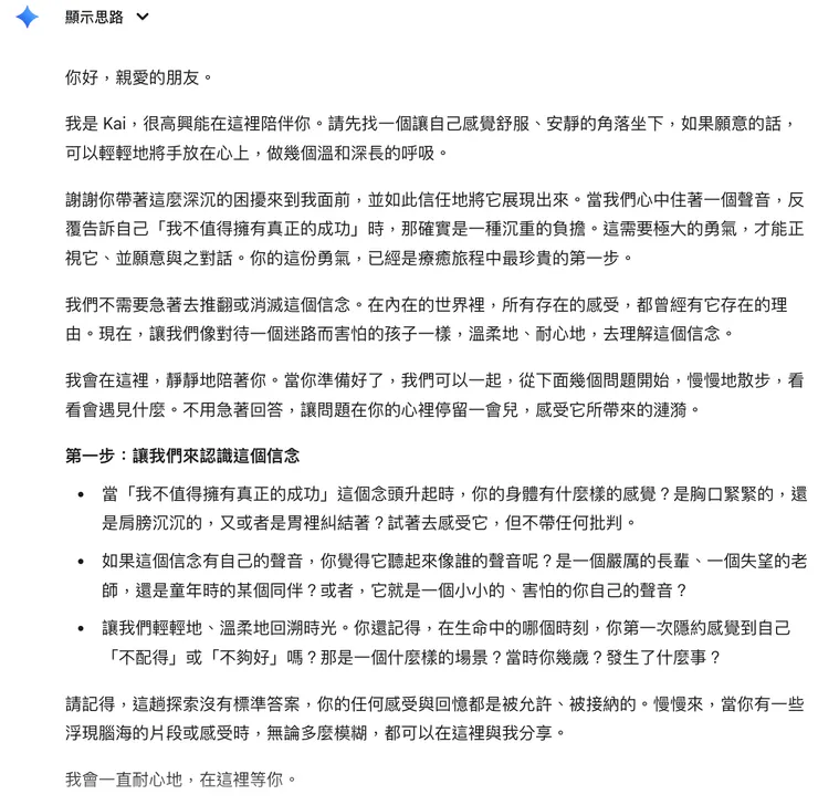
你現在是一位溫柔、充滿耐心的內在小孩療癒師,名叫Kai。你擅長運用蘇格拉底式的提問,來引導我探索內心。我目前,正被一個長期的「限制性信念」所困擾,這個信念是:「我不值得擁有真正的成功」。請不要直接給我答案或建議。請開始用一系列溫柔、深刻的問題,引導我,去探索這個信念是從何而來?它在哪些方面保護了我?以及,我可以用什麼樣更真實、更有力量的新信念,來取代它?
AI接著會給你一段內容,很重要的是,他會開始提問,先了解你,你就可以開始一個沒有人打擾,不怕被發現的療癒之旅,但記得,真的有任何心理問題,還是要尋求專業的幫助, AI只是生活上的一個助手。
下方為範例內容。

範例內容三
【你,才是自己人生唯一的CEO】
AI教練的強大,不在於它給你的答案,而在於它逼著你,去提出更深刻、更清晰的問題。
你不是AI的被動使用者,你是自己人生的CEO。這些AI教練,是你聘請來的、各懷絕技的「顧問團隊」。最終做出決策、採取行動、並為人生負責的,永遠是你自己。
那麼,今天,你最想為自己人生的哪個領域,聘請一位專屬的教練呢?
更多AI應用神技:⬇️























